QUOTE(Y.C. @ Sep 23 2008, 09:04 PM)
Hey, you guys are not helping me at all and if anything scaring the xxxx out of me.
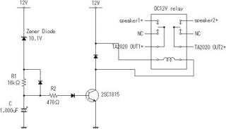
Since I have bought almost the entire discreet components needed, perhaps I should source for an empty board with though holes to mount them with point to point wiring instead. And last, transfer the TA2024 chip over.

Walau Y.C...if you can "transplant" the TA2024 chip that mean you already "graduated" liau

You try to find a faulty computer SDRAM/DDR board, remove the memory chip and put it back,
without shorting the leads nor damage the solder pads....see how it go

Added on September 23, 2008, 10:41 pmQUOTE(ijan @ Sep 23 2008, 08:35 PM)
Aiyo, dun malu2 la bro ongbs, soldering is sumthing you haf to learn by practice, no matter how much reading, learning theories and BS u go through, doing the darn soldering itself teaches you the whole bunch about it. But not adviseable to practice soldering on ur TAMP board, try cari old rosak PCB, or old computer psu.
hehe, PC parts is easier to find and "tough" to master...mostly multi-layer and SMD
But still most of the IC is hard to touch as the leads/pins clearance too small nowadays....
Added on September 23, 2008, 10:43 pmQUOTE(grandspy @ Sep 23 2008, 10:16 PM)
xtorm, when is the latest shipment going to come in? My hands are getting real itchy.
BTW, should I get a new soldering iron or should I just 'revive' my 15 year old Antex?
What type of solder do you use? Audiophile grade solder (if there's such a thing) that makes the sound more 'definitive'?

Where do you get the SMPS?
I think such a high grade solder leads do exist, just not sure will we able to find locally.
Expect a "bomb" for its cost
This post has been edited by ongbs: Sep 23 2008, 10:43 PM