Welcome Guest ( Log In | Register )

4 Pages  1 2 3 > » Bottom

Outline · [ Standard ] · Linear+

 Epic Seven

views
     
SUSGreenSamurai
post Nov 11 2018, 06:03 PM, updated 7y ago

The Green One
*******
Senior Member
2,150 posts

Joined: Feb 2006



Anyone playing this game? The game recently launched on Global. I find the game quite even though the gacha is bad.



This post has been edited by GreenSamurai: Nov 11 2018, 06:04 PM
Jigoku
post Nov 11 2018, 07:43 PM

Getting Started
**
Junior Member
288 posts

Joined: Jan 2010

I am playing casually on Global.

Asia server for some reason the news all in chinese and i cant read them.
antt00
post Nov 11 2018, 08:30 PM

RescuE
********
All Stars
10,873 posts

Joined: Apr 2009
Playing for fun if i have time cos the gatcha is a joke. Not gonna spend on this game either.
nakal_mode
post Nov 11 2018, 08:36 PM

New Member
*
Junior Member
34 posts

Joined: Apr 2015
Just trying out and see what is my mileage with this game.

So far I have Iseria, Karin and Rose in team.
dragontongue88
post Nov 11 2018, 10:00 PM

Casual
***
Junior Member
360 posts

Joined: May 2012


Playing casually and enjoying it so far. Personally think this is one of the best looking game I've played so far, in terms of anime-type graphics of course.

If anyone here has a super casual guild with empty slot, do let me know. I'm in Asian server, and yea, not sure why some of the ads in game is in Chinese or Korean, I can't read them. tongue.gif
Edward_Ng
post Nov 11 2018, 11:26 PM

Getting Started
**
Junior Member
105 posts

Joined: Nov 2016
In Asia Server, i think the ads is an translation error. the game comes global quite fast for a korean title.

Server reset around 2am. now they having Destina banner. it is a must get within the first 4 free roll before you finish chapter 1-10 and get the free 10 selective roll.

If you never get Destina with the four free roll they give when you finish Chapter 1-4 can reset and reroll the game.

If you manage to get Destina, then proceed with the story until you finish chapter 1-10. after that you can given 10 roll (which you can reroll for 30 times if you did not get the heroes u want). Here try your best to get Ravi or Sez. then you are in good hand.

This post has been edited by Edward_Ng: Nov 11 2018, 11:26 PM
SUSGreenSamurai
post Nov 11 2018, 11:42 PM

The Green One
*******
Senior Member
2,150 posts

Joined: Feb 2006



QUOTE(Edward_Ng @ Nov 11 2018, 11:26 PM)
In Asia Server, i think the ads is an translation error. the game comes global quite fast for a korean title.

Server reset around 2am. now they having Destina banner. it is a must get within the first 4 free roll before you finish chapter 1-10 and get the free 10 selective roll.

If you never get Destina with the four free roll they give when you finish Chapter 1-4 can reset and reroll the game.

If you manage to get Destina, then proceed with the story until you finish chapter 1-10. after that you can given 10 roll (which you can reroll for 30 times if you did not get the heroes u want). Here try your best to get Ravi or Sez. then you are in good hand.
*
Agreed I got Destina from my 1-4 rolls and Sez from the 1-10 rolls and the game has been quite enjoyable for me but there’s just so many things to do in the game that it’s quite overwhelming for a beginner.
Edward_Ng
post Nov 12 2018, 12:54 AM

Getting Started
**
Junior Member
105 posts

Joined: Nov 2016
QUOTE(GreenSamurai @ Nov 11 2018, 11:42 PM)
Agreed I got Destina from my 1-4 rolls and Sez from the 1-10 rolls and the game has been quite enjoyable for me but there’s just so many things to do in the game that it’s quite overwhelming for a beginner.
*
List of chracter worth looking out for:- (most updated korean list)
http://epic7.gamekee.com/detail/3779.html

Some of the 3 star heroes is better than 5 stars so keep them and make them strong.


bartbarb
post Nov 12 2018, 08:47 AM

Casual
***
Junior Member
393 posts

Joined: Dec 2007
I didnt know about the tricks..oredi got destina from the 10 reroll.. some more already proceed ahead liao,not gonna spend my time reset the whole thing again
El-LoboSolitario
post Nov 12 2018, 05:07 PM

Getting Started
**
Junior Member
90 posts

Joined: Aug 2012


like it so far... but looking at how difficult to get those molagora seeds etc, even entry ticket for labyrinth is such mundane task... playing casually is probably gonna end up in either quitting soon or no bother at all...
besides, already encountered a free summon glitch on my 3rd day... and not seeing my daily 30 keystones coming in from the monthly pack... I am considering to request refund and quit de game thereafter...
SUSGreenSamurai
post Nov 12 2018, 06:15 PM

The Green One
*******
Senior Member
2,150 posts

Joined: Feb 2006



QUOTE(El-LoboSolitario @ Nov 12 2018, 05:07 PM)
like it so far... but looking at how difficult to get those molagora seeds etc, even entry ticket for labyrinth is such mundane task... playing casually is probably gonna end up in either quitting soon or no bother at all...
besides, already encountered a free summon glitch on my 3rd day... and not seeing my daily 30 keystones coming in from the monthly pack... I am considering to request refund and quit de game thereafter...
*
Same here. I am already playing 3 accounts on FGO NA and adding another game is really difficult.
PrincipaliteY
post Nov 13 2018, 12:27 PM

Getting Started
**
Junior Member
125 posts

Joined: Oct 2011
any1 wanna invite me to their guild?
El-LoboSolitario
post Nov 13 2018, 02:23 PM

Getting Started
**
Junior Member
90 posts

Joined: Aug 2012


QUOTE(GreenSamurai @ Nov 12 2018, 06:15 PM)
Same here. I am already playing 3 accounts on FGO NA and adding another game is really difficult.
*
haha, I have 3 accounts with Grand Summoners instead, but just thought of exploring other games that I could like after gettin' bored with the former...

Apparently there were certain instability issues recently with the server that might be causing some of the abnormality ... aside from missing one free summon, the monthly pack issue was no longer an issue for me now...

while knowing typical game like this will be grindy, still find it overwhelming compared to similar gacha games i had played before, normal quests consume so much energy yet it recharges very slowly ... equip/unequip/change equipment requires gold currency which is pure BS, even playing casual as a semi-F2P player I found this demotivating in customization shakehead.gif ...
solaris22
post Nov 13 2018, 03:22 PM

Getting Started
**
Junior Member
65 posts

Joined: Apr 2009
Roll whole day just to get destina and sez, the game kinda fun to play but the gacha rate is one of the lowest I been playing, atm at Rank 24, if someone making a guild please let me join, thanks
bartbarb
post Nov 13 2018, 05:15 PM

Casual
***
Junior Member
393 posts

Joined: Dec 2007
i still lacking of a damage dealer.
have to tahan all my summon until destina banner end.

If after that i still do not have a damage dealer, going to end this game as well.


This post has been edited by bartbarb: Nov 13 2018, 05:16 PM
zztienli
post Nov 13 2018, 05:35 PM

Getting Started
**
Junior Member
61 posts

Joined: Mar 2010
actually you dont need to summon one to get one of the best dps in the game. Silk is highly rated in the korean tier list and she is free (thou you need to complete her quest).
Edward_Ng
post Nov 13 2018, 06:13 PM

Getting Started
**
Junior Member
105 posts

Joined: Nov 2016
QUOTE(solaris22 @ Nov 13 2018, 03:22 PM)
Roll whole day just to get destina and sez, the game kinda fun to play but the gacha rate is one of the lowest  I been playing, atm at Rank 24, if someone making a guild please let me join, thanks
*
Not too sure about the gacha rate in other game but so far i see all games have low gacha rate lol. However at least here they give free summon everyday which i dont think so other game did. and i gotten a 4 star before in a free summon. If your RNG is so bad that all your free summon did not even land you a 4-5 star heroes after 3 months. by then you should have accumulate enough item require for you to exchange for a guarantee 4-5 heroes in shop by that time.






QUOTE(zztienli @ Nov 13 2018, 05:35 PM)
actually you dont need to summon one to get one of the best dps in the game. Silk is highly rated in the korean tier list and she is free (thou you need to complete her quest).
*
Agreed. 5 Star heroes also a lot of them suck ass. some 3 star is a diamond that waiting for you to polish and beat 5 star anytime.
pcwei
post Nov 14 2018, 11:54 AM

New Member
*
Junior Member
19 posts

Joined: Sep 2009
Silk is good enough for me to finished the whole story 10-10.
PrincipaliteY
post Nov 15 2018, 10:31 AM

Getting Started
**
Junior Member
125 posts

Joined: Oct 2011
i came across aramintha, ravi, vildred before on many rerolls but never end up with any decent healer..
El-LoboSolitario
post Nov 15 2018, 11:00 AM

Getting Started
**
Junior Member
90 posts

Joined: Aug 2012


QUOTE(Edward_Ng @ Nov 13 2018, 06:13 PM)
Not too sure about the gacha rate in other game but so far i see all games have low gacha rate lol. However at least here they give free summon everyday which i dont think so other game did. and i gotten a 4 star before in a free summon. If your RNG is so bad that all your free summon did not even land you a 4-5 star heroes after 3 months. by then you should have accumulate enough item require for you  to exchange for a guarantee 4-5 heroes in shop by that time.
Agreed. 5 Star heroes also a lot of them suck ass. some 3 star is a diamond that waiting for you to polish and beat 5 star anytime.
*
While i also found it has de lowest gacha rate for similar genre i had played (not that i played many since most i uninstalled within hours except this one which is good in a way), it does give higher rate for the specific hero rate up banner compared to some.

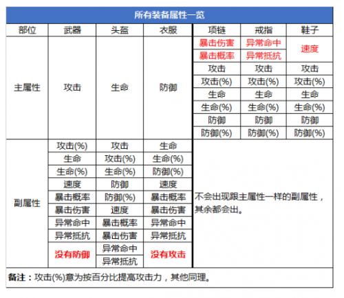
Actually for some 3~4* to be as good, you still need good equipment 2 make them shine and those set equipment are hard to come by when you need it to be, say critical hit chance but all you got were effectiveness or less desired bonuses... but then, same can say for 5star heroes too blush.gif

Anyway, i started playing without even looking at guide, just went natural with it, to the point I missed sez and few other meta in the selective summon bcos i didn't know they are "top tier" rolleyes.gif ... so now was living with Destina and i don't have any meta at all biggrin.gif , but still fun to explore, except that labyrinth which takes so long to recharge unless spent some resources to fill it unsure.gif

Edward_Ng
post Nov 15 2018, 11:50 AM

Getting Started
**
Junior Member
105 posts

Joined: Nov 2016
QUOTE(El-LoboSolitario @ Nov 15 2018, 11:00 AM)
While i also found it has de lowest gacha rate for similar genre i had played (not that i played many since most i uninstalled within hours except this one which is good in a way), it does give higher rate for the specific hero rate up banner compared to some.

Actually for some 3~4* to be as good, you still need good equipment 2 make them shine and those set equipment are hard to come by when you need it to be, say critical hit chance but all you got were effectiveness or less desired bonuses... but then, same can say for 5star heroes too blush.gif

Anyway, i started playing without even looking at guide, just went natural with it, to the point I missed sez and few other meta in the selective summon bcos i didn't know they are "top tier" rolleyes.gif ... so now was living with Destina and i don't have any meta at all biggrin.gif , but still fun to explore, except that labyrinth which takes so long to recharge unless spent some resources to fill it  unsure.gif
*
Actually not true on equipment side. All heroes need good equipment to shine regardless they are 3, 4 or 5 stars. some particular 5 star like Segret need really good equipment to really shine so it is not fair to say 3 star need good equipment to shine.

one obvious thing is 3 stars is way more easier to feed compare to 5 stars heroes. they consume less resources. some of the good 3 or 4 stars that really amazing are like 3 star Carmainerise (i have use this hero to beaten so many 5 stars heroes her damage is even higher than my Riva , with her S3 and S2 you can basically have def, attack and speed buff for yourself and her S1 can leech hp) , 4 star Silk (a very good 4 star some people say she is a true 5 star character due to her speed and debuff and buff at the same time). Elson (3 star heroes one of the top buffer in game. her S3 incerase both attack and def for 2 turns which and able to debuff enemy attack and also heal whole party).

As far as equipment goes, equipment is way easier to get in this game. 2 ways to farm equipment efficiently is go do "hunt" which basically they are quite easy to drop Heroic equipment (purple) and they also drop Epic (Red) Equipment. and by doing them you get material. those material can use to craft weapon which basically you can have easily 53% chance to get Herioc equipment (purple) if you improve your crafting building and 13% to get Epic (Red) Equipment.
El-LoboSolitario
post Nov 15 2018, 12:42 PM

Getting Started
**
Junior Member
90 posts

Joined: Aug 2012


QUOTE(Edward_Ng @ Nov 15 2018, 11:50 AM)
Actually not true on equipment side. All heroes need good equipment to shine regardless they are 3, 4 or 5 stars. some particular 5 star like Segret need really good equipment to really shine so it is not fair to say 3 star need good equipment to shine.

one obvious thing is 3 stars is way more easier to feed compare to 5 stars heroes. they consume less resources. some of the good 3 or 4 stars that really amazing are like 3 star Carmainerise (i have use this hero to beaten so many 5 stars heroes her damage is even higher than my Riva , with her S3 and S2 you can basically have def, attack and speed buff for yourself and her S1 can leech hp) , 4 star Silk (a very good 4 star some people say she is a true 5 star character due to her speed and debuff and buff at the same time). Elson (3 star heroes one of the top buffer in game. her S3 incerase both attack and def for 2 turns which and able to debuff enemy attack and also heal whole party).

As far as equipment goes, equipment is way easier to get in this game. 2 ways to farm equipment efficiently is go do "hunt" which basically they are quite easy to drop Heroic equipment (purple) and they also drop Epic (Red) Equipment. and by doing them you get material. those material can use to craft weapon which basically you can have easily 53% chance to get Herioc equipment (purple) if you improve your crafting building and 13% to get Epic (Red) Equipment.
*
Hmmm hmm.gif no, I meant what I experienced was i couldn't find the piece of the equipment especially with the right set bonuses needed to maximize the heroes proficiency, regardless of hero rank... Granted, the equipment are abundant, pretty much 1 adventure will yield one but not the set bonus i desire... Said, the heroes in my line-up are mostly relying on the critical hit chance to get the most out of their skills but i couldn't find enough or some require 4 pieces to activate the set bonuses instead of 2, made it even harder to fulfill... not to mention they penalize when customizing character with equipment ranting.gif , even not so much of gold but it added up doh.gif

This post has been edited by El-LoboSolitario: Nov 15 2018, 12:46 PM
Edward_Ng
post Nov 15 2018, 02:12 PM

Getting Started
**
Junior Member
105 posts

Joined: Nov 2016
QUOTE(El-LoboSolitario @ Nov 15 2018, 12:42 PM)
Hmmm  hmm.gif no, I meant what I experienced was i couldn't find the piece of the equipment especially with the right set bonuses needed to maximize the heroes proficiency, regardless of hero rank... Granted, the equipment are abundant, pretty much 1 adventure will yield one but not the set bonus i desire... Said, the heroes in my line-up are mostly relying on the critical hit chance to get the most out of their skills but i couldn't find enough or some require 4 pieces to activate the set bonuses instead of 2, made it even harder to fulfill... not to mention they penalize when customizing character with equipment  ranting.gif , even not so much of gold but it added up doh.gif
*
Actually for equipment set is very simple, if you are talking about equipment that are drop in PVE map, every map has stated what set of equipment will drop in the PVE map. therefore you can expect what type of set will drop. Same apply with "Hunting" and crafting. so if you want Hp, Attack and Def set go to that specific Hunt or craft to craft it. if you want Critical chance, Hit Rate and speed set you can go their specific hunt and crafting to obtain it. I believe this is the set bonus you are talking about.

For me i think the real challenging part is not the bonus set but the substat of the equipment. example, you want attack set bonus equpment that has 4 substat of Attack, Hp, Critical chance and critical demage in one piece of equipment. then i agreed this will require some farming and luck.


As for unequipped an equipment require you spent little amount of money depend of tier level of weapon. For me i dont really like it but the amount is indeed very small compare to what you can get from daily, your castle at level 3 can generate 3k per hour which make up to 72k per day free money not to said you have chance to double the reward so i will say the pro offset the Con.

And not to forget the Dispatch mission which you can send up to 2 teams for experience and money even without playing the game. mission take 1- 12 hours depend on rewards. 12 hours mission at least provide you minimum of 34k and 5k exp. if you send 2 teams every 12 hours that is minimum of 136k every day free money and you can use that to lv up your other character.

so basically without doing the daily, without playing any content. just purely log in to get the free money, easily you can get 200k everyday. you can set notification on for this game. everytime your dispatch team back from mission the phone will notify you just ask them go again. few button a day and you get 200k easily.

This post has been edited by Edward_Ng: Nov 15 2018, 02:46 PM
Jigoku
post Nov 15 2018, 08:24 PM

Getting Started
**
Junior Member
288 posts

Joined: Jan 2010

Let me the bearer of bad news this is just the predicted character that will get nerf if they are one of your main team maybe try to get a backup just in case.

Elson,Tieria,CarmineRose,Lorina

EPIC SEVEN KR DEV NOTES

» Click to show Spoiler - click again to hide... «



ChcGamer
post Nov 15 2018, 08:33 PM

Ngau
******
Senior Member
1,534 posts

Joined: May 2005


QUOTE(Jigoku @ Nov 15 2018, 08:24 PM)
Let me the bearer of bad news this is just the predicted character that will get nerf if they are one of your main team maybe try to get a backup just in case.

Elson,Tieria,CarmineRose,Lorina

EPIC SEVEN KR DEV NOTES

» Click to show Spoiler - click again to hide... «

*
Elson deserves the most out of those in the list to be nerfed. Almost everyone is using Elson everywhere due to his buffs

Sadly, the other nat3 will get the nerf bat as well
Jigoku
post Nov 15 2018, 08:43 PM

Getting Started
**
Junior Member
288 posts

Joined: Jan 2010

QUOTE(ChcGamer @ Nov 15 2018, 08:33 PM)
Elson deserves the most out of those in the list to be nerfed. Almost everyone is using Elson everywhere due to his buffs

Sadly, the other nat3 will get the nerf bat as well
*
This is a joke or meme from some of my guildmates

just roll ml character most probably they wont be nerf except elson since he is free laugh.gif
Rei7
post Nov 15 2018, 11:37 PM

Game, anime and headphones ❤️
******
Senior Member
1,669 posts

Joined: Apr 2011



Played a bit. I like the 300 roll retry thing lol.
How do I get those rolls again after the first time.

I'm just waiting for Kise
dragontongue88
post Nov 16 2018, 10:01 AM

Casual
***
Junior Member
360 posts

Joined: May 2012


QUOTE(Rei7 @ Nov 15 2018, 11:37 PM)
Played a bit. I like the 300 roll retry thing lol.
How do I get those rolls again after the first time.

I'm just waiting for Kise
*
Somewhere in Settings, under account management should have an option to delete/reset account. Then have to play all the way to chapter 1-10 again to access the 300 rolls again.

Sadly, Judge Kise can only be obtained from the dark-light summon that is unlocked at chapter 10-10. sweat.gif
Rei7
post Nov 16 2018, 10:09 AM

Game, anime and headphones ❤️
******
Senior Member
1,669 posts

Joined: Apr 2011



QUOTE(dragontongue88 @ Nov 16 2018, 10:01 AM)
Somewhere in Settings, under account management should have an option to delete/reset account. Then have to play all the way to chapter 1-10 again to access the 300 rolls again.

Sadly, Judge Kise can only be obtained from the dark-light summon that is unlocked at chapter 10-10.  sweat.gif
*
Not resetting bro, I mean how to get another selective summon again after the first one. Surely there might be more as a reward for playing.

Ah yes, I'm aiming for that waifu haha. I got reroll once only, and get the feature summon healer with another 4 star character, plus 2 4 star craft essense or whatever you call it haha
dragontongue88
post Nov 16 2018, 10:38 AM

Casual
***
Junior Member
360 posts

Joined: May 2012


QUOTE(Rei7 @ Nov 16 2018, 10:09 AM)
Not resetting bro, I mean how to get another selective summon again after the first one. Surely there might be more as a reward for playing.

Ah yes, I'm aiming for that waifu haha. I got reroll once only, and get the feature summon healer with another 4 star character, plus 2 4 star craft essense or whatever you call it haha
*
Oh I see. Sadly I don't think we'll have anymore of those selective summon later haha... And kind of weird this game don't have multi summon like other games, only single summon. sweat.gif

I wish I'll get Judge Kise from the free 10-10 draw later. But knowing my luck, I'll get another Elson. bangwall.gif
Rei7
post Nov 16 2018, 11:27 AM

Game, anime and headphones ❤️
******
Senior Member
1,669 posts

Joined: Apr 2011



QUOTE(dragontongue88 @ Nov 16 2018, 10:38 AM)
Oh I see. Sadly I don't think we'll have anymore of those selective summon later haha... And kind of weird this game don't have multi summon like other games, only single summon.  sweat.gif

I wish I'll get Judge Kise from the free 10-10 draw later. But knowing my luck, I'll get another Elson.  bangwall.gif
*
It does say selective summon comes in once in a while only, so i guess it's very rare. But possible it would appear in the future again but maybe.... as paid summon rofl

I only clear chapter 1 laugh.gif Busy grinding in Dragalia for now.
Jigoku
post Nov 16 2018, 04:52 PM

Getting Started
**
Junior Member
288 posts

Joined: Jan 2010

QUOTE(Rei7 @ Nov 16 2018, 11:27 AM)
It does say selective summon comes in once in a while only, so i guess it's very rare. But possible it would appear in the future again but maybe.... as paid summon rofl

I only clear chapter 1  laugh.gif  Busy grinding in Dragalia for now.
*
You only get once selective summon after 1-10

You can do 30 rolls and pick one roll that you want out of them. In that one roll you can only get no more than 1 5* character.

Later on there is no selective summon at least i can say until after finish 10-10 Normal,

Once you finish 10-10 you get 6 gold transmit stone where you can use it to trade for 4-5* character or try your luck in moonlight summon.

You can only obtain gold transmit stone via summon pull or from daily check in. 120 pull = 6 gold transmit stone.

Story still continue in hard mode and dont skip the story or you cant rewatch them.
Rei7
post Nov 17 2018, 10:08 AM

Game, anime and headphones ❤️
******
Senior Member
1,669 posts

Joined: Apr 2011



QUOTE(Jigoku @ Nov 16 2018, 04:52 PM)
You only get once selective summon after 1-10

You can do 30 rolls and pick one roll that you want out of them. In that one roll you can only get no more than 1 5* character.

Later on there is no selective summon at least i can say until after finish 10-10 Normal,

Once you finish 10-10 you get 6 gold transmit stone where you can use it to trade for 4-5* character or try your luck in moonlight summon.

You can only obtain gold transmit stone via summon pull or from daily check in. 120 pull = 6 gold transmit stone.

Story still continue in hard mode and dont skip the story or you cant rewatch them.
*
I need to ask about moonlight summon, is it harder to roll for it. Can I use skystones to get more ml summon
Jigoku
post Nov 17 2018, 10:33 AM

Getting Started
**
Junior Member
288 posts

Joined: Jan 2010

QUOTE(Rei7 @ Nov 17 2018, 10:08 AM)
I need to ask about moonlight summon, is it harder to roll for it. Can I use skystones to get more ml summon
*
You can use skystone to get ml summon but that would be 20 summon for 1 gold transmit stone.

20 summon = 1 gold transmit stone.

Lets say you get the 950 pack that give you 50 bookmark (10 summon) and get penguins

950x12 =11400

You will need about 11400 skystone for 1 ML try.


Attached Image

This post has been edited by Jigoku: Nov 17 2018, 10:36 AM
Rei7
post Nov 17 2018, 11:37 AM

Game, anime and headphones ❤️
******
Senior Member
1,669 posts

Joined: Apr 2011



QUOTE(Jigoku @ Nov 17 2018, 10:33 AM)
You can use skystone to get ml summon but that would be 20 summon for 1 gold transmit stone.

20 summon = 1 gold transmit stone.

Lets say you get the 950 pack that give you 50 bookmark (10 summon) and get penguins

950x12 =11400

You will need about 11400 skystone for 1 ML try.
Attached Image
*
Wtf rip.. that's way too much
Jigoku
post Nov 17 2018, 12:27 PM

Getting Started
**
Junior Member
288 posts

Joined: Jan 2010

QUOTE(Rei7 @ Nov 17 2018, 11:37 AM)
Wtf rip.. that's way too much
*
Or you can wait 1 months from daily.login
stevenryl86
post Nov 17 2018, 12:34 PM

Regular
******
Senior Member
1,766 posts

Joined: Feb 2008
I got my Destinia & Ravi from first time playing, no need reroll for me wakakaka!
Rei7
post Nov 17 2018, 12:36 PM

Game, anime and headphones ❤️
******
Senior Member
1,669 posts

Joined: Apr 2011



QUOTE(Jigoku @ Nov 17 2018, 12:27 PM)
Or you can wait 1 months from daily.login
*
Effective ways to use skystones? Buy bookmark bundle is it. Making sure since I'm only at chapter 4 so far.
Jigoku
post Nov 17 2018, 01:54 PM

Getting Started
**
Junior Member
288 posts

Joined: Jan 2010

QUOTE(Rei7 @ Nov 17 2018, 12:36 PM)
Effective ways to use skystones? Buy bookmark bundle is it. Making sure since I'm only at chapter 4 so far.
*
If you are lacking characters or want more pull then most effective way is the bookmark bundle.

FYI energy is scarce in this game.my guild.mates.already using their Crystal for energy.

You can get energy via friendship point one time per day see as arena points

Then there is also via the leafstone and skystone.
Rei7
post Nov 17 2018, 08:58 PM

Game, anime and headphones ❤️
******
Senior Member
1,669 posts

Joined: Apr 2011



Thank smile.gif

Anyway to farm phantasm in this game? Need a lot of it for promotions.
Edward_Ng
post Nov 17 2018, 09:29 PM

Getting Started
**
Junior Member
105 posts

Joined: Nov 2016
QUOTE(Rei7 @ Nov 17 2018, 08:58 PM)
Thank smile.gif

Anyway to farm phantasm in this game? Need a lot of it for promotions.
*
in your santuary, Under forest of soul, you can summon them (max 3 at once) however require at least 24 hours assume u did not lv up your building. to fasten the process and get it immediately you can spent your sigma which you can get by playing.
Rei7
post Nov 17 2018, 09:35 PM

Game, anime and headphones ❤️
******
Senior Member
1,669 posts

Joined: Apr 2011



QUOTE(Edward_Ng @ Nov 17 2018, 09:29 PM)
in your santuary, Under forest of soul, you can summon them (max 3 at once) however require at least 24 hours assume u did not lv up your building. to fasten the process and get it immediately you can spent your sigma which you can get by playing.
*
Oh cool that's the only way outside of rewards then thx.

Any idea at what level myy characters should be to beat 10-10? I'm around half way chapter 4. But it's getting difficult a bit now as the enemies are around lvl30-35 now and my characters are all max 40 atm.
Edward_Ng
post Nov 17 2018, 09:48 PM

Getting Started
**
Junior Member
105 posts

Joined: Nov 2016
QUOTE(Rei7 @ Nov 17 2018, 09:35 PM)
Oh cool that's the only way outside of rewards then thx.

Any idea at what level myy characters should be to beat 10-10? I'm around half way chapter 4. But it's getting difficult a bit now as the enemies are around lvl30-35 now and my characters are all max 40 atm.
*
i suggest to lv up your 4 star chracrters to 5 stars so they can reach lv 50 max. then you should be able to beat 10-10. (also awakening them usually the third awakening change their skill quite a bit so it improve your character a lot)

best way to use phantasm (white one) is to farm a lot of 2 stars mob where you can get from PVE or from the Lobby(the bar tender sell it). so they can be the sacrifice to lv up your phantasm from 2 star to 3 stars. if you have the gold one then it can consume phantasm (white one) when you promote them to 3 stars so that the gold phantasm will reach 4 stars( since it is max lv at the beginning when you obtain them). then you the gold one to promote your 4 star characters. if you dun have gold one then you have no choice but to lv up the white one to their lv 30 and promote them to 4 stars.

This post has been edited by Edward_Ng: Nov 17 2018, 09:49 PM
Jigoku
post Nov 17 2018, 09:52 PM

Getting Started
**
Junior Member
288 posts

Joined: Jan 2010

QUOTE(Rei7 @ Nov 17 2018, 09:35 PM)
Oh cool that's the only way outside of rewards then thx.

Any idea at what level myy characters should be to beat 10-10? I'm around half way chapter 4. But it's getting difficult a bit now as the enemies are around lvl30-35 now and my characters are all max 40 atm.
*
Lvl50 with 65k-70kCP should do the job for you and all 4 had at least 3 awakening to them.

For 6* well good luck you will need

300 2 stars or 100 3 stars or 25 4 stars

Rei7
post Nov 17 2018, 11:36 PM

Game, anime and headphones ❤️
******
Senior Member
1,669 posts

Joined: Apr 2011



QUOTE(Edward_Ng @ Nov 17 2018, 09:48 PM)
i suggest to lv up your 4 star chracrters to 5 stars so they can reach lv 50 max. then you should be able to beat 10-10. (also awakening them usually the third awakening change their skill quite a bit so it improve your character a lot)

best way to use phantasm (white one) is to farm a lot of 2 stars mob where you can get from PVE or from the Lobby(the bar tender sell it). so they can be the sacrifice to lv up your phantasm from 2 star to 3 stars.  if you have the gold one then it can consume phantasm (white one) when you promote them to 3 stars so that the gold phantasm will reach 4 stars( since it is max lv at the beginning when you obtain them). then you the gold one to promote your 4 star characters. if you dun have gold one then you have no choice but to lv up the white one to their lv 30 and promote them to 4 stars.
*
QUOTE(Jigoku @ Nov 17 2018, 09:52 PM)
Lvl50 with 65k-70kCP should do the job for you and all 4 had at least 3 awakening to them.

For 6* well good luck you will need

300 2 stars or 100 3 stars or 25 4 stars
*
Thanks both of you. End game mechanism I guess, choice haha
sexualpower
post Nov 18 2018, 10:09 PM

Regular
******
Senior Member
1,964 posts

Joined: Jan 2003
From: KL


Server: Global
Rank: 34
f2p, Arena Gold 4 league

looking for guild
stevenryl86
post Nov 19 2018, 12:49 AM

Regular
******
Senior Member
1,766 posts

Joined: Feb 2008
My team


sexualpower
post Nov 19 2018, 01:01 AM

Regular
******
Senior Member
1,964 posts

Joined: Jan 2003
From: KL


QUOTE(stevenryl86 @ Nov 19 2018, 12:49 AM)
My team


*
excellent, u have Ravi
is there a Msia +8gmt guild in Global server?
Edward_Ng
post Nov 19 2018, 01:32 AM

Getting Started
**
Junior Member
105 posts

Joined: Nov 2016
QUOTE(stevenryl86 @ Nov 19 2018, 12:49 AM)
My team


*
what recording software you using? mind introduce? this is running on mobile or PC Emulator?
stevenryl86
post Nov 19 2018, 08:42 AM

Regular
******
Senior Member
1,766 posts

Joined: Feb 2008
Global server, guild name LYN

Recording software from Samsung & iPad

This post has been edited by stevenryl86: Nov 19 2018, 08:42 AM
sexualpower
post Nov 19 2018, 09:00 AM

Regular
******
Senior Member
1,964 posts

Joined: Jan 2003
From: KL


QUOTE(stevenryl86 @ Nov 19 2018, 08:42 AM)
Global server, guild name LYN

Recording software from Samsung & iPad
*
joined, thanks
El-LoboSolitario
post Nov 19 2018, 09:15 AM

Getting Started
**
Junior Member
90 posts

Joined: Aug 2012


QUOTE(Edward_Ng @ Nov 15 2018, 02:12 PM)
Actually for equipment set is very simple, if you are talking about equipment that are drop in PVE map, every map has stated what set of equipment will drop in the PVE map. therefore you can expect what type of set will drop. Same apply with "Hunting" and crafting. so if you want Hp, Attack and Def set go to that specific Hunt or craft to craft it. if you want Critical chance, Hit Rate and speed set you can go their specific hunt and crafting to obtain it.  I believe this is the set bonus you are talking about...
*
shocking.gif oh, I thought the equipment set bonus is rather random too for the same equipment, no wonder said green drake set drop always give same set bonus sweat.gif ... Since I hardly spent on hunting, except to clear daily missions, I guess this is why it took me longer time by farming in pve quests... kudos for the info.

But yeah, agree wholly on the RGN part of equipment sub-stat is such an annoyance and it seems the chances are not equal for all the stats as I seem to get less desirable stats, eg effect resistance more so than any others... well, as time goes by, I coped with it on the monie issue, but still find it a nuisance how could unequip & changing equipment cost anything blush.gif (although this was not de 1st game did so)

As for skill enhance from awaken, I found it hardly noticeable for skills such as Cidd's which depicts use powerful skills when buffed with increased speed... so far I only own 2 heroes with such skill enhancement, the other being Mercedes... The game never clearly show how much dmg boost received from this enhancement unsure.gif ... you have any clue?

And last just need to find an active guild nod.gif ...

This post has been edited by El-LoboSolitario: Nov 19 2018, 09:24 AM
sexualpower
post Nov 19 2018, 09:44 AM

Regular
******
Senior Member
1,964 posts

Joined: Jan 2003
From: KL


join LYN guild, bro
Edward_Ng
post Nov 19 2018, 10:29 AM

Getting Started
**
Junior Member
105 posts

Joined: Nov 2016
QUOTE(El-LoboSolitario @ Nov 19 2018, 09:15 AM)
shocking.gif  oh, I thought the equipment set bonus is rather random too for the same equipment, no wonder said green drake set drop always give same set bonus sweat.gif  ... Since I hardly spent on hunting, except to clear daily missions, I guess this is why it took me longer time by farming in pve quests... kudos for the info.

But yeah, agree wholly on the RGN part of equipment sub-stat is such an annoyance and it seems the chances are not equal for all the stats as I seem to get less desirable stats, eg effect resistance more so than any others... well, as time goes by, I coped with it on the monie issue, but still find it a nuisance how could unequip & changing equipment cost anything  blush.gif (although this was not de 1st game did so)

As for skill enhance from awaken, I found it hardly noticeable for skills such as Cidd's which depicts use powerful skills when buffed with increased speed... so far I only own 2 heroes with such skill enhancement, the other being Mercedes... The game never clearly show how much dmg boost received from this enhancement unsure.gif ... you have any clue?

And last just need to find an active guild nod.gif ...
*
i see u got Cidd there. not a bad chracter for PVP. Mercedes on other hand is not really a good choice as her skillset is not really that great i suggest you dump her for better unit. i believe you are talking about the awakening and not the skill enchantment under your character tab in lobby (coz they are both very different thing).

Usually third awakening aside from stat boost that you get it change the skill quite a bit and thus make it totally very useful sometimes is a game changes ( for example, Silk- her third awakening instead of giving speed buff to herself only while damaging and debuff all enemies has now change to speed buff to all allies while damaging and debuff all enemy) now you see this is big different as it speed up all your team therefore your team can produce better demage in shorter time. of course not all characters is as useful as one another that is why sometimes you see some of their awakening is actually not big of a changes (thus not so useful).

best way to promote your 4 star chracter to 5 star. there are two simple ways :-

Efficient way
Option 1:- obtain as many Gold phantasm as possible every week as you able to purchase them once every week , every week the game allow you to buy a gold phantasm in the shop and weekly mission also will give you a Gold phantasm if you manage to raise 2 white phantasm to lv 30.

after lving your 2 white phantasm to lv30 ( so now you have 2 gold phantasm and 2 white phantasm ) you can get your 4 star to 5 star.

Normal Way
Option 2:- if you dont have gold phantasm, then in your santuary (forest of soul) by improving the building mid to max level. you can summon 3 white phantasm at once (or you can use stigma to summon them instantly). therefore summon as many as you need to make 4 white phantasm to lv 30 and make them 4 star so your 4 star chracter can use it to promote themselves.


for a guild, try to join a guild that will open at least a exp scroll everyday so you able to get 10% extra exp everyday.


sexualpower
post Nov 19 2018, 11:04 AM

Regular
******
Senior Member
1,964 posts

Joined: Jan 2003
From: KL


QUOTE(stevenryl86 @ Nov 19 2018, 08:42 AM)
Global server, guild name LYN

Recording software from Samsung & iPad
*
bro, any Whatsapp group?
do we run buffs? i donate 50k gold daily
bartbarb
post Nov 19 2018, 11:15 AM

Casual
***
Junior Member
393 posts

Joined: Dec 2007
i'm kinda slow on this game.
Which should be a priority to upgrade the santuary? i just got 1 breath of orbis.

on another note, still lacking on some potential hero.
for now my best is still with Destina, Alexa, corvus & ras. May try to up Adlay, see how he goes
stevenryl86
post Nov 19 2018, 11:28 AM

Regular
******
Senior Member
1,766 posts

Joined: Feb 2008
QUOTE(sexualpower @ Nov 19 2018, 11:04 AM)
bro, any Whatsapp group?
do we run buffs? i donate 50k gold daily
*
Global server
Guild : LYN

Line chat, I ask them to assist to invite

This post has been edited by stevenryl86: Nov 19 2018, 11:29 AM
Edward_Ng
post Nov 19 2018, 11:41 AM

Getting Started
**
Junior Member
105 posts

Joined: Nov 2016
QUOTE(bartbarb @ Nov 19 2018, 11:15 AM)
i'm kinda slow on this game.
Which should be a priority to upgrade the santuary? i just got 1 breath of orbis.

on another note, still lacking on some potential hero.
for now my best is still with Destina, Alexa, corvus & ras. May try to up Adlay, see how he goes
*
Santuary is all personal preference, but if you are still early in game maybe i can suggest to

forest of soul ( max mid level: reason - you want to summon as many phantasm as possible and able to summon 3 at once is a great benefit in early on ),

heart of obis ( left 2 level Mid 3 level - reason : you want as many currency coming at you , every 8 hours you come claims your money)

High Command ( left 1 mid 1 right 1)- reason : main resouces you want here is not money but ancient stone and ancient point by doing this you unlock 4 hours mission for both. good for lving your low lv chracter and got those ancient point ( redeem extra stamina everyday, redeem T5 epic weapon as early as possible) and and ancient stone (use to exchange for neacklare and Ring)

Steel workshop ( Max mid level first) - you want your equipment you make early on to be Heroice and Epic as high chance as possible.

this is for early on and you may improve from here onward base on your own judgement.


i am not too sure how far you are in the game. but if you lacking some DPS and you want some good unit, you can get this 2 units for free (silk and Lorina) they are crazy good i am not kidding and later on Lorina can get specialise change when she lv 50 and it change her total outlook and make her even more badass and her normal version is already damn good ( imagine for every attack this chracter make it increase your damage permanently for 10% and can be stackable to 50% throughout your whole stage) you know this is crazy even from the way it sound.
bartbarb
post Nov 19 2018, 11:52 AM

Casual
***
Junior Member
393 posts

Joined: Dec 2007
QUOTE(Edward_Ng @ Nov 19 2018, 11:41 AM)


this is for early on and you may improve from here onward base on your own judgement.
i am not too sure how far you are in the game. but if you lacking some DPS and you want some good unit, you can get this 2 units for free (silk and Lorina) they are crazy good i am not kidding and later on Lorina can get specialise change when she lv 50 and it change her total outlook and make her even more badass and her normal version is already damn good ( imagine for every attack this chracter make it increase your damage permanently for 10% and can be stackable to 50% throughout your whole stage) you know this is crazy even from the way it sound.
*
Thanks, currently im only until chapter 5. I'm on my way getting silk.
Edward_Ng
post Nov 19 2018, 11:58 AM

Getting Started
**
Junior Member
105 posts

Joined: Nov 2016
QUOTE(bartbarb @ Nov 19 2018, 11:52 AM)
Thanks, currently im only until chapter 5. I'm on my way getting silk.
*
For Silk one special tip for you to make it easier to get her. i know it require 5-7 people with at least level 4 friendship ( i can't remember well how many people you need). one effective way to farm this is go to stage 1-5. bring all your chracter with frienship level 1 that u plan to make to friendship lv 4. enter the stage using 2 Stamina only and teleport to exit portal . Wala you get your friendship up using the most least stamina possible and more time saving method.


As for the monster that she require you to kill like 300 of them?? can't remember well. just farm chapter 5-1 until it complete.

Congratulation now you have silk and have fun

This post has been edited by Edward_Ng: Nov 19 2018, 11:59 AM
sexualpower
post Nov 19 2018, 01:03 PM

Regular
******
Senior Member
1,964 posts

Joined: Jan 2003
From: KL


QUOTE(bartbarb @ Nov 19 2018, 11:15 AM)
i'm kinda slow on this game.
Which should be a priority to upgrade the santuary? i just got 1 breath of orbis.

on another note, still lacking on some potential hero.
for now my best is still with Destina, Alexa, corvus & ras. May try to up Adlay, see how he goes
*
if u have computer at home, let it run quest on auto mode

orbis use on Farm for penguin / phantasma / molagora

what hero do u have, bro?
El-LoboSolitario
post Nov 19 2018, 01:13 PM

Getting Started
**
Junior Member
90 posts

Joined: Aug 2012


QUOTE(Edward_Ng @ Nov 19 2018, 10:29 AM)
i see u got Cidd there. not a bad chracter for PVP. Mercedes on other hand is not really a good choice as her skillset is not really that great i suggest you dump her for better unit. i believe you are talking about the awakening and not the skill enchantment under your character tab in lobby (coz they are both very different thing)...
*
Salute & Gracias!
Really helpful info since aside from missions, I currently spent energy solely for side story (4 achievement & Silk's last requirement blush.gif ) 2 de point i found i don't need penguin for 3* heroes and above, saving for those 2 stars to lvl up in order to use in rank promotion... Consequently didn't explore and get2 know more about the game mechanism further sweat.gif

Yes, that 3rd slot in Awaken menu... I still haven't noticed big enough difference in Cidd's awakened skill, but he's still my best dps for both pvp & pve I could get now, didn't get any 5* since selective 10 summons after gettin' my 5th gold ts sad.gif ... I think not just Mercedes, many on reddit seem to hold resentment on Mages which just ain't as promising even 5*...

Looks like just another typical chore to promote high rank heroes shocking.gif o well, i will just be takin' my time...

QUOTE(sexualpower @ Nov 19 2018, 09:44 AM)
join LYN guild, bro
*
I just quited a guild this morning... Can't join any now until next day lol
Hope there is still slot left

This post has been edited by El-LoboSolitario: Nov 19 2018, 01:16 PM
kwwk87
post Nov 19 2018, 01:31 PM

Getting Started
**
Junior Member
245 posts

Joined: Sep 2010
From: /k/uala Lumpur
Global server player checking in.

The gacha rate is indeed abysmal. Spent like 400+ covenant on Cecilia didn't get her.
Rei7
post Nov 19 2018, 01:35 PM

Game, anime and headphones ❤️
******
Senior Member
1,669 posts

Joined: Apr 2011



No luck on other 5 stars either, the selective summon gave me Destina at least.

4 star I have Zerato and Rose. I think I did only like 40 or 50 covenant summons tho, only played for 3 days or more.
sexualpower
post Nov 19 2018, 01:35 PM

Regular
******
Senior Member
1,964 posts

Joined: Jan 2003
From: KL


r u guys in LYN guild already? who is who? lol

add me ign GaryMsia

Edward bro, do u have Whatsapp or any group? i have a lot of question coz i m new to the game
icemomo
post Nov 19 2018, 01:37 PM

New Member
*
Junior Member
9 posts

Joined: May 2010
From: Kepong, Kuala Lumpur


This is LYN Global guild

https://line.me/R/ti/g/fPVIp1g4ka
sexualpower
post Nov 19 2018, 01:38 PM

Regular
******
Senior Member
1,964 posts

Joined: Jan 2003
From: KL


QUOTE(kwwk87 @ Nov 19 2018, 01:31 PM)
Global server player checking in.

The gacha rate is indeed abysmal. Spent like 400+ covenant on Cecilia didn't get her.
*
did u summon by clicking on her banner? a lot of people cannot get her after 100 pulls

anyway, judging from stat & not factoring in skills, there are many other better hero, like Cidd.. glad that at least 1 of our bro here have
Rei7
post Nov 19 2018, 01:42 PM

Game, anime and headphones ❤️
******
Senior Member
1,669 posts

Joined: Apr 2011



Stars doesn't matter much in this game, a lot are strong yes, but some 4* and 3* are stronger than 5* as well.
bartbarb
post Nov 19 2018, 01:42 PM

Casual
***
Junior Member
393 posts

Joined: Dec 2007
QUOTE(sexualpower @ Nov 19 2018, 01:03 PM)
if u have computer at home, let it run quest on auto mode

orbis use on Farm for penguin / phantasma / molagora

what hero do u have, bro?
*
This are the list of hero i got, now im farming 5-1 for the monster first.

btw, I'm register under Asia server, if i change to another server, will i be needed to register a new account or i can continue with existing account?



Attached thumbnail(s)
Attached Image Attached Image Attached Image
kwwk87
post Nov 19 2018, 01:48 PM

Getting Started
**
Junior Member
245 posts

Joined: Sep 2010
From: /k/uala Lumpur
QUOTE(sexualpower @ Nov 19 2018, 01:38 PM)
did u summon by clicking on her banner? a lot of people cannot get her after 100 pulls

*
Obviously laugh.gif

Yeah, that's the drawback of this game for me. If only they implemented mercy banner, that'll be awesome
sexualpower
post Nov 19 2018, 02:07 PM

Regular
******
Senior Member
1,964 posts

Joined: Jan 2003
From: KL


QUOTE(bartbarb @ Nov 19 2018, 01:42 PM)
This are the list of hero i got, now im farming 5-1 for the monster first.

btw, I'm register under Asia server, if i change to another server, will i be needed to register a new account or i can continue with existing account?
*
no idea, maybe switch server it should b new account

no idea about your hero too, most of them i don't have >.< if got Sez good la
Edward_Ng
post Nov 19 2018, 02:38 PM

Getting Started
**
Junior Member
105 posts

Joined: Nov 2016
QUOTE(El-LoboSolitario @ Nov 19 2018, 01:13 PM)
Salute & Gracias!
Really helpful info since aside from missions, I currently spent energy solely for side story (4 achievement & Silk's last requirement blush.gif ) 2 de point i found i don't need penguin for 3* heroes and above, saving for those 2 stars to lvl up in order to use in rank promotion... Consequently didn't explore and get2 know more about the game mechanism further sweat.gif

Yes, that 3rd slot in Awaken menu... I still haven't noticed big enough difference in Cidd's awakened skill, but he's still my best dps for both pvp & pve I could get now, didn't get any 5* since selective 10 summons after gettin' my 5th gold ts  sad.gif ... I think not just Mercedes, many on reddit seem to hold resentment on Mages which just ain't as promising even 5*...

Looks like just another typical chore to promote high rank heroes  shocking.gif  o well, i will just be takin' my time...
I just quited a guild this morning... Can't join any now until next day lol
Hope there is still slot left
*
Yes it is quite a bit a choke but to reduce stamina waste and improve efficiency there are few ways. example while you lving your phantasm instead of choosing a PVE map you can lv up your phantasm in Spirit Altar so almost same usage of stamina can achieve 2 thing at once. lving your phantasm and get your element gem for awakening. Of course that is if your other 3 characters can beat the Spirit altar without needed the fourth member.

If you can't, after you beat the normal difficulty will unlock world difficulty which suppose to obtain 8k Exp per run assume your phantasm is the only one that needed exp and the rest members is already full level. so within 10 runs i guess, your white phantasm should reach full lv for promotion.



QUOTE(sexualpower @ Nov 19 2018, 01:35 PM)
r u guys in LYN guild already? who is who? lol

add me ign GaryMsia

Edward bro, do u have Whatsapp or any group? i have a lot of question coz i m new to the game
*
i am quite new myself too haha. but i see you are in global server and i myself is from Asia Server


QUOTE(bartbarb @ Nov 19 2018, 01:42 PM)
This are the list of hero i got, now im farming 5-1 for the monster first.

btw, I'm register under Asia server, if i change to another server, will i be needed to register a new account or i can continue with existing account?
*
you can continue with existing account but is a different server so you will be using a same account but new start. ( sorry u cannot carry your chracter there).
Rei7
post Nov 19 2018, 02:42 PM

Game, anime and headphones ❤️
******
Senior Member
1,669 posts

Joined: Apr 2011



People not picking Global server, rip

This post has been edited by Rei7: Nov 19 2018, 02:51 PM
bartbarb
post Nov 19 2018, 02:48 PM

Casual
***
Junior Member
393 posts

Joined: Dec 2007
QUOTE(Edward_Ng @ Nov 19 2018, 02:38 PM)

you can continue with existing account but is a different server so you will be using a same account but new start. ( sorry u cannot carry your chracter there).
*
icic, well then i guess i just stick back on asia server.
kwwk87
post Nov 19 2018, 04:02 PM

Getting Started
**
Junior Member
245 posts

Joined: Sep 2010
From: /k/uala Lumpur
QUOTE(Rei7 @ Nov 19 2018, 01:42 PM)
Stars doesn't matter much in this game, a lot are strong yes, but some 4* and 3* are stronger than 5* as well.
*
Because of that, they're going to get nerfhammer bye.gif

Maybe I should rush to finish 10-10 before they nerf useful 3/4*
Rei7
post Nov 19 2018, 04:08 PM

Game, anime and headphones ❤️
******
Senior Member
1,669 posts

Joined: Apr 2011



QUOTE(kwwk87 @ Nov 19 2018, 04:02 PM)
Because of that, they're going to get nerfhammer bye.gif

Maybe I should rush to finish 10-10 before they nerf useful 3/4*
*
All rumours, I don't really care laugh.gif
kwwk87
post Nov 19 2018, 04:12 PM

Getting Started
**
Junior Member
245 posts

Joined: Sep 2010
From: /k/uala Lumpur
QUOTE(Rei7 @ Nov 19 2018, 04:08 PM)
All rumours, I don't really care  laugh.gif
*
It's in the dev note, question is who and when bye.gif
El-LoboSolitario
post Nov 19 2018, 04:24 PM

Getting Started
**
Junior Member
90 posts

Joined: Aug 2012


QUOTE(kwwk87 @ Nov 19 2018, 01:31 PM)
Global server player checking in.

The gacha rate is indeed abysmal. Spent like 400+ covenant on Cecilia didn't get her.
*
O'hell... didn't spend as much as you, but yeah, I haven't got any 5* since the selective summons... and mixing the artifact and heroes in the same pool just made it even more worse, which 4 * artifacts are difficult 2 come by too... sad.gif

if 100 pulls not even a single 5*, guess that's marginally acceptable... BUT 400 pulls not even a single 1, that's statistically screwed up, definitely not 1.25%...



Rei7
post Nov 19 2018, 04:27 PM

Game, anime and headphones ❤️
******
Senior Member
1,669 posts

Joined: Apr 2011



QUOTE(kwwk87 @ Nov 19 2018, 04:12 PM)
It's in the dev note, question is who and when bye.gif
*
Where is this dev note? hmm.gif Ok I see it, in KR.

Well they will announce which will be nerf and etc. So it won't be soon, there will be a grace period also, so that's good.
Hoping they will give back the resource we invest tho since they will nerf some.

If it's one of my favourite characters, I might just play some other games laugh.gif

This post has been edited by Rei7: Nov 19 2018, 04:34 PM
kwwk87
post Nov 19 2018, 04:40 PM

Getting Started
**
Junior Member
245 posts

Joined: Sep 2010
From: /k/uala Lumpur
QUOTE(El-LoboSolitario @ Nov 19 2018, 04:24 PM)
O'hell... didn't spend as much as you, but yeah, I haven't got any 5* since the selective summons... and mixing the artifact and heroes in the same pool just made it even more worse, which 4 * artifacts are difficult 2 come by too...  sad.gif 

if 100 pulls not even a single 5*, guess that's marginally acceptable... BUT 400 pulls not even a single 1, that's statistically screwed up, definitely not 1.25%...
*
Eh didn't spent a single dime here. F2P! flex.gif

1 meant 400 covenant medals, each pull takes 5 medals.. around 80 pulls+ "only" cry.gif
kwwk87
post Nov 19 2018, 04:43 PM

Getting Started
**
Junior Member
245 posts

Joined: Sep 2010
From: /k/uala Lumpur
QUOTE(Rei7 @ Nov 19 2018, 04:27 PM)
Where is this dev note?  hmm.gif Ok I see it, in KR.

Well they will announce which will be nerf and etc. So it won't be soon, there will be a grace period also, so that's good.
Hoping they will give back the resource we invest tho since they will nerf some.

If it's one of my favourite characters, I might just play some other games  laugh.gif
*
Noticeable are Elson, Carmainerose, & Kiris. Pity if they really nerf those.. Alot people already built them since launch.
Rei7
post Nov 19 2018, 04:53 PM

Game, anime and headphones ❤️
******
Senior Member
1,669 posts

Joined: Apr 2011



QUOTE(kwwk87 @ Nov 19 2018, 04:43 PM)
Noticeable are Elson, Carmainerose, & Kiris. Pity if they really nerf those.. Alot people already built them since launch.
*
Elson for sure, that is most talked about being nerfed. If those 3 is the candidate, then i'm safe, didn't invest on them yet.

For now my water 3* that I invested is Mistychain and Alexa. I actually leveling Kiris and Elson also but yeah need to see how la, better not touch them xD
kwwk87
post Nov 19 2018, 05:18 PM

Getting Started
**
Junior Member
245 posts

Joined: Sep 2010
From: /k/uala Lumpur
I already invested some resources on Kiris, better rush to 10-10 first

My team bruce.gif

Attached Image
Edward_Ng
post Nov 19 2018, 05:22 PM

Getting Started
**
Junior Member
105 posts

Joined: Nov 2016
QUOTE(kwwk87 @ Nov 19 2018, 05:18 PM)
I already invested some resources on Kiris, better rush to 10-10 first

My team bruce.gif

Attached Image
*
Since your team already max level , if your awakening is at no. 4 stage(star) 10-10 is easy mode for you.
Rei7
post Nov 19 2018, 05:23 PM

Game, anime and headphones ❤️
******
Senior Member
1,669 posts

Joined: Apr 2011



QUOTE(kwwk87 @ Nov 19 2018, 05:18 PM)
I already invested some resources on Kiris, better rush to 10-10 first

My team bruce.gif

Attached Image
*
I'm around chapter 6 only. Not rushing much, just leveling and getting epic items for now.

Attached Image
Attached Image
kwwk87
post Nov 19 2018, 05:27 PM

Getting Started
**
Junior Member
245 posts

Joined: Sep 2010
From: /k/uala Lumpur
QUOTE(Edward_Ng @ Nov 19 2018, 05:22 PM)
Since your team already max level , if your awakening is at no. 4 stage(star) 10-10 is easy mode for you.
*
Good to hear about that. However, only Sez has 4* awakening, the rest only 3*. Been exploring around trying to farm a little bit of this and that.
kwwk87
post Nov 19 2018, 05:29 PM

Getting Started
**
Junior Member
245 posts

Joined: Sep 2010
From: /k/uala Lumpur
Rei7 i at chapter 7 only laugh.gif
Rei7
post Nov 19 2018, 06:32 PM

Game, anime and headphones ❤️
******
Senior Member
1,669 posts

Joined: Apr 2011



5 star artifact for free summon.. oh wai..
scyther
post Nov 19 2018, 07:09 PM

New Member
*
Junior Member
39 posts

Joined: Apr 2008
try to summoning Destina, but give me Ravi...

now i have Ravi and Sez...

is Aither any good ? she is my only healer.. good to promote to 4 star ??

by the way, i am from Asia Server

This post has been edited by scyther: Nov 19 2018, 07:10 PM
Edward_Ng
post Nov 19 2018, 08:00 PM

Getting Started
**
Junior Member
105 posts

Joined: Nov 2016
QUOTE(Rei7 @ Nov 19 2018, 06:32 PM)
5 star artifact for free summon.. oh wai..
*
not bad. i gotten a 4 star hero before. it proof that even free summon we can get good stuff.
Edward_Ng
post Nov 19 2018, 08:07 PM

Getting Started
**
Junior Member
105 posts

Joined: Nov 2016
QUOTE(scyther @ Nov 19 2018, 07:09 PM)
try to summoning Destina, but give me Ravi...

now i have Ravi and Sez...

is Aither any good ? she is my only healer.. good to promote to 4 star ??

by the way, i am from Asia Server
*
i suggest u use elson better then. Aither is no good.
kwwk87
post Nov 19 2018, 08:20 PM

Getting Started
**
Junior Member
245 posts

Joined: Sep 2010
From: /k/uala Lumpur
QUOTE(scyther @ Nov 19 2018, 07:09 PM)
try to summoning Destina, but give me Ravi...

now i have Ravi and Sez...

is Aither any good ? she is my only healer.. good to promote to 4 star ??

by the way, i am from Asia Server
*
First of all.. Aither is a boy. He is a prince tongue.gif

Aither can be a decent healer actually, but he fall off short in later content.

As Edward said, you can instead use Elson but with the recent 3* 4* future nerf dev note, I would not invest on him 1st.

On the bright side, Ravi is a good tank/dps unit. Congrats. If you manage to get the Sigurd Scythe artifact, give it to her and her utility will go up skyrocket
Jigoku
post Nov 19 2018, 08:56 PM

Getting Started
**
Junior Member
288 posts

Joined: Jan 2010

QUOTE(Rei7 @ Nov 19 2018, 04:27 PM)
Where is this dev note?  hmm.gif Ok I see it, in KR.

Well they will announce which will be nerf and etc. So it won't be soon, there will be a grace period also, so that's good.
Hoping they will give back the resource we invest tho since they will nerf some.

If it's one of my favourite characters, I might just play some other games  laugh.gif
*
First you have to understand the drama behind it.

There was an event where smilegate ask the community to come up with guide on how to clear abyss tower 40-80

Community come out with a guide and smilegate rewarded the player by buffing the tower to make it harder for new player to clear and even nerfing those guide build.

then there is also the constant nerf on character that works with no compensations.

The grace period is only there after the drama.

Right now in the korean forum most of the player there are no longer sharing any tier list or guide for fear of smilegate previous bs and the recent nerf on 3* characters.

There was a post in the discord but some bodoh mod went and delete the kr translations post on recent news in smilegate kr forum.

Elson is a good support but if they nerf him and make this a habit of nerfing character because they work then they are going a slippery slope.

As character are not easily accessible 3* character are where f2p like me can clear content or compete but if they force all those good one behind 5* then i will just move on and will warn others on smilegate practices.

I am not against nerf as per say like the recent nerf on Ravi where she can basically solo Golem that totally deserve a nerf.




Edward_Ng
post Nov 19 2018, 10:01 PM

Getting Started
**
Junior Member
105 posts

Joined: Nov 2016
user posted image


Now the real grind start. lol
Rei7
post Nov 19 2018, 10:25 PM

Game, anime and headphones ❤️
******
Senior Member
1,669 posts

Joined: Apr 2011



QUOTE(Jigoku @ Nov 19 2018, 08:56 PM)
First you have to understand the drama behind it.

There was an event where smilegate ask the community to come up with guide on how to clear abyss tower 40-80

Community come out with a guide and smilegate rewarded the player by buffing the tower to make it harder for new player to clear and even nerfing those guide build.

then there is also the constant nerf on character that works with no compensations.

The grace period is only there after the drama.

Right now in the korean forum most of the player there are no longer sharing any tier list or guide for fear of smilegate previous bs and the recent nerf on 3* characters.

There was a post in the discord but some bodoh mod went and delete the kr translations post on recent news in smilegate kr forum.

Elson is a good support but if they nerf him and make this a habit of nerfing character because they work then they are going a slippery slope.

As character are not easily accessible 3* character are where f2p like me can clear content or compete but if they force all those good one behind 5* then i will just move on and will warn others on smilegate practices.

I am not against nerf as per say like the recent nerf on Ravi where she can basically solo Golem that totally deserve a nerf.
*
With the shitty rates and nerfing it won't live that long then this mobage.

JP gatcha you can't nerf characters, if they do you'll get a refund. Kepale bapak dia la people spend a lot of money on a character and they can just nerf as they like. Instead the devs needs to adjust future content so that the character remain balanced. Kinda dumb la this dev.

I will play for now and follow the development, but if they nerf 4* and 5* also, I might as well quit at some point. So far gatcha games outside of JP is really bad. This one might be the last one I touch if it turns bad. I'll just stick to japanese gatcha.

This post has been edited by Rei7: Nov 19 2018, 10:29 PM
sexualpower
post Nov 20 2018, 12:56 AM

Regular
******
Senior Member
1,964 posts

Joined: Jan 2003
From: KL


QUOTE(Jigoku @ Nov 19 2018, 08:56 PM)
First you have to understand the drama behind it.

There was an event where smilegate ask the community to come up with guide on how to clear abyss tower 40-80

Community come out with a guide and smilegate rewarded the player by buffing the tower to make it harder for new player to clear and even nerfing those guide build.

then there is also the constant nerf on character that works with no compensations.

The grace period is only there after the drama.

Right now in the korean forum most of the player there are no longer sharing any tier list or guide for fear of smilegate previous bs and the recent nerf on 3* characters.

There was a post in the discord but some bodoh mod went and delete the kr translations post on recent news in smilegate kr forum.

Elson is a good support but if they nerf him and make this a habit of nerfing character because they work then they are going a slippery slope.

As character are not easily accessible 3* character are where f2p like me can clear content or compete but if they force all those good one behind 5* then i will just move on and will warn others on smilegate practices.

I am not against nerf as per say like the recent nerf on Ravi where she can basically solo Golem that totally deserve a nerf.
*
oh ic... no wonder some people said KR hesitant to share real info
Rei7
post Nov 20 2018, 08:12 AM

Game, anime and headphones ❤️
******
Senior Member
1,669 posts

Joined: Apr 2011



So apparently there is a few character censorship already laugh.gif
I was wondering how Yuna's art is before they revert back to the old one.
Jigoku
post Nov 20 2018, 12:37 PM

Getting Started
**
Junior Member
288 posts

Joined: Jan 2010

QUOTE(Rei7 @ Nov 20 2018, 08:12 AM)
So apparently there is a few character censorship already laugh.gif
I was wondering how Yuna's art is before they revert back to the old one.
*
PG13

apparently to appease the Korea government whistling.gif
kwwk87
post Nov 20 2018, 12:57 PM

Getting Started
**
Junior Member
245 posts

Joined: Sep 2010
From: /k/uala Lumpur
QUOTE(Rei7 @ Nov 19 2018, 10:25 PM)

JP gatcha you can't nerf characters, if they do you'll get a refund. Kepale bapak dia la people spend a lot of money on a character and they can just nerf as they like. Instead the devs needs to adjust future content so that the character remain balanced. Kinda dumb la this dev.

*
JP based gacha rarely will have nerfing. They will only release newer stuff to make the old stuff obsolete. Like KHUX, the power creep was real damn high.

Every week new stuff, f2p like me really hard to catch up.
Rei7
post Nov 20 2018, 02:37 PM

Game, anime and headphones ❤️
******
Senior Member
1,669 posts

Joined: Apr 2011



QUOTE(kwwk87 @ Nov 20 2018, 12:57 PM)
JP based gacha rarely will have nerfing. They will only release newer stuff to make the old stuff obsolete. Like KHUX, the power creep was real damn high.

Every week new stuff, f2p like me really hard to catch up.
*
Granblue, Fate Go, Azurlane and etc seems fine. Newer content makes some OP character less OP, but at the same time other characters gets a buff as well by upgrading. They just need to internally test some more. Like granblue you can even have a preview of an upcoming character with a dummy art, because the dev wants a respond from the community.
Jigoku
post Nov 20 2018, 06:44 PM

Getting Started
**
Junior Member
288 posts

Joined: Jan 2010

QUOTE(kwwk87 @ Nov 20 2018, 12:57 PM)
JP based gacha rarely will have nerfing. They will only release newer stuff to make the old stuff obsolete. Like KHUX, the power creep was real damn high.

Every week new stuff, f2p like me really hard to catch up.
*
QUOTE(Rei7 @ Nov 20 2018, 02:37 PM)
Granblue, Fate Go,  Azurlane and etc seems fine. Newer content makes some OP character less OP, but at the same time other characters gets a buff as well by upgrading. They just need to internally test some more. Like granblue you can even have a preview of an upcoming character with a dummy art, because the dev wants a respond from the community.
*
First thing first most game by SE are pretty shitty most of their game progress are blocked by paywall where you need to gacha to be able to progress their new content or even compete.

I will use FFBE you can argue its Gumi faults but fine.Let me use FF Mobius as example they just kept on come out with new job card or supreme card dont have them? well tough luck you wont be able to clear 60% of the content.

Meanwhile company thats mention by Rei7 they all are fine i cant speak for Fate Go cuz i dont play them.
Granblue and Azur lane are doing well they make even 3* 4* viable of clearing most content not nerfing them because they work.
I would even suggest you to go try this 2 game and you will never go back to those shit rates game anymore.

Did i mention that in Granblue 2-3 months you can buy a ticket to select a character that you want from the banner?
YES SELECT NO GACHA BS no try your luck and get it.



Rei7
post Nov 20 2018, 06:51 PM

Game, anime and headphones ❤️
******
Senior Member
1,669 posts

Joined: Apr 2011



QUOTE(Jigoku @ Nov 20 2018, 06:44 PM)
Meanwhile company thats mention by Rei7 they all are fine i cant speak for Fate Go cuz i dont play them.
Granblue and Azur lane are doing well they make even 3* 4* viable of clearing most content not nerfing them because they work.
I would even suggest you to go try this 2 game and you will never go back to those shit rates game anymore.

Did i mention that in Granblue 2-3 months you can buy a ticket to select a character that you want from the banner?
YES SELECT NO GACHA BS no try your luck and get it.
*
I'm hoping Epic Seven will have one as well, I might just not be F2P anymore if there is a suptix thing like GBF haha. laugh.gif
I really like being able to purchase a 5 star character that I want, it's great.
Edward_Ng
post Nov 20 2018, 06:58 PM

Getting Started
**
Junior Member
105 posts

Joined: Nov 2016
Lets look forward to their future update . they did mention something in the development note regarding some kind of safety net for summoning right. For now enjoy your game. beat the normal mode and embrace world difficulty =)

train as many useful character as possible (especially those very excel in certain area) you dunno when you will be needed them =)

just FYI. world difficulty urgent mission did give Gold phantasma (just gotten 2 of them from a urgent mission there) suddenly i got so many Gold phantasma.
Jigoku
post Nov 20 2018, 06:59 PM

Getting Started
**
Junior Member
288 posts

Joined: Jan 2010

QUOTE(Rei7 @ Nov 20 2018, 06:51 PM)
I'm hoping Epic Seven will have one as well, I might just not be F2P anymore if there is a suptix thing like GBF haha. laugh.gif
I really like being able to purchase a 5 star character that I want, it's great.
*
TBH if they do have that and the price is well right not overly expensive i would spend as well

i want my Luna the dragon spear lady. whistling.gif i got my bookmark saved but knowing my luck like any gacha games i probably wont get her.

but yea i will give them a chance and see how things go.

I can tell you for now at PVP unless you got some nice 4* 5* hero you will have a problem in PVP arena MASTER and above.

Gold is also a problem now in Epic Seven i got barely 50k lol and i havent even donate to my guild sweat.gif
Rei7
post Nov 20 2018, 07:03 PM

Game, anime and headphones ❤️
******
Senior Member
1,669 posts

Joined: Apr 2011



My luck is pretty good in any gatcha games which has 10 rolls.... E7 doesn't have it outside of selective summon urgh.. Tbh if my luck is bad I won't be playing any gatcha games, since I really like my 5 star characters xD

Later i'll join the global guild. I have to wait like a day before joining another guild.. rip guild bonus there.
Jigoku
post Nov 20 2018, 07:06 PM

Getting Started
**
Junior Member
288 posts

Joined: Jan 2010

QUOTE(Rei7 @ Nov 20 2018, 07:03 PM)
My luck is pretty good in any gatcha games which has 10 rolls.... E7 doesn't have it outside of selective summon urgh.. Tbh if my luck is bad I won't be playing any gatcha games, since I really like my 5 star characters xD

Later i'll join the global guild. I have to wait like a day before joining another guild.. rip guild bonus there.
*
I like the art style of the game so i am staying put till i see the incoming nerf if its as bad as i am told then i will walk away as well.

then good luck to whoever thats playing dont forget ur favourite character will be nerf because its widely use and accesible. whistling.gif
Rei7
post Nov 20 2018, 07:37 PM

Game, anime and headphones ❤️
******
Senior Member
1,669 posts

Joined: Apr 2011



Best way to get weapon/armor fodder for enhancement?
Need to up my CP by a lot.
Jigoku
post Nov 20 2018, 07:54 PM

Getting Started
**
Junior Member
288 posts

Joined: Jan 2010

QUOTE(Rei7 @ Nov 20 2018, 07:37 PM)
Best way to get weapon/armor fodder for enhancement?
Need to up my CP by a lot.
*
I will say Labyrinth because if i am nt wrong they have better stats compare to crafted same tiers.

or you can do hunts for a chance to get and craft using the materials.
Rei7
post Nov 20 2018, 07:56 PM

Game, anime and headphones ❤️
******
Senior Member
1,669 posts

Joined: Apr 2011



QUOTE(Jigoku @ Nov 20 2018, 07:54 PM)
I will say Labyrinth because if i am nt wrong they have better stats compare to crafted same tiers.

or you can do hunts for a chance to get and craft using the materials.
*
Just looking for normal gears to use as fodder to get more exp for enhancing.. If only can always explore labyrinth, would be so nice. cry.gif
kwwk87
post Nov 20 2018, 08:32 PM

Getting Started
**
Junior Member
245 posts

Joined: Sep 2010
From: /k/uala Lumpur
Going to finish story mode soon, just reach chapter 10 biggrin.gif
Jigoku
post Nov 20 2018, 08:32 PM

Getting Started
**
Junior Member
288 posts

Joined: Jan 2010

QUOTE(Rei7 @ Nov 20 2018, 07:56 PM)
Just looking for normal gears to use as fodder to get more exp for enhancing.. If only can always explore labyrinth, would be so nice.  cry.gif
*
normal gear best is to just go do the highest map you can do and grind those

oh yea i forget about this the challenges 5 energy but let me tell you hard is really hard and takes a lot of time not worth the effort IMO.

This post has been edited by Jigoku: Nov 20 2018, 08:36 PM
kwwk87
post Nov 20 2018, 08:49 PM

Getting Started
**
Junior Member
245 posts

Joined: Sep 2010
From: /k/uala Lumpur
Grind Hunt stages for the set parts you want. You can check the drop list at the stage description
kwwk87
post Nov 20 2018, 09:04 PM

Getting Started
**
Junior Member
245 posts

Joined: Sep 2010
From: /k/uala Lumpur
QUOTE(Jigoku @ Nov 20 2018, 06:44 PM)
First thing first most game by SE are pretty shitty most of their game progress are blocked by paywall where you need to gacha to be able to progress their new content or even compete.
*
I never play much gacha based game by SE, but for KHUX, SEJP was waaaaaaay more "generous" compared to SENA.

But as I said, the powercreep is really a huge issue.
sexualpower
post Nov 20 2018, 09:58 PM

Regular
******
Senior Member
1,964 posts

Joined: Jan 2003
From: KL


QUOTE(Rei7 @ Nov 20 2018, 07:37 PM)
Best way to get weapon/armor fodder for enhancement?
Need to up my CP by a lot.
*
labyrinth drops are higher tier, use lousy ones as fodder

after doing daily labyrinth, go abyss till lv 32n u will get a set of epic T4 or T5

dun upgrade unless PvP give problem or if hero / team can still improve
Jigoku
post Nov 20 2018, 11:48 PM

Getting Started
**
Junior Member
288 posts

Joined: Jan 2010

QUOTE(kwwk87 @ Nov 20 2018, 09:04 PM)
I never play much gacha based game by SE, but for KHUX, SEJP was waaaaaaay more "generous" compared to SENA.

But as I said, the powercreep is really a huge issue.
*
I see but we are talking about nerfing 3* that easily accessible they are not OP to the extend of Ravi soloing content and etc.

Fine so they nerf 3* then how else would you progress through content? Gachaing to get the 4* or 5*? thats just gonna be another one of those

"Hey this is the new banner look at this hero she can do this and do that" You proceed to spend money and try your luck to get the hero 100$? 200$? 400$? 800$?

2 week later, We the dev had recently found out that this hero had been widely use in many content and will proceed to nerf it. Rinse repeat all over again.

FYI Rose, Dingo, Yufine, Coli and ML Aither <--- All this are 4* n 5* and they are buffing it but nerfing 3* if this is not a sign of them making you to spend more to get 4* 5*.
then i am not sure what they are trying to do or they themselves pun buta tak tau nak buat aper.

I am sorry i do not like such practices and would not support this. If you havent realized the western side of the globe are fighting against such practices.

But we on this side are just tidak apa attitude and continue to spend thousands on game like this.This is not a healthy practices allowing them to prey on our gambling impulses.

#enoughrant

This post has been edited by Jigoku: Nov 20 2018, 11:50 PM
Jigoku
post Nov 21 2018, 12:41 AM

Getting Started
**
Junior Member
288 posts

Joined: Jan 2010

QUOTE(Rei7 @ Nov 20 2018, 07:56 PM)
Just looking for normal gears to use as fodder to get more exp for enhancing.. If only can always explore labyrinth, would be so nice.  cry.gif
*
Sorry just realized i never read finish you are asking about fodder.

Just do the highest map you can do and grind them for gears or through battles which takes 5 stamina but they are not easy to do.

I am doing the hard mode at the same time getting more exp whistling.gif
El-LoboSolitario
post Nov 21 2018, 08:56 AM

Getting Started
**
Junior Member
90 posts

Joined: Aug 2012


QUOTE(kwwk87 @ Nov 19 2018, 04:40 PM)
Eh didn't spent a single dime here. F2P! flex.gif

1 meant 400 covenant medals, each pull takes 5 medals.. around 80 pulls+ "only" cry.gif
*
oops, haha, my bad... totally got you wrong... anyway, still 0% for me on 5* heroes or artifacts... 1.8% for 4* which is more like the announced 5* rate unsure.gif ...
kwwk87
post Nov 21 2018, 09:40 AM

Getting Started
**
Junior Member
245 posts

Joined: Sep 2010
From: /k/uala Lumpur
QUOTE(Jigoku @ Nov 20 2018, 11:48 PM)
I see but we are talking about nerfing 3* that easily accessible they are not OP to the extend of Ravi soloing content and etc.

Fine so they nerf 3* then how else would you progress through content? Gachaing to get the 4* or 5*? thats just gonna be another one of those

"Hey this is the new banner look at this hero she can do this and do that" You proceed to spend money and try your luck to get the hero 100$? 200$? 400$? 800$?

2 week later, We the dev had recently found out that this hero had been widely use in many content and will proceed to nerf it. Rinse repeat all over again.

FYI Rose, Dingo, Yufine, Coli and ML Aither <--- All this are 4* n 5* and they are buffing it but nerfing 3* if this is not a sign of them making you to spend more to get 4* 5*.
then i am not sure what they are trying to do or they themselves pun buta tak tau nak buat aper.

I am sorry i do not like such practices and would not support this. If you havent realized the western side of the globe are fighting against such practices.

But we on this side are just tidak apa attitude and continue to spend thousands on game like this.This is not a healthy practices allowing them to prey on our gambling impulses.

#enoughrant
*
Obviously we're all on the same boat here. Nobody likes nerfing of f2p content, (maybe whale enjoys laugh.gif)

But then again, it's understandable company needs to earn money, but still, not like this. This game not only doesn't have mercy banner, if they really do further taking away the ability of f2p players to able to clear content, it will probably drop this game too.

and yes, i do know the lootboxes gambling fiasco lately.

Let see how the game will go after few patches. Hope it will never turn into another Netmarble fiesta.

On the other news.. I stucked at stage 10-7 normal. Friggin Rose with her combat effectiveness buff. Last night failed the stage 3 times, then malas nak try again and go sleep mega_shok.gif

This post has been edited by kwwk87: Nov 21 2018, 09:41 AM
Jigoku
post Nov 21 2018, 11:52 AM

Getting Started
**
Junior Member
288 posts

Joined: Jan 2010

QUOTE(kwwk87 @ Nov 21 2018, 09:40 AM)
Obviously we're all on the same boat here. Nobody likes nerfing of f2p content, (maybe whale enjoys laugh.gif)

But then again, it's understandable company needs to earn money, but still, not like this. This game not only doesn't have mercy banner, if they really do further taking away the ability of f2p players to able to clear content, it will probably drop this game too.

and yes, i do know the lootboxes gambling fiasco lately.

Let see how the game will go after few patches. Hope it will never turn into another Netmarble fiesta.

On the other news.. I stucked at stage 10-7 normal. Friggin Rose with her combat effectiveness buff. Last night failed the stage 3 times, then malas nak try again and go sleep mega_shok.gif
*
Sorry for the rant lately reading about this many sad bodoh news where we just kept on kena exploit left right up down.
Despite what we do they are they to earn money from us and they will take any ways of avenue to gain from us.

Yes, i do agree lets see a few patch later and see if this game is gonna be another one of those BS all over again.
It would be a pity if does came to be as another one of those.

10-7

got easy way or not so easy way.

Easy get 2 Kris and poison the crap out of her.

not so easy way kill the 2 mage first ignore the guard after you kill the 2 mage immediately then Rose should a walk in the cake.
solaris22
post Nov 21 2018, 12:16 PM

Getting Started
**
Junior Member
65 posts

Joined: Apr 2009
Done 10-10, summon 2 ml and got 2 lorinas, fml 😂
Jigoku
post Nov 21 2018, 12:38 PM

Getting Started
**
Junior Member
288 posts

Joined: Jan 2010

QUOTE(solaris22 @ Nov 21 2018, 12:16 PM)
Done 10-10, summon 2 ml and got 2 lorinas, fml 😂
*
All i can say is GGWP

quit now or remake another account

or just make LORINA to 50 and change her job


kwwk87
post Nov 21 2018, 12:41 PM

Getting Started
**
Junior Member
245 posts

Joined: Sep 2010
From: /k/uala Lumpur
QUOTE(Jigoku @ Nov 21 2018, 11:52 AM)
10-7

got easy way or not so easy way.

Easy get 2 Kris and poison the crap out of her.

not so easy way kill the 2 mage first ignore the guard after you kill the 2 mage immediately then Rose should a walk in the cake.
*
Yeah, thought of bringing 2 Kris. But friend list semua Sez only lmao

QUOTE(solaris22 @ Nov 21 2018, 12:16 PM)
Done 10-10, summon 2 ml and got 2 lorinas, fml 😂
*
Rip. At least it's not Elson.. Oh wait
Jigoku
post Nov 21 2018, 12:47 PM

Getting Started
**
Junior Member
288 posts

Joined: Jan 2010

QUOTE(kwwk87 @ Nov 21 2018, 12:41 PM)
Yeah, thought of bringing 2 Kris. But friend list semua Sez only lmao
Rip. At least it's not Elson.. Oh wait
*
I dont have Sez bye.gif

In fact i dont even have any of the 5* warrior

my roster are all healer+archer+mage and we all know they are bad whistling.gif

Just finish the silk quest was taking it slow and now i have another archer to lvl
kwwk87
post Nov 21 2018, 12:50 PM

Getting Started
**
Junior Member
245 posts

Joined: Sep 2010
From: /k/uala Lumpur
I got my Silk 2 days ago. Still levelling her. She got nice personalities 😏

Sun/Gold coin on the other hand. The drop rates are even worst then gacha 😂😂😂
Jigoku
post Nov 21 2018, 12:52 PM

Getting Started
**
Junior Member
288 posts

Joined: Jan 2010

QUOTE(kwwk87 @ Nov 21 2018, 12:50 PM)
I got my Silk 2 days ago. Still levelling her. She got nice personalities 😏

Sun/Gold coin on the other hand. The drop rates are even worst then gacha 😂😂😂
*
Catalyst/Gold drop rate is worst than Gacha at least there you dapat 3* stuff

i farming this catalyst for 2 hari 300 energy 2 days its about 70++ rounds still no catalyst whistling.gif
sexualpower
post Nov 21 2018, 01:11 PM

Regular
******
Senior Member
1,964 posts

Joined: Jan 2003
From: KL


QUOTE(solaris22 @ Nov 21 2018, 12:16 PM)
Done 10-10, summon 2 ml and got 2 lorinas, fml 😂
*
Lorina still can use

my 2 ml tak boleh pakai >.<
Rei7
post Nov 21 2018, 01:19 PM

Game, anime and headphones ❤️
******
Senior Member
1,669 posts

Joined: Apr 2011



QUOTE(solaris22 @ Nov 21 2018, 12:16 PM)
Done 10-10, summon 2 ml and got 2 lorinas, fml 😂
*
rip man sweat.gif
Jigoku
post Nov 21 2018, 01:26 PM

Getting Started
**
Junior Member
288 posts

Joined: Jan 2010

Just reach Master IV in PVP.

I am 83k CP i think hitting that rank and with only 1 5* character in my roster Destina btw.
I should be proud of this achievement i guess sweat.gif

To those who is hoping to compete in PVP good luck and i wish you all the best.


Rei7
post Nov 21 2018, 01:33 PM

Game, anime and headphones ❤️
******
Senior Member
1,669 posts

Joined: Apr 2011



QUOTE(Jigoku @ Nov 21 2018, 01:26 PM)
Just reach Master IV in PVP.

I am 83k CP i think hitting that rank and with only 1 5* character in my roster Destina btw.
I should be proud of this achievement i guess sweat.gif

To those who is hoping to compete in PVP good luck and i wish you all the best.
*
Kinda regret not knowing that 1-4 i can get a 5* besides selective summon. If not I'd have rerolled and have 2 5* now.
Way too far now to go back and do it. Destina as my only 5* also.. with Rose promoted.

Is there no wiki page that has complete info of the game btw? No wiki team on Discord.. dry.gif

This post has been edited by Rei7: Nov 21 2018, 01:34 PM
Jigoku
post Nov 21 2018, 01:41 PM

Getting Started
**
Junior Member
288 posts

Joined: Jan 2010

QUOTE(Rei7 @ Nov 21 2018, 01:33 PM)
Kinda regret not knowing that 1-4 i can get a 5* besides selective summon. If not I'd have rerolled and have 2 5* now.
Way too far now to go back and do it. Destina as my only 5* also.. with Rose promoted.

Is there no wiki page that has complete info of the game btw? No wiki team on Discord..  dry.gif
*
What info you want?

i hate you now i been trying to get Rose but still havent got her cry.gif

yea 1-4 can get 5* same like you i am stuck with Destina and i already invested way too much time i am now on my way to my Last PVP part and i am done.
solaris22
post Nov 21 2018, 01:45 PM

Getting Started
**
Junior Member
65 posts

Joined: Apr 2009
QUOTE(kwwk87 @ Nov 21 2018, 12:41 PM)
Yeah, thought of bringing 2 Kris. But friend list semua Sez only lmao
Rip. At least it's not Elson.. Oh wait
*
U can press archer icon at friend list before the start of any map, I'm sure alot kiris over there for u, on the side note, just summon armin, time to build this neko tank for abyss
Rei7
post Nov 21 2018, 01:48 PM

Game, anime and headphones ❤️
******
Senior Member
1,669 posts

Joined: Apr 2011



QUOTE(Jigoku @ Nov 21 2018, 01:41 PM)
What info you want?

i hate you now i been trying to get Rose but still havent got her  cry.gif

yea 1-4 can get 5* same like you i am stuck with Destina and i already invested way too much time i am now on my way to my Last PVP part and i am done.
*
Nah thought would be handy to know if there is a wiki.. found the korean one but still under construction I guess.

Rose is good brows.gif I hate everyone who finish 10-10 already laugh.gif
I need more Kise asap... If can buy galaxy bookmark with money maybe i'm tempted laugh.gif
But damn la 60 summon for one chance of ML summon is kinda crazy. No way i'm spending on the hero summon ticket, when there is a chance to get Kise.

This post has been edited by Rei7: Nov 21 2018, 01:49 PM
Jigoku
post Nov 21 2018, 01:49 PM

Getting Started
**
Junior Member
288 posts

Joined: Jan 2010

QUOTE(solaris22 @ Nov 21 2018, 01:45 PM)
U can press archer icon at friend list before the start of any map, I'm sure alot kiris over there for u, on the side note, just summon armin, time to build this neko tank for abyss
*
I like the way you make it sound so easy to get Armin. Just summon him.

My tank is my Destinia i dont have a single 4* or 5* tank laugh.gif

Irregardless Armin is one of the best tank out there as well.

I am now building kriule or something that one so that i can have a competent tank sweat.gif
stevenryl86
post Nov 21 2018, 01:49 PM

Regular
******
Senior Member
1,766 posts

Joined: Feb 2008
Lorina will take your forever to complete her Speciality quest.

You might as well level the current team.

I highly recommend those 3* units maintain at 4* while pending the outcome on nerf patch on 3* units
Jigoku
post Nov 21 2018, 01:50 PM

Getting Started
**
Junior Member
288 posts

Joined: Jan 2010

QUOTE(Rei7 @ Nov 21 2018, 01:48 PM)
Nah thought would be handy to know if there is a wiki.. found the korean one but still under construction I guess.

Rose is good  brows.gif I hate everyone who finish 10-10 already  laugh.gif
I need more Kise asap... If can buy galaxy bookmark with money maybe i'm tempted laugh.gif
But damn la 60 summon for one chance of ML summon is kinda crazy. No way i'm spending on the hero summon ticket, when there is a chance to get Kise.
*
Salah bro apa 60 summon

120 summon

20 summon for 1 gold stone , You need 6 stone for 1 summon
Rei7
post Nov 21 2018, 01:52 PM

Game, anime and headphones ❤️
******
Senior Member
1,669 posts

Joined: Apr 2011



QUOTE(Jigoku @ Nov 21 2018, 01:50 PM)
Salah bro apa 60 summon

120 summon

20 summon for 1 gold stone , You need 6 stone for 1 summon
*
Ayo my math fail me here.. 120 summon rip.. so far i think i've only done 60 summon maybe 40 lol

Getting the skystones aren't easy at all.. >_>
sexualpower
post Nov 21 2018, 01:56 PM

Regular
******
Senior Member
1,964 posts

Joined: Jan 2003
From: KL


QUOTE(solaris22 @ Nov 21 2018, 01:45 PM)
U can press archer icon at friend list before the start of any map, I'm sure alot kiris over there for u, on the side note, just summon armin, time to build this neko tank for abyss
*
i have Armin but seldom use

he may b useful in PvP defence team based on Korean info
kwwk87
post Nov 21 2018, 01:57 PM

Getting Started
**
Junior Member
245 posts

Joined: Sep 2010
From: /k/uala Lumpur
Just did another 20 summons on Cecilia banner. Got Cidd but no daydream joker 😂
Jigoku
post Nov 21 2018, 01:58 PM

Getting Started
**
Junior Member
288 posts

Joined: Jan 2010

QUOTE(Rei7 @ Nov 21 2018, 01:52 PM)
Ayo my math fail me here.. 120 summon rip.. so far i think i've only done 60 summon maybe 40 lol

Getting the skystones aren't easy at all.. >_>
*
Skystone

Finish all normal mode after you clear 10-10 or take ur time up to you.

Hard mode depend on frenlist see who whale you use their character carry you through hard mode each map get 100 skystone.

PVP one time rank up you get quite a sum of skystone as well each time PVP season end you dapat skystone based on ranking.

Abyss Tower if my subpar roster can reach floor 40 people with better than mine can probably go higher 45? 50? here also give you like 20-50 bookmarks and 300-700 skystone.

overall not generous if we compare to gbf/azurlane since rate is shit but this will do for now.


Jigoku
post Nov 21 2018, 02:00 PM

Getting Started
**
Junior Member
288 posts

Joined: Jan 2010

QUOTE(kwwk87 @ Nov 21 2018, 01:57 PM)
Just did another 20 summons on Cecilia banner. Got Cidd but no daydream joker 😂
*
Welcome to my Club,

i spam 30 summon because of rage at pvp ladder and i was hoping that lady luck will stand by me

i was hoping to get the 3* artifact the book of pando whatever shit its call 30 summon nothing.

i got a 2-3 4* clone artifact but thats it no character 4* or 5* as well puke.gif

This post has been edited by Jigoku: Nov 21 2018, 02:00 PM
Rei7
post Nov 21 2018, 02:01 PM

Game, anime and headphones ❤️
******
Senior Member
1,669 posts

Joined: Apr 2011



QUOTE(Jigoku @ Nov 21 2018, 01:58 PM)
Skystone

Finish all normal mode after you clear 10-10 or take ur time up to you.

Hard mode depend on frenlist see who whale you use their character carry you through hard mode each map get 100 skystone.

PVP one time rank up you get quite a sum of skystone as well each time PVP season end you dapat skystone based on ranking.

Abyss Tower if my subpar roster can reach floor 40 people with better than mine can probably go higher 45? 50? here also give you like 20-50 bookmarks and 300-700 skystone.

overall not generous if we compare to gbf/azurlane since rate is shit but this will do for now.
*
It's pretty bad. Other games are a lot more generous.. Their gatcha model is definitely base on Fate GO model.. because yeah it's freaking hard to get the gems to summon, and paying is never an option for me unless guaranteed 5 star.
Edward_Ng
post Nov 21 2018, 02:21 PM

Getting Started
**
Junior Member
105 posts

Joined: Nov 2016
QUOTE(kwwk87 @ Nov 21 2018, 01:57 PM)
Just did another 20 summons on Cecilia banner. Got Cidd but no daydream joker 😂
*
why specific daydream joker? i remember i got like 4 of them in which i just use to enchance their max level since i got so many of it.
kwwk87
post Nov 21 2018, 04:22 PM

Getting Started
**
Junior Member
245 posts

Joined: Sep 2010
From: /k/uala Lumpur
QUOTE(Edward_Ng @ Nov 21 2018, 02:21 PM)
why specific daydream joker? i remember i got like 4 of them in which i just use to enchance their max level since i got so many of it.
*
Cidd is good with daydream joker iirc
Jigoku
post Nov 21 2018, 05:35 PM

Getting Started
**
Junior Member
288 posts

Joined: Jan 2010

60 energy for those with connection error.

kesian my guild mates 2-3 days cant play but his reward 60 energy je

7 days log in rewards also again not much honestly once you are like me.

7 DAYS LOG IN REWARDS

3 Leif aka 210 Energy
15 bookmark aka 3 summon
2* star penguin if you invest orbis on your farm its actually quite frequent.
gold 150k <--- tak cukup untuk enhance gear pun. +15 need 250k fyi
Molagora seed is just 1 if more than maybe
GigaPhantasma need moar of this to make your 6*

This post has been edited by Jigoku: Nov 21 2018, 05:36 PM
Rei7
post Nov 21 2018, 05:51 PM

Game, anime and headphones ❤️
******
Senior Member
1,669 posts

Joined: Apr 2011



60 energy only.. that's a damn shame.. They should give enough energy for 3 days smh.. Other gatcha gives gems to compensate usually. So far this is kinda bad. Compensation isn't generous.
Jigoku
post Nov 21 2018, 06:40 PM

Getting Started
**
Junior Member
288 posts

Joined: Jan 2010

QUOTE(Jigoku @ Nov 21 2018, 06:40 PM)
SUPER DUPER LONG UPDATES NOTES

mata sakit betul just habis reading them ini vildred already viable in content already but getting more buff

maybe it help with the new banner where his drop rate increase and people see him buff will try to draw him more idk

Just went through everything no nerf on the 3* character that we are talking about yet most of the skills increase other than the wolf guy Muchacha skills dmg increase by 50% the art of spear.

And ML Silk getting 50% instead of 30% chance of bleeding and a few ml buff

Some of the other non ml summon buff are not that great tbh mostly are just reduce from 6 cd to 5 cd or increase 1 turn of buff

SUPER DUPER LONG UPDATES NOTES

Also we will be getting another side story

QUOTE
■ Take a look at our next side story!

Next week, the special Side Story, “Eulogy for a Saint,” will begin!
Take a look twenty years into the past as Diene prepares for war!


Would be nice if the robot is waifu material...


*
This post has been edited by Jigoku: Nov 21 2018, 07:34 PM
Jigoku
post Nov 21 2018, 07:34 PM

Getting Started
**
Junior Member
288 posts

Joined: Jan 2010

crap tertekan reply instead of edit

This post has been edited by Jigoku: Nov 21 2018, 07:34 PM
Rei7
post Nov 21 2018, 08:06 PM

Game, anime and headphones ❤️
******
Senior Member
1,669 posts

Joined: Apr 2011



Lots of buff good, liking the Rose buff since she is my main haha. No nerf thank goodness. Some 3* also getting buffed so that's really good as well.

user posted image

Which one should I promote to 5 star next.. having dilemma atm.
kwwk87
post Nov 21 2018, 08:11 PM

Getting Started
**
Junior Member
245 posts

Joined: Sep 2010
From: /k/uala Lumpur
Just finished 10-10. That stunfest is stupidly op. Can total pull 2 ML. Pulled once and got this 🤩Attached Image
Rei7
post Nov 21 2018, 08:18 PM

Game, anime and headphones ❤️
******
Senior Member
1,669 posts

Joined: Apr 2011



QUOTE(kwwk87 @ Nov 21 2018, 08:11 PM)
Just finished 10-10. That stunfest is stupidly op. Can total pull 2 ML. Pulled once and got this 🤩Attached Image
*
Omg my waifu sad.gif
Jigoku
post Nov 21 2018, 08:21 PM

Getting Started
**
Junior Member
288 posts

Joined: Jan 2010

QUOTE(Rei7 @ Nov 21 2018, 08:06 PM)
Lots of buff good, liking the Rose buff since she is my main haha. No nerf thank goodness. Some 3* also getting buffed so that's really good as well.

user posted image

Which one should I promote to 5 star next.. having dilemma atm.
*
I will say Kris but do you have any other water 5*?

Because you might need them for Dragon trial
Jigoku
post Nov 21 2018, 08:25 PM

Getting Started
**
Junior Member
288 posts

Joined: Jan 2010

QUOTE(kwwk87 @ Nov 21 2018, 08:11 PM)
Just finished 10-10. That stunfest is stupidly op. Can total pull 2 ML. Pulled once and got this 🤩Attached Image
*
First thing FUCK YOU BUDAK HARAM BABI SIAL @!#&*^!@*&#^!@&*#^!@

2nd thing your Arena battle to go up rank will be smooth liao she is one of the OP hero if she can hit first with her ultimate she will make everyone in the opponent skills in 3 turn

I know cuz i hand itchy go pick a fight with her
Rei7
post Nov 21 2018, 08:27 PM

Game, anime and headphones ❤️
******
Senior Member
1,669 posts

Joined: Apr 2011



QUOTE(Jigoku @ Nov 21 2018, 08:21 PM)
I will say Kris but do you have any other water 5*?

Because you might need them for Dragon trial
*
Kiris you mean? For promotion?

My water is as shown. Zerato, Rose, Alexa and Mistychain. The one I trained.
Other are Aither, Taranor, Montmorancy, Jena and Enott.
Edward_Ng
post Nov 21 2018, 08:29 PM

Getting Started
**
Junior Member
105 posts

Joined: Nov 2016
QUOTE(kwwk87 @ Nov 21 2018, 08:11 PM)
Just finished 10-10. That stunfest is stupidly op. Can total pull 2 ML. Pulled once and got this 🤩Attached Image
*
ok i am jealous now. i only got phyllis ..... definitely not waifu material
Jigoku
post Nov 21 2018, 08:37 PM

Getting Started
**
Junior Member
288 posts

Joined: Jan 2010

QUOTE(Rei7 @ Nov 21 2018, 08:27 PM)
Kiris you mean? For promotion?

My water is as shown. Zerato, Rose, Alexa and Mistychain. The one I trained.
Other are Aither, Taranor, Montmorancy, Jena and Enott.
*
Yes the poison archer one she can be pretty good for ST POISON BOSS.

If it were me i would pick KRIS or Alexa i am still lvling her as well need one artifacts that good for her that trigger her dual attack

QUOTE(Edward_Ng @ Nov 21 2018, 08:29 PM)
ok i am jealous now. i only got phyllis ..... definitely not waifu material
*
Phylis is good bro in PVP..

I hope i can trade my Requiemroar with you guys.
Edward_Ng
post Nov 21 2018, 08:52 PM

Getting Started
**
Junior Member
105 posts

Joined: Nov 2016
QUOTE(Jigoku @ Nov 21 2018, 08:37 PM)
Yes the poison archer one she can be pretty good for ST POISON BOSS.

If it were me i would pick KRIS or Alexa i am still lvling her as well need one artifacts that good for her that trigger her dual attack
Phylis is good bro in PVP..

I hope i can trade my Requiemroar with you guys.
*
haha. ya been using him in PVP after i gotten him. my PVP indeed is much more easier with tanky chracter like Pyllis.
solaris22
post Nov 21 2018, 08:59 PM

Getting Started
**
Junior Member
65 posts

Joined: Apr 2009
QUOTE(kwwk87 @ Nov 21 2018, 08:11 PM)
Just finished 10-10. That stunfest is stupidly op. Can total pull 2 ML. Pulled once and got this 🤩Attached Image
*
Share me ur luck please, I'll take any 5* from ml summon, btw Karin with twin artifact is so good in arena, she hit 5 times in a row with all crit, omg
Rei7
post Nov 21 2018, 09:03 PM

Game, anime and headphones ❤️
******
Senior Member
1,669 posts

Joined: Apr 2011



Any list what artifact is good with who.
Jigoku
post Nov 21 2018, 09:08 PM

Getting Started
**
Junior Member
288 posts

Joined: Jan 2010

QUOTE(Rei7 @ Nov 21 2018, 09:03 PM)
Any list what artifact is good with who.
*
no list but you can show me what 5* artifact you have
solaris22
post Nov 21 2018, 09:08 PM

Getting Started
**
Junior Member
65 posts

Joined: Apr 2009
QUOTE(Rei7 @ Nov 21 2018, 09:03 PM)
Any list what artifact is good with who.
*
https://www.youtube.com/user/SummonersWarVN

Check his YouTube video, his guide is the best so far, he listed every class heroes with their recommend artifact and why.
sexualpower
post Nov 21 2018, 10:04 PM

Regular
******
Senior Member
1,964 posts

Joined: Jan 2003
From: KL


QUOTE(kwwk87 @ Nov 21 2018, 08:11 PM)
Just finished 10-10. That stunfest is stupidly op. Can total pull 2 ML. Pulled once and got this 🤩Attached Image
*
confirmed at least Challenger rank in PvP
Rei7
post Nov 21 2018, 10:13 PM

Game, anime and headphones ❤️
******
Senior Member
1,669 posts

Joined: Apr 2011



QUOTE(Jigoku @ Nov 21 2018, 09:08 PM)
no list but you can show me what 5* artifact you have
*
Artifact 5 star only have one lol. The rest 4*

user posted image

QUOTE(solaris22 @ Nov 21 2018, 09:08 PM)
https://www.youtube.com/user/SummonersWarVN

Check his YouTube video, his guide is the best so far, he listed every class heroes with their recommend artifact and why.
*
Thanks, this will be helpful smile.gif
sexualpower
post Nov 21 2018, 10:17 PM

Regular
******
Senior Member
1,964 posts

Joined: Jan 2003
From: KL


QUOTE(Rei7 @ Nov 21 2018, 10:13 PM)
Artifact 5 star only have one lol. The rest 4*

user posted image
Thanks, this will be helpful smile.gif
*
R&L aka twins, gg win liau can use on Alexa
Jigoku
post Nov 21 2018, 10:24 PM

Getting Started
**
Junior Member
288 posts

Joined: Jan 2010

QUOTE(Rei7 @ Nov 21 2018, 10:13 PM)
Artifact 5 star only have one lol. The rest 4*

user posted image
Thanks, this will be helpful smile.gif
*
Water Origin on your destinia?

Looks like your luck with artifact almost as shit as me

I use that because my Destinia is my tank whistling.gif

Rhianna & Luciella and Dust Devil is pretty good for Alexa

Kal Adra i will use only if you got a hero that can do debuff.

Like mine i use Tenebria with Sira Ren when attack got chance of doing debuff

Then i give Kal Adra to my Carmaine Rose because her ST hit very hard pair it with Kal Adra she is doing another 15% MORE DMG

Hell Cutter i dont have any warrior to test so idk.

Wonderous Potion Vial very CB when my opponent has it kept on cleanse my debuff

This post has been edited by Jigoku: Nov 21 2018, 10:25 PM
Rei7
post Nov 21 2018, 11:29 PM

Game, anime and headphones ❤️
******
Senior Member
1,669 posts

Joined: Apr 2011



QUOTE(Jigoku @ Nov 21 2018, 10:24 PM)
Looks like your luck with artifact almost as shit as me
*
I think my luck in this game will be bad for a long time dry.gif
My luck is only good in 10 rolls, and this is the first time in a gatcha game I played that don't have one.
I hate single rolls, there was only one time where i was super lucky getting 4 ssr in 6 single rolls.. never been that lucky in single rolls ever again in GBF.
Jigoku
post Nov 22 2018, 12:28 AM

Getting Started
**
Junior Member
288 posts

Joined: Jan 2010

QUOTE(Rei7 @ Nov 21 2018, 11:29 PM)
I think my luck in this game will be bad for a long time  dry.gif
My luck is only good in 10 rolls, and this is the first time in a gatcha game I played that don't have one.
I hate single rolls, there was only one time where i was super lucky getting 4 ssr in 6 single rolls.. never been that lucky in single rolls ever again in GBF.
*
I have shit luck in both usually i can only just grind more than anyone so that i can get the one i want.
I can do another ml summon if i get another 10 draw whistling.gif

Like in Azur Lane i grind most of my SSR out and exchange them or just get gear to power through content laugh.gif
Rei7
post Nov 22 2018, 12:32 AM

Game, anime and headphones ❤️
******
Senior Member
1,669 posts

Joined: Apr 2011



QUOTE(Jigoku @ Nov 22 2018, 12:28 AM)
I have shit luck in both usually i can only just grind more than anyone so that i can get the one i want.
I can do another ml summon if i get another 10 draw  whistling.gif

Like in Azur Lane i grind most of my SSR out and exchange them or just get gear to power through content laugh.gif
*
In Fate Go I need to save a lot of gems to summon the waifu I want. Not hard since EN version is like 2 years behind in content in JP, so can predict what banner is next, and can save laugh.gif Even at 1% rate I get what I want. The one I want also got double copy haha.

My like is above average la, but I can't say the same la in this game. First time getting crushed really good when it comes to luck laugh.gif I will most likely save a lot of skystones now, for future waifus. laugh.gif
Jigoku
post Nov 22 2018, 12:37 AM

Getting Started
**
Junior Member
288 posts

Joined: Jan 2010

QUOTE(Rei7 @ Nov 22 2018, 12:32 AM)
In Fate Go I need to save a lot of gems to summon the waifu I want. Not hard since EN version is like 2 years behind in content in JP, so can predict what banner is next, and can save  laugh.gif Even at 1% rate I get what I want. The one I want also got double copy haha.

My like is above average la, but I can't say the same la in this game. First time getting crushed really good when it comes to luck laugh.gif I will most likely save a lot of skystones now, for future waifus. laugh.gif
*
Cant predict waifu here because we are following KR right now all event are synch we get what they get.

I want Luna and Yufine but sadly no luck cuz Luna banner not in until god know when rerun and Yufine is well no luck getting 5* mega_shok.gif
Rei7
post Nov 22 2018, 12:51 AM

Game, anime and headphones ❤️
******
Senior Member
1,669 posts

Joined: Apr 2011



QUOTE(Jigoku @ Nov 22 2018, 12:37 AM)
Cant predict waifu here because we are following KR right now all event are synch we get what they get.

I want Luna and Yufine but sadly no luck cuz Luna banner not in until god know when rerun and Yufine is well no luck getting 5*  mega_shok.gif
*
Kise is the only one I want.. brows.gif
Actually maybe Serila also tongue.gif
Jigoku
post Nov 22 2018, 01:29 AM

Getting Started
**
Junior Member
288 posts

Joined: Jan 2010

Just did 10 summon for my 3rd ML summon

got GHUNTERT FML
Edward_Ng
post Nov 22 2018, 01:37 AM

Getting Started
**
Junior Member
105 posts

Joined: Nov 2016
QUOTE(Jigoku @ Nov 22 2018, 01:29 AM)
Just did 10 summon for my 3rd ML summon

got GHUNTERT FML
*
Who is that confused.gif confused.gif
Jigoku
post Nov 22 2018, 01:44 AM

Getting Started
**
Junior Member
288 posts

Joined: Jan 2010

QUOTE(Edward_Ng @ Nov 22 2018, 01:37 AM)
Who is that  confused.gif  confused.gif
*
GUNTHER, The light axe dude
Rei7
post Nov 22 2018, 02:00 AM

Game, anime and headphones ❤️
******
Senior Member
1,669 posts

Joined: Apr 2011



QUOTE(Jigoku @ Nov 22 2018, 01:44 AM)
GUNTHER, The light axe dude
*
Don't worry la bro.. I did like 10 pull just now, and got trash... laugh.gif
Jigoku
post Nov 22 2018, 02:02 AM

Getting Started
**
Junior Member
288 posts

Joined: Jan 2010

QUOTE(Rei7 @ Nov 22 2018, 02:00 AM)
Don't worry la bro.. I did like 10 pull just now, and got trash...  laugh.gif
*
Well all the best to all of you,

I already liberate myself, i dont want to get invested and cannot pull out.

Those that got ur 4* 5* ML you are good to go to thrash a lot of people in ARENA

at least you can get out of hell hole Master sweat.gif
Edward_Ng
post Nov 22 2018, 02:04 AM

Getting Started
**
Junior Member
105 posts

Joined: Nov 2016
QUOTE(Jigoku @ Nov 22 2018, 01:44 AM)
GUNTHER, The light axe dude
*
ok i found him... never see him before sweat.gif sweat.gif bye.gif
Edward_Ng
post Nov 22 2018, 11:00 AM

Getting Started
**
Junior Member
105 posts

Joined: Nov 2016
Anyone here know how the PVP ranking works? If for example i reach Master Rank V and every week i just play to remain at Master V without climbing the ladder. when reset will i be demoted to Gold Rank? or i will still remain in Master Rank V??

Another Question, lets say if i reach Master Rank 1 and i never climb to Challenger V when reset i will be demoted to Master Rank V?
Edward_Ng
post Nov 22 2018, 11:12 AM

Getting Started
**
Junior Member
105 posts

Joined: Nov 2016
user posted image

Korea 4 Star and 5 Star (Dark & Light Heroes) Tier FYI
Jigoku
post Nov 22 2018, 04:54 PM

Getting Started
**
Junior Member
288 posts

Joined: Jan 2010

QUOTE(Edward_Ng @ Nov 22 2018, 11:00 AM)
Anyone here know how the PVP ranking works? If for example i reach Master Rank V and every week i just play to remain at Master V without climbing the ladder. when reset will i be demoted to Gold Rank? or i will still remain in Master Rank V??

Another Question, lets say if i reach Master Rank 1 and i never climb to Challenger V when reset i will be demoted to Master Rank V?
*
From what i know

If you are Master V you remain in Master V at the end of season because ii havent drop below that yet.

but if you are Master I and you did not manage to reach Challenger division you will drop down to Master V.

Its different once you go higher though everyone thats at Legend and above till rank 1 will automatically drop down to Challenger V in the new season and had to climb all the way back up again.

PS
I already quit EP7 after i did another 50 pull and also refunded my bought 50 pull

Did almost 100 pull and no 5* character is the last straw for me account got ban as well since i refunded.

Felt liberated no regret good luck to those who is still playing.

This post has been edited by Jigoku: Nov 22 2018, 04:57 PM
Rei7
post Nov 22 2018, 05:02 PM

Game, anime and headphones ❤️
******
Senior Member
1,669 posts

Joined: Apr 2011



QUOTE(Jigoku @ Nov 22 2018, 04:54 PM)
PS
I already quit EP7 after i did another 50 pull and also refunded my bought 50 pull

Did almost 100 pull and no 5* character is the last straw for me account got ban as well since i refunded.

Felt liberated no regret good luck to those who is still playing.
*
How much is it for 50 pull.. laugh.gif
Damn extreme, refund lagi because frustrated. Sorry to hear bro, hope we meet again in another gatcha game.
Jigoku
post Nov 22 2018, 05:06 PM

Getting Started
**
Junior Member
288 posts

Joined: Jan 2010

QUOTE(Rei7 @ Nov 22 2018, 05:02 PM)
How much is it for 50 pull..  laugh.gif
Damn extreme, refund lagi because frustrated. Sorry to hear bro, hope we meet again in another gatcha game.
*
Few hundred and course super stress main this game, dah la tak ader any good artifact to pair.
Go PVP ingat can casual mana tau i meet whale or people with better 5* 4* than me.

I dont think you sampai my spot where people with 1 hero start saja kill 1-2 of ur roster in 1 turn.
then i say maybe my gear tak cukup strong i check +12 semua want to reach +15 need gold.

but mana dapat gold beli from shop? i cannot afford kept on beli gold,proceed to think maybe i just need to pull.

then after pull insta regret straight refund whistling.gif
Rei7
post Nov 22 2018, 05:20 PM

Game, anime and headphones ❤️
******
Senior Member
1,669 posts

Joined: Apr 2011



QUOTE(Jigoku @ Nov 22 2018, 05:06 PM)
Few hundred and course super stress main this game, dah la tak ader any good artifact to pair.
Go PVP ingat can casual mana tau i meet whale or people with better 5* 4* than me.

I dont think you sampai my spot where people with 1 hero start saja kill 1-2 of ur roster in 1 turn.
then i say maybe my gear tak cukup strong i check +12 semua want to reach +15 need gold.

but mana dapat gold beli from shop? i cannot afford kept on beli gold,proceed to think maybe i just need to pull.

then after pull insta regret straight refund  whistling.gif
*
Instaban after refund? brows.gif
A lot of people used to abuse the refund system, so yeah most now just ban.

If you didn't get banned, would you still be playing? laugh.gif
Jigoku
post Nov 22 2018, 05:35 PM

Getting Started
**
Junior Member
288 posts

Joined: Jan 2010

QUOTE(Rei7 @ Nov 22 2018, 05:20 PM)
Instaban after refund?  brows.gif
A lot of people used to abuse the refund system, so yeah most now just ban.

If you didn't get banned, would you still be playing?  laugh.gif
*
Most probably not, i waste too much time trying to get Catalyst of skills up lvl been trying to get strange jelly in World/Hard difficulty with my team for almost 3 days.
I never got once i use all my energy including the one you get from daily/events.

Almost total of 300 energy per days take about 8 energy per round. I had a lot of weapon/armor fodder but i dont have enough gold to enhance them on my gear.

End up i try selling them 1 for 1.5k-2.5K Gold, but still not enough to enhance. I decided to trust my guts like i should in previous game experience ahem BDO.
Should have left earlier end up spending 6 months of nothing and pain

Like i say a lot of reasons make me decided my time better spend in another game.
Its not a game where F2P like me will enjoy playing at the very least.

At the very least i can say i already exhaust almost 80% of the free skystone from day 1 till now.

if i even manage to get the remaining 20% thats just about 20-30 pull which after experience 100 pull i see no hope on getting any 4* or 5*.

Those who got luckier than me dont be dismay by my post, maybe i am just cursed with a bad account.

Maybe things will change as new patch kick in but i am a skeptic so i will take my leave first.

hey if things do change maybe i will just try playing it again.

This post has been edited by Jigoku: Nov 22 2018, 05:39 PM
Rei7
post Nov 22 2018, 05:45 PM

Game, anime and headphones ❤️
******
Senior Member
1,669 posts

Joined: Apr 2011



QUOTE(Jigoku @ Nov 22 2018, 05:35 PM)
Most probably not, i waste too much time trying to get Catalyst of skills up lvl been trying to get strange jelly in World/Hard difficulty with my team for almost 3 days.
I never got once i use all my energy including the one you get from daily/events.

Almost total of 300 energy per days take about 8 energy per round. I had a lot of weapon/armor fodder but i dont have enough gold to enhance them on my gear.

End up i try selling them 1 for 1.5k-2.5K Gold, but still not enough to enhance. I decided to trust my guts like i should in previous game experience ahem BDO.
Should have left earlier end up spending 6 months of nothing and pain

Like i say a lot of reasons make me decided my time better spend in another game.
Its not a game where F2P like me will enjoy playing at the very least.

At the very least i can say i already exhaust almost 80% of the free skystone from day 1 till now.

if i even manage to get the remaining 20% thats just about 20-30 pull which after experience 100 pull i see no hope on getting any 4* or 5*.
*
Yeah I don't think it's really f2p friendly, but if you just play casually, and not rush things, you'll eventually get enough stuff for most things. If Fate Go at 1% rate also I can survive, i'm sure this one I can also. But the grinding is no mercy la this game, it's painful and a lot harder than any gatcha games I played. Other gatchas lets you earn gold by just farming a certain quest where the monster just drops a lot of gold, but this one doesn't have those... selling gold is a greedy idea.. there won't be such place you can grind for easy gold laugh.gif

If anything I can fall back to Fate Go or Dragalia Lost where I have like a lot of 5* and living a happy life there when it comes to gatcha.
Edward_Ng
post Nov 22 2018, 05:50 PM

Getting Started
**
Junior Member
105 posts

Joined: Nov 2016
QUOTE(Jigoku @ Nov 22 2018, 04:54 PM)
From what i know

If you are Master V you remain in Master V at the end of season because ii havent drop below that yet.

but if you are Master I and you did not manage to reach Challenger division you will drop down to Master V.

Its different once you go higher though everyone thats at Legend and above till rank 1 will automatically drop down to Challenger V in the new season and had to climb all the way back up again.

PS
I already quit EP7 after i did another 50 pull and also refunded my bought 50 pull

Did almost 100 pull and no 5* character is the last straw for me account got ban as well since i refunded.

Felt liberated no regret good luck to those who is still playing.
*
Wow Bro you are too Hardcore. i will only wish you all the best.
Jigoku
post Nov 22 2018, 05:54 PM

Getting Started
**
Junior Member
288 posts

Joined: Jan 2010

QUOTE(Rei7 @ Nov 22 2018, 05:45 PM)
Yeah I don't think it's really f2p friendly, but if you just play casually, and not rush things, you'll eventually get enough stuff for most things. If Fate Go at 1% rate also I can survive, i'm sure this one I can also. But the grinding is no mercy la this game, it's painful and a lot harder than any gatcha games I played. Other gatchas lets you earn gold by just farming a certain quest where the monster just drops a lot of gold, but this one doesn't have those... selling gold is a greedy idea.. there won't be such place you can grind for easy gold  laugh.gif

If anything I can fall back to Fate Go or Dragalia Lost where I have like a lot of 5* and living a happy life there when it comes to gatcha.
*
Thing is if you play casually right means your character got no skills up catalyst means eventually you will still end up the same wall as me.

Mean you need to go xx map node to grind and see no drop like me with 300 energy x 3 days and apa habuk pun tak ader.

Basically just delaying the inevitable of catalyst and gold problem once you start enhancing gear, dont forget their daily also dont give you much gold and etc.

Unless you tell me the current event free 100k gold will kept on continue forever and free 100-170 energy.

Because once this event end you really will be doing what most KR player say to me use crystal to buy energy mega_shok.gif

or

You spend all ur Orbis on the middle sanctuary where you can get according to some people 100k gold and 32 skystone if you click it every few hour or so.
TBH this method i rather not play at all laugh.gif

Jigoku
post Nov 22 2018, 06:07 PM

Getting Started
**
Junior Member
288 posts

Joined: Jan 2010

QUOTE(Edward_Ng @ Nov 22 2018, 05:50 PM)
Wow Bro you are too Hardcore. i will only wish you all the best.
*
You manage to climb ke bro?

Idk how the sharks are like in Challenger sweat.gif but i kena bunuh and spit out in Master division already.
./Hack-Fusion
post Nov 22 2018, 06:09 PM

454
******
Senior Member
1,111 posts

Joined: Jan 2003



Hi, any active guild still got slot for malaysia player? I am at asia server

This post has been edited by ./Hack-Fusion: Nov 22 2018, 06:10 PM
Rei7
post Nov 22 2018, 06:20 PM

Game, anime and headphones ❤️
******
Senior Member
1,669 posts

Joined: Apr 2011



QUOTE(Jigoku @ Nov 22 2018, 05:54 PM)
Thing is if you play casually right means your character got no skills up catalyst means eventually you will still end up the same wall as me.

Mean you need to go xx map node to grind and see no drop like me with 300 energy x 3 days and apa habuk pun tak ader.

Basically just delaying the inevitable of catalyst and gold problem once you start enhancing gear, dont forget their daily also dont give you much gold and etc.

Unless you tell me the current event free 100k gold will kept on continue forever and free 100-170 energy.

Because once this event end you really will be doing what most KR player say to me use crystal to buy energy mega_shok.gif

or

You spend all ur Orbis on the middle sanctuary where you can get according to some people 100k gold and 32 skystone if you click it every few hour or so.
TBH this method i rather not play at all  laugh.gif
*
The grinding for catalyst is something, but I think i'm alright with it. Have to see for myself.
Energy gated fine by me, since I still have my other games to play, I kinda like when I don't have energy anymore to play, so I can move on to other games.

I'm always more into pve rather than pvp. So I think i'll be alright. The only thing that matters would be if I get a 5 star unit or not only.. If I don't get any at all I most likely will stop at some point. But if I get something then it will keep me playing for a while, until I move on to some other games.
Edward_Ng
post Nov 22 2018, 06:37 PM

Getting Started
**
Junior Member
105 posts

Joined: Nov 2016
QUOTE(Jigoku @ Nov 22 2018, 06:07 PM)
You manage to climb ke bro?

Idk how the sharks are like in Challenger  sweat.gif  but i kena bunuh and spit out in Master division already.
*
Hahaha Bro i am on Gold 1 Rank. one more round and i am Master Rank. then plan to hold my position here as i currently feeding my 5 star to 6star. i notice you have money issue with this game. But so far i find myself quite rich . i dunno but i have like 7mil although my equipment not all +15. but most of my chracter have Heroic or Epic Gear with at least +7 and above max +10 currently.

I have invest in many chracters. a lot of them is currently lv 50 and in 4th awakening. (Aside from my Destina and Ravi, i also invested in Silk, Lorina, Tiera, Kiris, Carmonrose, Romann,Dingo, Alexa Elson, Pyllis and many useless chracter which i send to dispatch mission is all lv 30 or lv 40 max due to getting them often in summon)


As for my summon. i have gotten quite a few Thief and Soul Weather 5 star artifact. Hero i have gotten one additional 5 star(aside from Ravi and Destina) and few 4 star ( Catuja and Maya, Dingo, Romann and few others) from summoning. overall so far i have no issue with the game.

i find out you also have Stamina issue. so far my stamina i have really a lot of them. everyday i got free stamina twice from the game.) + Stamina from event+ Stamina i claim from frienship shop everyday+stamina i claim from ancient point). in fact i cannot even finish using them all so i have to wait until weekend when i have more time to fully utilised them.

Usually my routine everyday is when i am working i find out my stamina already full so i will send my team to auto fight some Alta Spirit+hunting while completing daily then when after work. i will do the rest ( Abby+PVP+ lving my phantasm+doing current event). that take up quite a lot of my time in fact so i cannot finish using the stamina is given to me that i have push back the stamina so i will fully utilised them on weekend)
sexualpower
post Nov 22 2018, 06:46 PM

Regular
******
Senior Member
1,964 posts

Joined: Jan 2003
From: KL


QUOTE(./Hack-Fusion @ Nov 22 2018, 06:09 PM)
Hi, any active guild still got slot for malaysia player? I am at asia server
*
there is a Malaysian guild actively recruiting for Asia server in official discord

discord.me/epic7global

the LYN guys in global is super active, come join
Jigoku
post Nov 22 2018, 06:56 PM

Getting Started
**
Junior Member
288 posts

Joined: Jan 2010

QUOTE(Edward_Ng @ Nov 22 2018, 06:37 PM)
Hahaha Bro i am on Gold 1 Rank. one more round and i am Master Rank. then plan to hold my position here as i currently feeding my 5 star to 6star. i notice you have money issue with this game. But so far i find myself quite rich . i dunno but i have like 7mil although my equipment not all +15. but most of my chracter have Heroic or Epic Gear with at least +7 and above max +10 currently.

I have invest in many chracters. a lot of them is currently lv 50 and in 4th awakening. (Aside from my Destina and Ravi, i also invested in Silk, Lorina, Tiera, Kiris, Carmonrose, Romann,Dingo, Alexa Elson, Pyllis and many useless chracter which i send to dispatch mission is all lv 30 or lv 40 max due to getting them often in summon)
As for my summon. i have gotten quite a few Thief and Soul Weather 5 star artifact. Hero i have gotten one additional 5 star(aside from Ravi and Destina) and few 4 star ( Catuja and Maya, Dingo, Romann and few others) from summoning. overall so far i have no issue with the game.

i find out you also have Stamina issue. so far my stamina i have really a lot of them. everyday i got free stamina twice from the game.) + Stamina from event+ Stamina i claim from frienship shop everyday+stamina i claim from ancient point). in fact i cannot even finish using them all so i have to wait until weekend when i have more time to fully utilised them.

Usually my routine everyday is when i am working i find out my stamina already full so i will send my team to auto fight some Alta Spirit+hunting while completing daily then when after work. i will do the rest ( Abby+PVP+ lving my phantasm+doing current event). that take up quite a lot of my time in fact so i cannot finish using the stamina is given to me that i have push back the stamina so i will fully utilised them on weekend)
*
Gold 1 still fine.
In fact you have Ravi who is pretty good better than mine i only got Destinia to tank for me 9k hp with 4 part PVP t5/t6 tier +9.
I would strongly suggest getting 1 to 60 b4 u even attempt to go up to Master division.

I been doing golem 8 and crafting a lot of gear trying to get the perfect stats once i got those stats i enhance them as well.

I already clear finish including reputation 100% of Destinia side story 2days ago lol.

I just kept on auto like you as well almost all of my character are 4th awaken lvl50 including all that you mention except i dont have some of them like Dingo Pylis Ravi etc.


Like i say now honeymoon you will have a lot because of the event give at least 100-170 energy i usually clear them all also because i play once after work.
I say KR player told me they have stamina problem to the extend they are paying skystone for energy.
Event eventually will end they wont kept on give you free energy, once it end you will know this game lack of energy is a problem as well.
Unless you tell me this event is perma they kept on give us free whistling.gif

This post has been edited by Jigoku: Nov 22 2018, 06:56 PM
solaris22
post Nov 22 2018, 07:02 PM

Getting Started
**
Junior Member
65 posts

Joined: Apr 2009
QUOTE(sexualpower @ Nov 22 2018, 06:46 PM)
there is a Malaysian guild actively recruiting for Asia server in official discord

discord.me/epic7global

the LYN guys in global is super active, come join
*
I'm looking for guild too at Asia server, can invite me in this discord server?
sexualpower
post Nov 22 2018, 07:05 PM

Regular
******
Senior Member
1,964 posts

Joined: Jan 2003
From: KL


QUOTE(solaris22 @ Nov 22 2018, 07:02 PM)
I'm looking for guild too at Asia server, can invite me in this discord server?
*
how to invite? i dunno how to use discord
solaris22
post Nov 22 2018, 07:11 PM

Getting Started
**
Junior Member
65 posts

Joined: Apr 2009
QUOTE(sexualpower @ Nov 22 2018, 07:05 PM)
how to invite? i dunno how to use discord
*
Nvm i found it, this game troublesome since can't chat in game, and I'm noob using discord 😂
Rei7
post Nov 22 2018, 07:42 PM

Game, anime and headphones ❤️
******
Senior Member
1,669 posts

Joined: Apr 2011



QUOTE(solaris22 @ Nov 22 2018, 07:11 PM)
Nvm i found it, this game troublesome since can't chat in game, and I'm noob using discord 😂
*
In game chat coming at some point. If i remember correctly according to dev log
Edward_Ng
post Nov 22 2018, 07:58 PM

Getting Started
**
Junior Member
105 posts

Joined: Nov 2016
QUOTE(Jigoku @ Nov 22 2018, 06:56 PM)
Gold 1 still fine.
In fact you have Ravi who is pretty good better than mine i only got Destinia to tank for me 9k hp with 4 part PVP t5/t6 tier +9.
I would strongly suggest getting 1 to 60 b4 u even attempt to go up to Master division.

I been doing golem 8 and crafting a lot of  gear trying to get the perfect stats once i got those stats i enhance them as well.

I already clear finish including reputation 100% of Destinia side story 2days ago lol.

I just kept on auto like you as well almost all of my character are 4th awaken lvl50 including all that you mention except i dont have some of them like Dingo Pylis Ravi etc.
Like i say now honeymoon you will have a lot because of the event give at least 100-170 energy i usually clear them all also because i play once after work.
I say KR player told me they have stamina problem to the extend they are paying skystone for energy.
Event eventually will end they wont kept on give you free energy, once it end you will know this game lack of energy is a problem as well.
Unless you tell me this event is perma they kept on give us free  whistling.gif
*
i understand your concern about stamina, but if there is no restriction about stamina, then you will see people like me who will set macro and farm 24/7.. then now you will be seeing people with full team Max lv 60( with full awakening ) and with full equipment +15. so sometimes it is good to limit. By the way i believe the stamina recover 1 every 4-5 minutes. i think that is very generous compare to some game i play before that i have to wait like dunno how many hours to recover 1.
Rei7
post Nov 22 2018, 08:03 PM

Game, anime and headphones ❤️
******
Senior Member
1,669 posts

Joined: Apr 2011



Mobile game especially gatcha one's isn't suppose to be played 24/7, you should play other games anyway. I don't see the issue about energy either.
Deckard Cain
post Nov 22 2018, 10:47 PM

Getting Started
**
Junior Member
66 posts

Joined: Jun 2011


Hi All, I started playing not too long ago. Was wondering if got guild I can join in Asia Server. Now I'm in some China guild haha.
Edward_Ng
post Nov 23 2018, 12:58 AM

Getting Started
**
Junior Member
105 posts

Joined: Nov 2016
QUOTE(Deckard Cain @ Nov 22 2018, 10:47 PM)
Hi All, I started playing not too long ago. Was wondering if got guild I can join in Asia Server. Now I'm in some China guild haha.
*
Upstairs there are people recruiting. their discord is there. maybe you can give a try. Asia Server.
bartbarb
post Nov 23 2018, 09:09 AM

Casual
***
Junior Member
393 posts

Joined: Dec 2007
hahaha, now's day is game play people, not people playing game.
It force you to do things instead of you enjoying it.

gacha rate is bad lol.. all my bookmark wasted on 3 star & stupiak artifacts saja.
kwwk87
post Nov 23 2018, 09:34 AM

Getting Started
**
Junior Member
245 posts

Joined: Sep 2010
From: /k/uala Lumpur
Keep grinding grinding grinding grinding 😂
Edward_Ng
post Nov 23 2018, 10:40 AM

Getting Started
**
Junior Member
105 posts

Joined: Nov 2016
Hahaha Korea games some more mobile. be prepared to grind. but lucky there is auto feature there yo.

This post has been edited by Edward_Ng: Nov 23 2018, 10:40 AM
Edward_Ng
post Nov 23 2018, 11:01 AM

Getting Started
**
Junior Member
105 posts

Joined: Nov 2016
tips:-

want your Demage dealer have damage like 46k CP in early game?? want to set up your first DD without much cost ? want your DD look like this?

user posted image

answer from Labyrinth:-
https://m.cafe.naver.com/ArticleRead.nhn?cl...%9A%A8%EC%9C%A8

follow above website, go to specific location asap and get your loot.

This post has been edited by Edward_Ng: Nov 23 2018, 11:03 AM
Rei7
post Nov 23 2018, 01:18 PM

Game, anime and headphones ❤️
******
Senior Member
1,669 posts

Joined: Apr 2011



QUOTE(Edward_Ng @ Nov 23 2018, 11:01 AM)
tips:-

want your Demage dealer have damage like 46k CP in early game?? want to set up your first DD without much cost ? want your DD look like this?

user posted image

answer from Labyrinth:-
https://m.cafe.naver.com/ArticleRead.nhn?cl...%9A%A8%EC%9C%A8

follow above website, go to specific location asap and get your loot.
*
Nice. I got some already before this, you can't go to the chest again and grab it again in another run right?
Asking because never tried going on the same route before since limited movement in labyrinth
solaris22
post Nov 23 2018, 01:44 PM

Getting Started
**
Junior Member
65 posts

Joined: Apr 2009
QUOTE(Edward_Ng @ Nov 23 2018, 11:01 AM)
tips:-

want your Demage dealer have damage like 46k CP in early game?? want to set up your first DD without much cost ? want your DD look like this?

user posted image

answer from Labyrinth:-
https://m.cafe.naver.com/ArticleRead.nhn?cl...%9A%A8%EC%9C%A8

follow above website, go to specific location asap and get your loot.
*
I know who this guy is, he's the one who pass abyss level 55 yesterday with Lorina and Tieria combo. I assume he is a kr server player too, I'm building my Lorina after I saw his video 😂
xiaopuyo
post Nov 23 2018, 01:59 PM

~UR Rarity~
******
Senior Member
1,928 posts

Joined: Aug 2009
From: Penang, Malaysia



yo , checking our e7 player in this thread. im from asia server btw LEL
Rei7
post Nov 23 2018, 03:44 PM

Game, anime and headphones ❤️
******
Senior Member
1,669 posts

Joined: Apr 2011



The robot challenge thing is damn good. Lots of fodders while grinding. I hope this stuff stays permanent. If not make such challenge more frequent
Edward_Ng
post Nov 23 2018, 03:54 PM

Getting Started
**
Junior Member
105 posts

Joined: Nov 2016
QUOTE(Rei7 @ Nov 23 2018, 01:18 PM)
Nice. I got some already before this, you can't go to the chest again and grab it again in another run right?
Asking because never tried going on the same route before since limited movement in labyrinth
*
Too bad it is a one time thing or else all people will be imba strong because the item they give the main stat is very good although is only T3 items (one piece of Necklace the main stat alone can increase your critical chance to 45% not even taking sub stat into account yet) . but later you can go back farm for ancient stone to exchange for Ring and Necklace in shop lo if you want then maybe that time you can focus clear all the mission and clear 100% map.

For now better remember the location , go in take the loot find the exit and go next stage (repeat till u got all the items).
Rei7
post Nov 23 2018, 03:56 PM

Game, anime and headphones ❤️
******
Senior Member
1,669 posts

Joined: Apr 2011



QUOTE(Edward_Ng @ Nov 23 2018, 03:54 PM)
Too bad it is a one time thing or else all people will be imba strong because the item they give the main stat is very good although is only T3 items (one piece of Necklace the main stat alone can increase your critical chance to 45% not even taking sub stat into account yet) . but later you can go back farm for ancient stone to exchange for Ring and Necklace in shop lo if you want then maybe that time you can focus clear all the mission and clear 100% map.

For now better remember the location , go in take the loot find the exit and go next stage (repeat till u got all the items).
*
Yeah thought of that, uf not everyone just farm there. But it's not the strongest so thought maybe they don't mind since the labyrinth stone are limited. Is the gear similar stats tho? Or still random?
Edward_Ng
post Nov 23 2018, 04:26 PM

Getting Started
**
Junior Member
105 posts

Joined: Nov 2016
QUOTE(Rei7 @ Nov 23 2018, 03:56 PM)
Yeah thought of that, uf not everyone just farm there. But it's not the strongest so thought maybe they don't mind since the labyrinth stone are limited. Is the gear similar stats tho? Or still random?
*
The main stat and Sub stat will be the same. but later when you enhance them, which substat will increase every +3 that one i have no idea yet.

Below is some information of what main stat and sub stat will be available for what type of gear. So you can gear them toward your hero accordingly. ( i come across english version before i will upload it here when i found it again)

user posted image

This post has been edited by Edward_Ng: Nov 23 2018, 04:27 PM
Jigoku
post Nov 23 2018, 05:41 PM

Getting Started
**
Junior Member
288 posts

Joined: Jan 2010

Sub stats enhance every 3 per enhance lvl are random out of the 4 substats in ur gear.

It is also recommended to get % rather than flat number stats except SPEED since u cant get SPEED%

unless you lucky or hit the right substats when enhance your gear probably wont have the same stats as him as you enhance til +15

user posted image

This is the english version for stats.

If you are aiming for high attack ur shoes+accesories main stats are recommended to have ATK% as thats where you can get the highest percentage.
For Accessories it is recommended the higher tier it is the better because the stats gain after enhanced higher tier give more stats increase.


Speed then make sure your shoe got SPEED as main stats.

In Armor you cant get ATK or ATK%
like wise you cant get DEF or DEF% in weapon

This post has been edited by Jigoku: Nov 23 2018, 05:43 PM
Jigoku
post Nov 23 2018, 05:48 PM

Getting Started
**
Junior Member
288 posts

Joined: Jan 2010

You can follow his video he got access to some kr player that know what they are doing and their review on characters.

Pro and Con of HERO and etc




QUOTE
Sets :
DPS Heros
- Destruction 4 or Atk 4 & 2 Crit sets

Tanks
- HP, HP, Def or 3 Def

Healers
- HP HP HP or HP HP Def or Atk HP

Weapons

 Dps
- What you should aim for : Atk %, Crit % Crit Dmg % speed
- HP% is something else you can consider.

 Tanker/Buffer/Debuffer/SubDps
- HP%, Speed, Effectiveness%, Resist%

Armor
 DPS
- Crit % Crit Dmg % Speed HP% or Def%
 Tanker/Buffer/Debuffer/SubDps
- HP%, Def%, Speed, Effetiveness% Effect Resist%

Helmet
 DPS
- Atk%, Crit%, Crit Dmg%
 Tanker/Buffer/Debuffer/SubDps
- HP%, Def%, Speed, Effetiveness% Effect Resist%

Shoes
 DPS
- Main : Atk %, Speed
- Sub Stats : Atk%, Speed, Crit %, Crit Dmg %
 Tanker/Buffer/Debuffer/SubDps
 Main : Speed, Def%, Hp%, Hp
 Sub Stats : Speed, HP%, Def%, Effectiveness%, Effect Resist%

Necklace
 DPS
- Main : Atk%, Crit%, Crit Dmg%
- Sub Stats : Atk%, Crit%, Crit Dmg%
 You would want to have Crit% as main to get to 100% easier.
 Tanker/Buffer/Debuffer/SubDps
 Main : Def%, Hp%
 Sub Stats : HP%, Def%, Effectiveness%, Effect Resist%

Ring
 DPS
- Main : Atk%
- Sub Stats : Atk%, Crit%, Crit Dmg%
 Tanker/Buffer/Debuffer/SubDps
 Main : Def%, Hp%
 Sub Stats : HP%, Def%, Effectiveness%, Effect Resist%
sexualpower
post Nov 23 2018, 05:53 PM

Regular
******
Senior Member
1,964 posts

Joined: Jan 2003
From: KL


Jigoku, come play new account in Global
Edward_Ng
post Nov 23 2018, 06:01 PM

Getting Started
**
Junior Member
105 posts

Joined: Nov 2016
QUOTE(sexualpower @ Nov 23 2018, 05:53 PM)
Jigoku, come play new account in Global
*
Don't you dare to put him in stress mode again bruce.gif bruce.gif mega_shok.gif mega_shok.gif
Deckard Cain
post Nov 23 2018, 07:24 PM

Getting Started
**
Junior Member
66 posts

Joined: Jun 2011


I just rolled a new account in global and left my asia account to rot even though already in hard mode with Destinia Sez and Armin. Did the selective and pulled Martial Artist Ken, Tieria, Achates, Kiris all In one summon. Is possible join LYN guild?
Jigoku
post Nov 23 2018, 08:04 PM

Getting Started
**
Junior Member
288 posts

Joined: Jan 2010

QUOTE(Deckard Cain @ Nov 23 2018, 07:24 PM)
I just rolled a new account in global and left my asia account to rot even though already in hard mode with Destinia Sez and Armin. Did the selective and pulled Martial Artist Ken, Tieria, Achates, Kiris all In one summon. Is possible join LYN guild?
*
FUUUUUUUUUUUUUUUUUUU

MA KEN jealous af throw salt magic on you casting salta V
€=|÷÷¥=¥=×¥×¶`¶¥÷sjueizkwHude

Anyway grats on ML Ken your account is worth 2000$$
Deckard Cain
post Nov 23 2018, 08:27 PM

Getting Started
**
Junior Member
66 posts

Joined: Jun 2011


QUOTE(Jigoku @ Nov 23 2018, 08:04 PM)
FUUUUUUUUUUUUUUUUUUU

MA KEN jealous af throw salt magic on you casting salta V
€=|÷÷¥=¥=×¥×¶`¶¥÷sjueizkwHude

Anyway grats on ML Ken your account is worth 2000$$
*
Hahaha.. thanks la. I also didnt expect. Was thinking maybe try Ravi but on 3rd selective hit jackpot. Since I already played a bit at least already know what unit to aim. Sez Was overhyped a but during launch. Good farmer but drops off end game.. Now problem is have to re farm everything.. zzzz. By the way if anyone want to add me my ign is : KurasameZ. Can use some help also with support.
Rei7
post Nov 23 2018, 08:47 PM

Game, anime and headphones ❤️
******
Senior Member
1,669 posts

Joined: Apr 2011



QUOTE(Deckard Cain @ Nov 23 2018, 07:24 PM)
I just rolled a new account in global and left my asia account to rot even though already in hard mode with Destinia Sez and Armin. Did the selective and pulled Martial Artist Ken, Tieria, Achates, Kiris all In one summon. Is possible join LYN guild?
*
Wah give up that account? On the same account still ke? But switching server? Lol.

I am almost at 10-10, want to see what I get for ML summon, if bad maybe I might reroll and start fresh again lol
Deckard Cain
post Nov 23 2018, 09:24 PM

Getting Started
**
Junior Member
66 posts

Joined: Jun 2011


QUOTE(Rei7 @ Nov 23 2018, 08:47 PM)
Wah give up that account? On the same account still ke? But switching server? Lol.

I am almost at 10-10, want to see what I get for ML summon, if bad maybe I might reroll and start fresh again lol
*
Same account but I just start on global. So can play 2 account. The Asia one I get wandering silk from ML. Good luck with your ML. If you got good monsters no need re roll la. ML is like just bonus. Got Lorina good enough already. Anyway anyone know any good 4* mage beside Carmaine Rose. Too fire heavy already my team


This post has been edited by Deckard Cain: Nov 23 2018, 09:25 PM
Jigoku
post Nov 23 2018, 09:57 PM

Getting Started
**
Junior Member
288 posts

Joined: Jan 2010

QUOTE(Deckard Cain @ Nov 23 2018, 09:24 PM)
Same account but I just start on global. So can play 2 account. The Asia one I get wandering silk from ML. Good luck with your ML. If you got good monsters no need re roll la. ML is like just bonus. Got Lorina good enough already. Anyway anyone know any good 4* mage beside Carmaine Rose. Too fire heavy already my team
*
Mage is not that great in this game,
I have lots of mage 4* 5* totally cannot compare with warrior thief.
Best is warrior or thief but if you insist on 4* mage but not fire another water banshee i forgot her name but water type she is not bad.

ok i remember her name mistychain

This post has been edited by Jigoku: Nov 23 2018, 09:59 PM
Deckard Cain
post Nov 23 2018, 10:54 PM

Getting Started
**
Junior Member
66 posts

Joined: Jun 2011


QUOTE(Jigoku @ Nov 23 2018, 09:57 PM)
Mage is not that great in this game,
I have lots of mage 4* 5* totally cannot compare with warrior thief.
Best is warrior or thief but if you insist on 4* mage but not fire another water banshee i forgot her name but water type she is not bad.

ok i remember her name mistychain
*
Carmine Rose.damage is quite ridiculous but somehow.i don't feel like shes a mage haha. Even the way she attack

I think one more problem is most of the power unit are fire. Need more diversity
stevenryl86
post Nov 23 2018, 11:01 PM

Regular
******
Senior Member
1,766 posts

Joined: Feb 2008
Duh, don't copy paste just post the chart much easier to look at
Rei7
post Nov 23 2018, 11:33 PM

Game, anime and headphones ❤️
******
Senior Member
1,669 posts

Joined: Apr 2011



I use mistychain, pretty high damage really, i kinda use her like a nuker a bit. Her skill does really high damage, and her normal attack also quite high. Plus she can heal all team members after attacking which is damn good, altho not much.

I use her to help heal a bit, then add Rose with health steal to make her survive longer, and use Alexa as well with Destina. Atm they are my main to try and clear chapter 10 lol. So far been using them for more than 3 chapters and pretty solid.
Deckard Cain
post Nov 23 2018, 11:51 PM

Getting Started
**
Junior Member
66 posts

Joined: Jun 2011


Have you tried 10-10? Should be able to cheese with 2 healer since you have so many. Btw, I'll give misty a try. Now levelling up and making my hunt team again. Haha. And get silk and lorina. Will add a bit of good mix.
Rei7
post Nov 24 2018, 12:10 AM

Game, anime and headphones ❤️
******
Senior Member
1,669 posts

Joined: Apr 2011



QUOTE(Deckard Cain @ Nov 23 2018, 11:51 PM)
Have you tried 10-10? Should be able to cheese with 2 healer since you have so many. Btw, I'll give misty a try. Now levelling up and making my hunt team again. Haha. And get silk and lorina. Will add a bit of good mix.
*
I haven't started chapter 10 yet. Finished 9 on Thursday and then just clear other stuff and farming a bit before trying chapter 10. Most likely I think can clear but want to make it a little easier by enhancing some more first haha.

Anyone know if the light yuna robot is any good?
Jigoku
post Nov 24 2018, 12:51 AM

Getting Started
**
Junior Member
288 posts

Joined: Jan 2010

QUOTE(Deckard Cain @ Nov 23 2018, 10:54 PM)
Carmine Rose.damage is quite ridiculous but somehow.i don't feel like shes a mage haha. Even the way she attack

I think one more problem is most of the power unit are fire. Need more diversity
*
I am sorry if you misunderstand i meant in general mage hero aint that great.

only notable one is like you mention Carmaine Rose,Tenebria is great if you go speed/effectiveness in pvp with the artifact that give debuff as well.

Misty chain is one of the banshee thats not and like i say she is not fire but water element.

others banshee no comment whistling.gif


Rei7
post Nov 24 2018, 02:00 PM

Game, anime and headphones ❤️
******
Senior Member
1,669 posts

Joined: Apr 2011



I cleared 10-10 today early morning.
Destina, Alexa, Mistychain and Rose. Not much trouble just a little bit rng.
2nd attempt already won it by using Angelica.

ML summon I got ML Lots, not bad la. Better than getting other units that are shitty. 1 more gold thingy to get another ML.. Kise please come home lol
Edward_Ng
post Nov 24 2018, 02:14 PM

Getting Started
**
Junior Member
105 posts

Joined: Nov 2016
QUOTE(Rei7 @ Nov 24 2018, 02:00 PM)
I cleared 10-10 today early morning.
Destina, Alexa, Mistychain and Rose. Not much trouble just a little bit rng.
2nd attempt already won it by using Angelica.

ML summon I got ML Lots, not bad la. Better than getting other units that are shitty. 1 more gold thingy to get another ML.. Kise please come home lol
*
COngratulation. now embrace world difficulty.
Rei7
post Nov 24 2018, 02:21 PM

Game, anime and headphones ❤️
******
Senior Member
1,669 posts

Joined: Apr 2011



QUOTE(Edward_Ng @ Nov 24 2018, 02:14 PM)
COngratulation. now embrace world difficulty.
*
I'll try that some other time. Getting Silk and lorina. Grind some better EQ sets, then good to go haha
Deckard Cain
post Nov 24 2018, 11:56 PM

Getting Started
**
Junior Member
66 posts

Joined: Jun 2011


Hey congrats on clearing 10-10. Lots on la. ML is like bonus la. Haha.
Rei7
post Nov 24 2018, 11:59 PM

Game, anime and headphones ❤️
******
Senior Member
1,669 posts

Joined: Apr 2011



QUOTE(Deckard Cain @ Nov 24 2018, 11:56 PM)
Hey congrats on clearing 10-10. Lots on la. ML is like bonus la. Haha.
*
I need Kise bro biggrin.gif
Long wait now.. My other ML summon today only 3 star Arowell.
Deckard Cain
post Nov 26 2018, 12:21 AM

Getting Started
**
Junior Member
66 posts

Joined: Jun 2011


20 summon 1 5* artifact.. seriously this game lol.. the only yellow light... all 19 is blue...
Rei7
post Nov 26 2018, 12:29 AM

Game, anime and headphones ❤️
******
Senior Member
1,669 posts

Joined: Apr 2011



QUOTE(Deckard Cain @ Nov 26 2018, 12:21 AM)
20 summon 1 5* artifact..  seriously this game lol.. the only yellow light... all 19 is blue...
*
Normal, even gacha at 3% rate also not so easy to get like 5* characters. Thing is about this game, I felt that skystones are harder to come by, not as generous as other gacha games. Think i'm at my 80 summon or so maybe 90 now I forgot.. Still no 5* characters laugh.gif

I wish they would just allow 10 roll instead of just singles.. sad.gif
Edward_Ng
post Nov 26 2018, 01:16 AM

Getting Started
**
Junior Member
105 posts

Joined: Nov 2016
i just rolled just now with my brother when my brother beat the 10-10 .

My brother roll around 14 rolls times and one ML summon , he got ML (Judgement Kiser),normal roll he got Cidd, Rin , 1 5 artifact and few 4 star artifact).


i roll around 7-8 times. i got one Angelica and 2 4 star artifact.

Deckard Cain
post Nov 26 2018, 02:07 AM

Getting Started
**
Junior Member
66 posts

Joined: Jun 2011


QUOTE(Edward_Ng @ Nov 26 2018, 01:16 AM)
i just rolled just now with my brother when my brother beat the 10-10 .

My brother roll around 14 rolls times and one ML summon , he got ML (Judgement Kiser),normal roll he got Cidd, Rin , 1 5 artifact and few 4 star artifact).
i roll around 7-8 times. i got one Angelica and 2 4 star artifact.
*
I have that kind of luck in other games but the rates are definitely better. 10 pulls in other games give at least 1 4*. Some people accounts are luckier then others as well. Its all crazy rng
Rei7
post Nov 26 2018, 02:31 AM

Game, anime and headphones ❤️
******
Senior Member
1,669 posts

Joined: Apr 2011



I wish there is an easy way to get ML summons at least not that much rolls for one... and forcing people to use real money.
Really want my Kise.
ChaoGuGu
post Nov 26 2018, 11:20 AM

Getting Started
**
Junior Member
138 posts

Joined: Jun 2008
Beaten 10-10 yesterday with Lorina, Ravi, Elson & Destina,then summoned Elson and Rikoris lol. I dont know if i should cry or laugh for these 2 summons.

And now training Rikoris to form the three holy trinity! (Rikoris,Elson & tiera) lmaoo
kitzai
post Nov 26 2018, 04:10 PM

Getting Started
**
Junior Member
172 posts

Joined: Oct 2007
In my selective summons I opt for Vildred, is he good for long run?
Edward_Ng
post Nov 26 2018, 04:14 PM

Getting Started
**
Junior Member
105 posts

Joined: Nov 2016
QUOTE(kitzai @ Nov 26 2018, 04:10 PM)
In my selective summons I opt for Vildred, is he good for long run?
*
he is good for PVE. good for lving your fooder later on. PVP is medicore.
pcwei
post Nov 26 2018, 04:14 PM

New Member
*
Junior Member
19 posts

Joined: Sep 2009
Easy guys, guarantee summon is in the pipeline for future update. Btw Lorina is good, should invest.
ChaoGuGu
post Nov 26 2018, 04:16 PM

Getting Started
**
Junior Member
138 posts

Joined: Jun 2008
QUOTE(kitzai @ Nov 26 2018, 04:10 PM)
In my selective summons I opt for Vildred, is he good for long run?
*
Will do you great until world difficulty & probably the earlier stages on world difficulty depending on your gears, but he definitely not end game

Tho i still wished that i owned one Vildred so i could use him to pump my folders.
Rei7
post Nov 26 2018, 04:20 PM

Game, anime and headphones ❤️
******
Senior Member
1,669 posts

Joined: Apr 2011



QUOTE(pcwei @ Nov 26 2018, 04:14 PM)
Easy guys, guarantee summon is in the pipeline for future update. Btw Lorina is good, should invest.
*
ML summon please tongue.gif
sexualpower
post Nov 26 2018, 06:40 PM

Regular
******
Senior Member
1,964 posts

Joined: Jan 2003
From: KL


r u guys in Global?

if yes, join us in LYN Guild
Rei7
post Nov 26 2018, 07:47 PM

Game, anime and headphones ❤️
******
Senior Member
1,669 posts

Joined: Apr 2011



QUOTE(sexualpower @ Nov 26 2018, 06:40 PM)
r u guys in Global?

if yes, join us in LYN Guild
*
Where does the guild talk? hmm.gif
I think I remember seeing a chat or something last time.
kitzai
post Nov 26 2018, 08:45 PM

Getting Started
**
Junior Member
172 posts

Joined: Oct 2007
QUOTE(ChaoGuGu @ Nov 26 2018, 04:16 PM)
Will do you great until world difficulty & probably the earlier stages on world difficulty depending on your gears, but he definitely not end game

Tho i still wished that i owned one Vildred so i could use him to pump my folders.
*
What's end game hero?

I pass a lot 5* like Ken, Sigret, Tywin, Ludwig and Crozet
stevenryl86
post Nov 26 2018, 08:49 PM

Regular
******
Senior Member
1,766 posts

Joined: Feb 2008
QUOTE(Rei7 @ Nov 26 2018, 07:47 PM)
Where does the guild talk?  hmm.gif
I think I remember seeing a chat or something last time.
*
We're on LINE group chat noob (:
stevenryl86
post Nov 26 2018, 08:51 PM

Regular
******
Senior Member
1,766 posts

Joined: Feb 2008
QUOTE(ChaoGuGu @ Nov 26 2018, 11:20 AM)
Beaten 10-10 yesterday with Lorina, Ravi, Elson & Destina,then summoned Elson and Rikoris lol. I dont know if i should cry or laugh for these 2 summons.

And now training Rikoris to form the three holy trinity! (Rikoris,Elson & tiera) lmaoo
*
Beware of incoming nerf for 3* and ain't nobody got time to run auto for like 5min on one stage
Rei7
post Nov 26 2018, 09:55 PM

Game, anime and headphones ❤️
******
Senior Member
1,669 posts

Joined: Apr 2011



QUOTE(stevenryl86 @ Nov 26 2018, 08:49 PM)
We're on LINE group chat noob (:
*
Don't use it so have fun lol
ChaoGuGu
post Nov 27 2018, 10:38 AM

Getting Started
**
Junior Member
138 posts

Joined: Jun 2008
QUOTE(kitzai @ Nov 26 2018, 08:45 PM)
What's end game hero?

I pass a lot 5* like Ken, Sigret, Tywin, Ludwig and Crozet
*
Depends on what you do such Arena or PVE. Likewise Vildred is good in PVE but not PVP. I wish i had a Sigret. I am still summoning to replace my Ravi!
ChaoGuGu
post Nov 27 2018, 10:52 AM

Getting Started
**
Junior Member
138 posts

Joined: Jun 2008
QUOTE(stevenryl86 @ Nov 26 2018, 08:51 PM)
Beware of incoming nerf for 3* and ain't nobody got time to run auto for like 5min on one stage
*
The nerf will be definitely on Elson(especially he is a free unit).
Not sure about Tiera's nerf, i think she's decent.
Rikoris is ML summon so i think he is save from the nerf but i think he is very strong lol. I had a Cecilia and i found no reason to use her anymore after drawing Rikoris.

Anyway there are also plenty of good 3* that even overwhelm those default 5* so i don't think Smilegate will nerf them all.
I am also training Taranor guard and his dual attack buff is so OP, and i just equip him with a Jokers's dream card lol.
Rei7
post Nov 27 2018, 12:12 PM

Game, anime and headphones ❤️
******
Senior Member
1,669 posts

Joined: Apr 2011



Better to not nerf anything, instead make harder content.
kwwk87
post Nov 27 2018, 02:09 PM

Getting Started
**
Junior Member
245 posts

Joined: Sep 2010
From: /k/uala Lumpur
Am i the only one still farming Destina story? xD

need around 840 token to exchange everything
sexualpower
post Nov 27 2018, 02:26 PM

Regular
******
Senior Member
1,964 posts

Joined: Jan 2003
From: KL


QUOTE(kwwk87 @ Nov 27 2018, 02:09 PM)
Am i the only one still farming Destina story? xD

need around 840 token to exchange everything
*
i am farming it to gain exp

guys, when Destina's event quest ends, where do i farm for exp?
Rei7
post Nov 27 2018, 03:03 PM

Game, anime and headphones ❤️
******
Senior Member
1,669 posts

Joined: Apr 2011



QUOTE(kwwk87 @ Nov 27 2018, 02:09 PM)
Am i the only one still farming Destina story? xD

need around 840 token to exchange everything
*
I'm still doing it for exp and those catalyst
solaris22
post Nov 27 2018, 08:07 PM

Getting Started
**
Junior Member
65 posts

Joined: Apr 2009
Krau next banner gacha, I wan him badly 😍
Edward_Ng
post Nov 27 2018, 08:18 PM

Getting Started
**
Junior Member
105 posts

Joined: Nov 2016
Krau next?? that husbando i must get. did not see this annoucement anywhere though? source?

This post has been edited by Edward_Ng: Nov 27 2018, 08:20 PM
solaris22
post Nov 27 2018, 08:22 PM

Getting Started
**
Junior Member
65 posts

Joined: Apr 2009
QUOTE(Edward_Ng @ Nov 27 2018, 08:18 PM)
Krau next?? that husbando i must get. did not see this annoucement anywhere though? source?
*
Epic7 official fb page just announced it hehe
Edward_Ng
post Nov 27 2018, 08:28 PM

Getting Started
**
Junior Member
105 posts

Joined: Nov 2016
QUOTE(solaris22 @ Nov 27 2018, 08:22 PM)
Epic7 official fb page just announced it hehe
*
arrr.. found it.. haha hopefully gocha lord is with me in this banner.
Rei7
post Nov 27 2018, 08:30 PM

Game, anime and headphones ❤️
******
Senior Member
1,669 posts

Joined: Apr 2011



Krau is good I don't mind if I got him, problem is I haven't got any new 5* since selective lol.

I like the game tho, 3* and 4* is fine. smile.gif
Edward_Ng
post Nov 27 2018, 08:33 PM

Getting Started
**
Junior Member
105 posts

Joined: Nov 2016
QUOTE(Rei7 @ Nov 27 2018, 08:30 PM)
Krau is good I don't mind if I got him, problem is I haven't got any new 5* since selective lol.

I like the game tho, 3* and 4* is fine. smile.gif
*
Maybe u will get this turn. ahhaha
solaris22
post Nov 27 2018, 08:34 PM

Getting Started
**
Junior Member
65 posts

Joined: Apr 2009
QUOTE(Rei7 @ Nov 27 2018, 08:30 PM)
Krau is good I don't mind if I got him, problem is I haven't got any new 5* since selective lol.

I like the game tho, 3* and 4* is fine. smile.gif
*
I'm with u, didn't get any 5* since selective summon, I need krau to climb through challenger rank in arena.
Rei7
post Nov 27 2018, 08:36 PM

Game, anime and headphones ❤️
******
Senior Member
1,669 posts

Joined: Apr 2011



QUOTE(Edward_Ng @ Nov 27 2018, 08:33 PM)
Maybe u will get this turn. ahhaha
*
QUOTE(solaris22 @ Nov 27 2018, 08:34 PM)
I'm with u, didn't get any 5* since selective summon, I need krau to climb through challenger rank in arena.
*
It's a good thing I never give a crap about pvp in any games I play, so since I only care about PVE it seems fine for most case as f2p player laugh.gif

Would be nice to get a 5 star tho. I don't mind not getting any, but I want Kise laugh.gif
Edward_Ng
post Nov 27 2018, 08:39 PM

Getting Started
**
Junior Member
105 posts

Joined: Nov 2016
QUOTE(Rei7 @ Nov 27 2018, 08:36 PM)
It's a good thing I never give a crap about pvp in any games I play, so since I only care about PVE it seems fine for most case as f2p player laugh.gif

Would be nice to get a 5 star tho. I don't mind not getting any, but I want Kise  laugh.gif
*
i don't care too. i just want strong team.
solaris22
post Nov 27 2018, 10:52 PM

Getting Started
**
Junior Member
65 posts

Joined: Apr 2009
QUOTE(Rei7 @ Nov 27 2018, 08:36 PM)
It's a good thing I never give a crap about pvp in any games I play, so since I only care about PVE it seems fine for most case as f2p player laugh.gif

Would be nice to get a 5 star tho. I don't mind not getting any, but I want Kise  laugh.gif
*
Arena is the best source of income for f2p, u get reward every week.
Rei7
post Nov 27 2018, 11:08 PM

Game, anime and headphones ❤️
******
Senior Member
1,669 posts

Joined: Apr 2011



QUOTE(solaris22 @ Nov 27 2018, 10:52 PM)
Arena is the best source of income for f2p, u get reward every week.
*
Yeah but the highest division is only full of non f2p, it's pretty pay to win in that area
sexualpower
post Nov 28 2018, 01:07 AM

Regular
******
Senior Member
1,964 posts

Joined: Jan 2003
From: KL


QUOTE(Rei7 @ Nov 27 2018, 11:08 PM)
Yeah but the highest division is only full of non f2p, it's pretty pay to win in that area
*
i believe that it is a combination of luck in bookmark pulls & gears from Labyrinth & Hunt grinds
solaris22
post Nov 28 2018, 01:14 AM

Getting Started
**
Junior Member
65 posts

Joined: Apr 2009
QUOTE(Rei7 @ Nov 27 2018, 11:08 PM)
Yeah but the highest division is only full of non f2p, it's pretty pay to win in that area
*
Totally agreed with that, that's why I only aim for middle rank reward 😂
Rei7
post Nov 28 2018, 02:02 AM

Game, anime and headphones ❤️
******
Senior Member
1,669 posts

Joined: Apr 2011



QUOTE(sexualpower @ Nov 28 2018, 01:07 AM)
i believe that it is a combination of luck in bookmark pulls & gears from Labyrinth & Hunt grinds
*
Luck alone isn't enough bro. Even if you have the best luck, those who spend a lot still would still be a lot further than you. Unless they don't grind at all ofc.

QUOTE(solaris22 @ Nov 28 2018, 01:14 AM)
Totally agreed with that, that's why I only aim for middle rank reward 😂
*
Ok la got a few hundred skystones laugh.gif
kwwk87
post Nov 28 2018, 09:28 AM

Getting Started
**
Junior Member
245 posts

Joined: Sep 2010
From: /k/uala Lumpur
Daily reminder how bad this game gacha rates is.

Yesterday spend another 100 bookmark on Cecilia banner. Didn't get any 4* and 5* bangwall.gif


Edward_Ng
post Nov 28 2018, 09:33 AM

Getting Started
**
Junior Member
105 posts

Joined: Nov 2016
QUOTE(kwwk87 @ Nov 28 2018, 09:28 AM)
Daily reminder how bad this game gacha rates is.

Yesterday spend another 100 bookmark on Cecilia banner. Didn't get any 4* and 5*  bangwall.gif
*
Wow damn you are so bad luck. usually for me if i roll 5 times nothing interesting come out i will stop rolling and tell myself today is not my day. if it is other way round, then i will continue roll.

This post has been edited by Edward_Ng: Nov 28 2018, 09:35 AM
Rei7
post Nov 28 2018, 11:28 AM

Game, anime and headphones ❤️
******
Senior Member
1,669 posts

Joined: Apr 2011



QUOTE(kwwk87 @ Nov 28 2018, 09:28 AM)
Daily reminder how bad this game gacha rates is.

Yesterday spend another 100 bookmark on Cecilia banner. Didn't get any 4* and 5*  bangwall.gif
*
Just spent like 50 bookmarks. 4* artifact only sad.gif
kitzai
post Nov 28 2018, 12:37 PM

Getting Started
**
Junior Member
172 posts

Joined: Oct 2007
QUOTE(ChaoGuGu @ Nov 27 2018, 10:52 AM)
The nerf will be definitely on Elson(especially he is a free unit).
Not sure about Tiera's nerf, i think she's decent.
Rikoris is ML summon so i think he is save from the nerf but i think he is very strong lol. I had a Cecilia and i found no reason to use her anymore after drawing Rikoris.

Anyway there are also plenty of good 3* that even overwhelm those default 5* so i don't think Smilegate will nerf them all.
I am also training Taranor guard and his dual attack buff is so OP, and i just equip him with a Jokers's dream card lol.
*
Which guard? The one holding spear?
ChaoGuGu
post Nov 28 2018, 12:43 PM

Getting Started
**
Junior Member
138 posts

Joined: Jun 2008
QUOTE(Edward_Ng @ Nov 28 2018, 09:33 AM)
Wow damn you are so bad luck. usually for me if i roll 5 times nothing interesting come out i will stop rolling and tell myself today is not my day. if it is other way round, then i will continue roll.
*
I had gotten 1 5* artifact (Shooting star something) and 5* Ceicila back to back in two draws.

After that, my luck is like shit lol. Around 3k gem spent. Gotten just 2 4* artifact and all are craps!
kwwk87
post Nov 28 2018, 05:52 PM

Getting Started
**
Junior Member
245 posts

Joined: Sep 2010
From: /k/uala Lumpur
QUOTE(Rei7 @ Nov 28 2018, 11:28 AM)
Just spent like 50 bookmarks. 4* artifact only sad.gif
*
syukur ada 4* artifact cry.gif

QUOTE(ChaoGuGu @ Nov 28 2018, 12:43 PM)
I had gotten 1 5* artifact (Shooting star something) and 5* Ceicila back to back in two draws.

After that, my luck is like shit lol. Around 3k gem spent. Gotten just 2 4* artifact and all are craps!
*
I want Cecilia sad.gif
Edward_Ng
post Nov 28 2018, 05:54 PM

Getting Started
**
Junior Member
105 posts

Joined: Nov 2016
Cecilia ....*cough*...suck.....*cough*
kwwk87
post Nov 28 2018, 06:41 PM

Getting Started
**
Junior Member
245 posts

Joined: Sep 2010
From: /k/uala Lumpur
Doesn't matter as long waifu achieved.. Oh wait ;_;
ChaoGuGu
post Nov 28 2018, 07:22 PM

Getting Started
**
Junior Member
138 posts

Joined: Jun 2008
Need to pump many skills level for Cecilia to shine which i am not planing to so she is just lodging in my team lol.

I am still drawing like mad so i could get a DPS. Even Karin is fine but all 3* so far...
Edward_Ng
post Nov 28 2018, 09:30 PM

Getting Started
**
Junior Member
105 posts

Joined: Nov 2016
New update: http://page.onstove.com/epicseven/global/b...oardKey=e7en004

I thought is Krau ?? who knows is an unknown lady@@





This post has been edited by Edward_Ng: Nov 28 2018, 10:18 PM
Rei7
post Nov 28 2018, 09:54 PM

Game, anime and headphones ❤️
******
Senior Member
1,669 posts

Joined: Apr 2011



Damn the animation is always impressive. They should make an anime at some point.
El-LoboSolitario
post Nov 29 2018, 08:56 AM

Getting Started
**
Junior Member
90 posts

Joined: Aug 2012


QUOTE(Edward_Ng @ Nov 28 2018, 09:30 PM)

I thought is Krau ?? who knows is an unknown lady@@
...
*
I thought it's the queen herself but in her prime... brows.gif

Anyway, just last week I was complaining about the bad gacha rate... then I got vildred and cecilia, in which the latter was came out first pull of the day... 2 5 stars in two days blink.gif , but then it's Krau, haste or Tywin I wanted so bad leaving de two bench sitting now since I don't know how to make them viable after exhausted all my resources for my current line-up sweat.gif ...
Edward_Ng
post Nov 29 2018, 09:31 AM

Getting Started
**
Junior Member
105 posts

Joined: Nov 2016
QUOTE(El-LoboSolitario @ Nov 29 2018, 08:56 AM)
I thought it's the queen herself but in her prime...  brows.gif

Anyway, just last week I was complaining about the bad gacha rate... then I got vildred and cecilia, in which the latter was came out first pull of the day... 2 5 stars in two days blink.gif  , but then it's Krau, haste or Tywin I wanted so bad leaving de two bench sitting now since I don't know how to make them viable after exhausted all my resources for my current line-up  sweat.gif ...
*
now you mentioned about this i did rememeber the queen that Vidred killed beginning of the game is called Diene. lol so this is her in 20 years ago during war before the heir of covenant wakes up.
El-LoboSolitario
post Nov 29 2018, 12:39 PM

Getting Started
**
Junior Member
90 posts

Joined: Aug 2012


QUOTE(Edward_Ng @ Nov 29 2018, 09:31 AM)
now you mentioned about this i did rememeber the queen that Vidred killed beginning of the game is called Diene. lol so this is her in 20 years ago during war before the heir of covenant wakes up.
*
Hahaha, yup!

but damn, is it bcos Krau an heir, that's why he doesn't age unlike de queen blink.gif !!?
kitzai
post Nov 29 2018, 01:35 PM

Getting Started
**
Junior Member
172 posts

Joined: Oct 2007
QUOTE(El-LoboSolitario @ Nov 29 2018, 12:39 PM)
Hahaha, yup!

but damn, is it bcos Krau an heir, that's why he doesn't age unlike de queen  blink.gif !!?
*
Krau is heir??
I thought currently only Ras and Isteria
Rei7
post Nov 29 2018, 01:38 PM

Game, anime and headphones ❤️
******
Senior Member
1,669 posts

Joined: Apr 2011



QUOTE(kitzai @ Nov 29 2018, 01:35 PM)
Krau is heir??
I thought currently only Ras and Isteria
*
Lutwig, Krau, Ras, Isteria
bartbarb
post Nov 29 2018, 02:37 PM

Casual
***
Junior Member
393 posts

Joined: Dec 2007
welp... currently I got no interested character, might just skip Diene.
Now my team is with Vildred, silk, destina. I still unsure which is my 4-star character to be upgrade to put in as my 4th character in team.

I'm eyeing on either Ras or Alexa.
Edward_Ng
post Nov 29 2018, 02:42 PM

Getting Started
**
Junior Member
105 posts

Joined: Nov 2016
QUOTE(bartbarb @ Nov 29 2018, 02:37 PM)
welp... currently I got no interested character, might just skip Diene.
Now my team is with Vildred, silk, destina. I still unsure which is my 4-star character to be upgrade to put in as my 4th character in team.

I'm eyeing on either Ras or Alexa.
*
Easy. one more slot more Lorina or Elson.


Rei7
post Nov 29 2018, 02:52 PM

Game, anime and headphones ❤️
******
Senior Member
1,669 posts

Joined: Apr 2011



Lorina, Elson, Silk for me atm.
bartbarb
post Nov 29 2018, 03:23 PM

Casual
***
Junior Member
393 posts

Joined: Dec 2007
QUOTE(Edward_Ng @ Nov 29 2018, 02:42 PM)
Easy. one more slot more Lorina or Elson.
*
Either one of those are important in the later game?
Edward_Ng
post Nov 29 2018, 03:32 PM

Getting Started
**
Junior Member
105 posts

Joined: Nov 2016
QUOTE(bartbarb @ Nov 29 2018, 03:23 PM)
Either one of those are important in the later game?
*
i dunno what is end game yet. Abyss Tower? world difficulty?? future Raid? currently the hardest content should be abyss tower if i am not wrong but no one can predict the future.

Both of them are more end game than your current Vidred if you want to compare that way however they are replaceable. hey at least they are free unit =)

But to truly make them shine them u need to invest in proper gear for them. or else they are as useless as other unit too.
Jigoku
post Nov 29 2018, 05:04 PM

Getting Started
**
Junior Member
288 posts

Joined: Jan 2010

QUOTE(Edward_Ng @ Nov 29 2018, 03:32 PM)
i dunno what is end game yet. Abyss Tower? world difficulty?? future Raid? currently the hardest content should be abyss tower if i am not wrong but no one can predict the future.

Both of them are more end game than your current Vidred if you want to compare that way however they are replaceable. hey at least they are free unit =)

But to truly make them shine them u need to invest in proper gear for them. or else they are as useless as other unit too.
*
PVP then Arena

Silk will be better here especially for those going for the speed team build you hit first then reduce enemy speed and continue FF (Focus Fire) one unit down

PVE? Easy You dont do abyss tower for the grind or anything you just clear once and its done. I dont call that end game since clear once nothing to do other than purify if you stuck.

End game is definitely World Difficulty, why? simple because 80% of the time you will be doing this grinding for catalyst if there is no event or you already grind fnish them.

World difficulty contain epic grade or watever grade its call thats at least so far i havent seen in event.

Elson/Lorina would be nice here

Lorina got job change which make her better as you invest her

Elson can be okay tank if you gear him and lvl his skills
Edward_Ng
post Nov 29 2018, 05:21 PM

Getting Started
**
Junior Member
105 posts

Joined: Nov 2016
QUOTE(Jigoku @ Nov 29 2018, 05:04 PM)
PVP then Arena

Silk will be better here especially for those going for the speed team build you hit first then reduce enemy speed and continue FF (Focus Fire) one unit down

PVE? Easy You dont do abyss tower for the grind or anything you just clear once and its done. I dont call that end game since clear once nothing to do other than purify if you stuck.

End game is definitely World Difficulty, why? simple because 80% of the time you will be doing this grinding for catalyst if there is no event or you already grind fnish them.

World difficulty contain epic grade or watever grade its call thats at least so far i havent seen in event.

Elson/Lorina would be nice here

Lorina got job change which make her better as you invest her

Elson can be okay tank if you gear him and lvl his skills
*
Bro you comming back ?? hahaha
Jigoku
post Nov 29 2018, 05:24 PM

Getting Started
**
Junior Member
288 posts

Joined: Jan 2010

QUOTE(Edward_Ng @ Nov 29 2018, 05:21 PM)
Bro you comming back ?? hahaha
*
Anything change?

I see pity rate news but macam a bit stupid correct me if i am wrong.

The pity rate only work on banner that have only 1 5* character?

So if i do 120 summon dont have that particular 5* then i get that character?

or i can still get other 5* character as long as not the rate up then after 120 pull i get that hero? rclxms.gif

Edward_Ng
post Nov 29 2018, 05:25 PM

Getting Started
**
Junior Member
105 posts

Joined: Nov 2016
my friend just roll 40-50 times. outcome:-

3 units- Surin
4 units- 5 star artifact
1 unit- **Diene**
1 unit - Lots
1 unit - Dominiel

This post has been edited by Edward_Ng: Nov 29 2018, 05:26 PM
Edward_Ng
post Nov 29 2018, 05:28 PM

Getting Started
**
Junior Member
105 posts

Joined: Nov 2016
QUOTE(Jigoku @ Nov 29 2018, 05:24 PM)
Anything change?

I see pity rate news but macam a bit stupid correct me if i am wrong.

The pity rate only work on banner that have only 1 5* character?

So if i do 120 summon dont have that particular 5* then i get that character?

or i can still get other 5* character as long as not the rate up then after 120 pull i get that hero?  rclxms.gif
*
ya the pity rate is still stupid although i think majority people no need 120 rolls to get her though. Yes for now if u dun roll her on 120 rolls u will guarantee get her your next roll.

Best thing for me regarding this update is enchance cost using charm reduce 40% ( this is the biggest updates for me, i just bump few set of my T4 equipment fly 15+ just now). i am still waiting for them to remove the changing equipment cost though it seems a lot of people said this is stupid.

This post has been edited by Edward_Ng: Nov 29 2018, 05:30 PM
sexualpower
post Nov 29 2018, 07:11 PM

Regular
******
Senior Member
1,964 posts

Joined: Jan 2003
From: KL


QUOTE(Jigoku @ Nov 29 2018, 05:24 PM)
Anything change?

I see pity rate news but macam a bit stupid correct me if i am wrong.

The pity rate only work on banner that have only 1 5* character?

So if i do 120 summon dont have that particular 5* then i get that character?

or i can still get other 5* character as long as not the rate up then after 120 pull i get that hero?  rclxms.gif
*
bro, come to Global, so many of us in the chat group now

LYN members unite!
Rei7
post Nov 29 2018, 11:04 PM

Game, anime and headphones ❤️
******
Senior Member
1,669 posts

Joined: Apr 2011



Made an alt just for fun 1-4 have Armarintha and Armin. Didn't do selective summon yet. Probably try for Destina or Sez. Got another alt with Tywin on 1-4 without doing selective also.

All this future acc, in case I want to abandon main laugh.gif Or just want to try my luck outside of main acc.
Jigoku
post Nov 29 2018, 11:07 PM

Getting Started
**
Junior Member
288 posts

Joined: Jan 2010

QUOTE(Rei7 @ Nov 29 2018, 11:04 PM)
Made an alt just for fun 1-4 have Armarintha and Armin. Didn't do selective summon yet. Probably try for Destina or Sez. Got another alt with Tywin on 1-4 without doing selective also.

All this future acc, in case I want to abandon main laugh.gif Or just want to try my luck outside of main acc.
*
Are you going down the make 2 alternate acc farm catalyst for main account?

My friend doing that now
Edward_Ng
post Nov 30 2018, 12:14 AM

Getting Started
**
Junior Member
105 posts

Joined: Nov 2016
QUOTE(Rei7 @ Nov 29 2018, 11:04 PM)
Made an alt just for fun 1-4 have Armarintha and Armin. Didn't do selective summon yet. Probably try for Destina or Sez. Got another alt with Tywin on 1-4 without doing selective also.

All this future acc, in case I want to abandon main laugh.gif Or just want to try my luck outside of main acc.
*
I wish you good luck. Armarintha and Armin in 1-4 is very good.

healer not neccessary need to be Destina because Angelica>Achates>Destina. so u get any of these three will do you just fine.

This post has been edited by Edward_Ng: Nov 30 2018, 12:28 AM
Rei7
post Nov 30 2018, 02:05 AM

Game, anime and headphones ❤️
******
Senior Member
1,669 posts

Joined: Apr 2011



QUOTE(Jigoku @ Nov 29 2018, 11:07 PM)
Are you going down the make 2 alternate acc farm catalyst for main account?

My friend doing that now
*
I could but mostly I just want to draw a bit more even if it's not the main account haha.

QUOTE(Edward_Ng @ Nov 30 2018, 12:14 AM)
I wish you good luck. Armarintha and Armin in 1-4 is very good.

healer not neccessary need to be Destina because Angelica>Achates>Destina. so u get any of these three will do you just fine.
*
That is true bro, Angelica and Achates would definitely be an option, if the selective has them with Sez, Ravi or Sigret, depends what I get.
Jigoku
post Nov 30 2018, 02:12 AM

Getting Started
**
Junior Member
288 posts

Joined: Jan 2010

QUOTE(Edward_Ng @ Nov 30 2018, 12:14 AM)
I wish you good luck. Armarintha and Armin in 1-4 is very good.

healer not neccessary need to be Destina because Angelica>Achates>Destina. so u get any of these three will do you just fine.
*
hmm.gif

Please dont tell me its because of the PVP video where the korean chick is fighting with pure hp set Angelica 12k HP and using candle stick max lvl.

4* and 5* HEALER are actually pretty good depending on situation,neither fits every situation.
Rei7
post Nov 30 2018, 02:28 AM

Game, anime and headphones ❤️
******
Senior Member
1,669 posts

Joined: Apr 2011



QUOTE(Jigoku @ Nov 30 2018, 02:12 AM)
hmm.gif

Please dont tell me its because of the PVP video where the korean chick is fighting with pure hp set Angelica 12k HP and using candle stick max lvl.

4* and 5* HEALER are actually pretty good depending on situation,neither fits every situation.
*
I mean I use Angelica support for 10-10 and it was a breeze to clear lol. She is that nice actually. Or maybe just situational with my line up that time. Was just using Destina, Mistychain, Alexa and Rose.
Jigoku
post Nov 30 2018, 02:49 AM

Getting Started
**
Junior Member
288 posts

Joined: Jan 2010

QUOTE(Rei7 @ Nov 30 2018, 02:28 AM)
I mean I use Angelica support for 10-10 and it was a breeze to clear lol. She is that nice actually. Or maybe just situational with my line up that time. Was just using Destina, Mistychain, Alexa and Rose.
*
IMHO at first when we started normal difficulty trying 10-10 it was hard but once you start doing World Difficulty especially those X-S3,X-S6.X-S9. I will use 5-S6 (World difficulty) If you dont have Haste or any Hero that can dealt the debuff to stop healing you will have a problem with this stage.

Boss is KRIS each time her hp reach below 50% hp she will activate buff to heal 30% of her hp and she get another turn with attack buff up.Usually once she heal and buff up she will do AOE will wipe ur DPS if their hp is below 6k.

Her normal hit also put poison stacks on you and hit 2 target at the same time and will mark you as well means you get additional dmg.

I try using Sez (friend sez lvl60 +5-+8) to put the unhealable debuff on her but dont seem to work try a few time, no chance to use Sigret since non of my friend have them so i am not sure if she work.

You will find some healer perfrom better in here than the other, so situational.

If anyone that did clear 5-S6 with lvl50 full party please do share ur strategy.

This post has been edited by Jigoku: Nov 30 2018, 02:50 AM
Rei7
post Nov 30 2018, 03:32 AM

Game, anime and headphones ❤️
******
Senior Member
1,669 posts

Joined: Apr 2011



Rip Aramintha and Armin acc trashed.. The selective summon all 30 of them were bad lol. Charlotte, charlotte, tywin(ok la but meh not waifu), and chloe... No Destina, Sigret or any other good one's.. haha

Automated reroll again
El-LoboSolitario
post Nov 30 2018, 08:13 AM

Getting Started
**
Junior Member
90 posts

Joined: Aug 2012


QUOTE(Edward_Ng @ Nov 30 2018, 12:14 AM)
I wish you good luck. Armarintha and Armin in 1-4 is very good.

healer not neccessary need to be Destina because Angelica>Achates>Destina. so u get any of these three will do you just fine.
*
Destina... sigh sad.gif
if only they described clearly how the 15% added to healing on de 3rd skill enhancement of Key to an oth... wasted so many molgora.... doh.gif
but then that would make destina op if 15% was what I thought it was for blush.gif
Edward_Ng
post Nov 30 2018, 10:51 AM

Getting Started
**
Junior Member
105 posts

Joined: Nov 2016
QUOTE(Jigoku @ Nov 30 2018, 02:12 AM)
hmm.gif

Please dont tell me its because of the PVP video where the korean chick is fighting with pure hp set Angelica 12k HP and using candle stick max lvl.

4* and 5* HEALER are actually pretty good depending on situation,neither fits every situation.
*
Hahaha no la Bro. i got this info from some Korea guy when he is live streaming. If you check Angelica has the shortest cooldown among all and Destina on the other hand has the longest cooldown to heal. Yes with candle card, she can something incredible too definitely. i met one in Arena when my Ravi and her is the only last survivor, the long fight is a nightmare.


QUOTE(El-LoboSolitario @ Nov 30 2018, 08:13 AM)
Destina... sigh sad.gif
if only they described clearly how the 15% added to healing on de 3rd skill enhancement of Key to an oth... wasted so many molgora.... doh.gif
but then that would make destina op if 15% was what I thought it was for blush.gif
*
Chills Destina still as good as intended.
solaris22
post Nov 30 2018, 11:20 AM

Getting Started
**
Junior Member
65 posts

Joined: Apr 2009
Alot Korean start to use ML Murado to counter Angelica, the monk which everyone's hate, his kits remove debuff and silent, say bye bye for Angelica immunity.
Rei7
post Nov 30 2018, 11:44 AM

Game, anime and headphones ❤️
******
Senior Member
1,669 posts

Joined: Apr 2011



Murado is not a bad character yeah lol. It's just the design.. and the part where it's not waifu lol

Also should I keep this account.. Tywin at 1-4 and Destina on selective... have 15 more selective
Edward_Ng
post Nov 30 2018, 11:59 AM

Getting Started
**
Junior Member
105 posts

Joined: Nov 2016
QUOTE(Rei7 @ Nov 30 2018, 11:44 AM)
Murado is not a bad character yeah lol. It's just the design.. and the part where it's not waifu lol

Also should I keep this account.. Tywin at 1-4 and Destina on selective... have 15 more selective
*
okok lo. if you like Tywin (tank+buffer) can go ahead. who will be your damage dealer ? silk and Lorina later?
Rei7
post Nov 30 2018, 12:02 PM

Game, anime and headphones ❤️
******
Senior Member
1,669 posts

Joined: Apr 2011



QUOTE(Edward_Ng @ Nov 30 2018, 11:59 AM)
okok lo. if you like Tywin (tank+buffer) can go ahead. who will be your damage dealer ? silk and Lorina later?
*
I guess so. Later get dps also need healer so kinda conflicted. I could use Alexa in the meantime. hmm.gif
Edward_Ng
post Nov 30 2018, 12:03 PM

Getting Started
**
Junior Member
105 posts

Joined: Nov 2016
QUOTE(Rei7 @ Nov 30 2018, 12:02 PM)
I guess so. Later get dps also need healer so kinda conflicted. I could use Alexa in the meantime. hmm.gif
*
is this roll better than your main account? i believe u also got Destina there in your main right. isi Tywin alone worth rerolling for you?
Rei7
post Nov 30 2018, 12:06 PM

Game, anime and headphones ❤️
******
Senior Member
1,669 posts

Joined: Apr 2011



QUOTE(Edward_Ng @ Nov 30 2018, 12:03 PM)
is this roll better than your main account? i believe u also got Destina there in your main right. isi Tywin alone worth rerolling for you?
*
This is just an alt btw. I'm also rerolling other acc which is automated.
Tywin case cannot say much since I got him at 1-4 would prefer other characters laugh.gif

My main only Destina. But yeah heavily invested already that account. Still not Kise which is the problem laugh.gif
Edward_Ng
post Nov 30 2018, 12:17 PM

Getting Started
**
Junior Member
105 posts

Joined: Nov 2016
QUOTE(Rei7 @ Nov 30 2018, 12:06 PM)
This is just an alt btw. I'm also rerolling other acc which is automated.
Tywin case cannot say much since I got him at 1-4 would prefer other characters  laugh.gif

My main only Destina. But yeah heavily invested already that account. Still not Kise which is the problem laugh.gif
*
what do u mean automated? set macro and run by itself using PC? i know some streamer run like 10 account at the same time re rolling..

Haiz...everything for Kise@@

This post has been edited by Edward_Ng: Nov 30 2018, 12:18 PM
Rei7
post Nov 30 2018, 12:25 PM

Game, anime and headphones ❤️
******
Senior Member
1,669 posts

Joined: Apr 2011



QUOTE(Edward_Ng @ Nov 30 2018, 12:17 PM)
what do u mean automated? set macro and run by itself using PC? i know some streamer run like 10 account at the same time re rolling..

Haiz...everything for Kise@@
*
Yeah sorta like macro I guess. the click is recorded and you just hit play and it runs. I'd do 10 at a time but i'm just doing like 4 atm.

Ofc Kise or quit. whistling.gif
I would settle for Sigret actually.. but idk if I'll get her in that selective.. still 15 more to go laugh.gif

This post has been edited by Rei7: Nov 30 2018, 12:25 PM
Edward_Ng
post Nov 30 2018, 12:28 PM

Getting Started
**
Junior Member
105 posts

Joined: Nov 2016
QUOTE(Rei7 @ Nov 30 2018, 12:25 PM)
Yeah sorta like macro I guess. the click is recorded and you just hit play and it runs. I'd do 10 at a time but i'm just doing like 4 atm.

Ofc Kise or quit. whistling.gif
I would settle for Sigret actually.. but idk if I'll get her in that selective.. still 15 more to go laugh.gif
*
you all crazy lol bruce.gif bruce.gif bruce.gif if that is the case then keep rerolling no point stop at tywin until you get sigret.
Rei7
post Nov 30 2018, 12:34 PM

Game, anime and headphones ❤️
******
Senior Member
1,669 posts

Joined: Apr 2011



QUOTE(Edward_Ng @ Nov 30 2018, 12:28 PM)
you all crazy lol bruce.gif  bruce.gif  bruce.gif if that is the case then keep rerolling no point stop at tywin until you get sigret.
*
Sigret consolation I guess. since Kise is too hard to get. laugh.gif
I found people selling Kise account.. 500usd cry.gif
Would pull the trigger but what a waste lol

Maybe if somehow I get ML Ken.. sell or trade next time rclxm9.gif
solaris22
post Nov 30 2018, 12:43 PM

Getting Started
**
Junior Member
65 posts

Joined: Apr 2009
QUOTE(Rei7 @ Nov 30 2018, 12:34 PM)
Sigret consolation I guess. since Kise is too hard to get. laugh.gif
I found people selling Kise account.. 500usd  cry.gif
Would pull the trigger but what a waste lol

Maybe if somehow I get ML Ken.. sell or trade next time rclxm9.gif
*
I prefer Kise more than ML Ken, more waifu 😍
sexualpower
post Nov 30 2018, 12:45 PM

Regular
******
Senior Member
1,964 posts

Joined: Jan 2003
From: KL


QUOTE(Rei7 @ Nov 30 2018, 11:44 AM)
Murado is not a bad character yeah lol. It's just the design.. and the part where it's not waifu lol

Also should I keep this account.. Tywin at 1-4 and Destina on selective... have 15 more selective
*
Destina is good, Tywin can be handy at certain bosses, Damage Dealer can find later
Rei7
post Nov 30 2018, 12:45 PM

Game, anime and headphones ❤️
******
Senior Member
1,669 posts

Joined: Apr 2011



QUOTE(solaris22 @ Nov 30 2018, 12:43 PM)
I prefer Kise more than ML Ken, more waifu 😍
*
ML Ken is to sell bro since he is most wanted cool2.gif
1k usd or more just for him alone brows.gif
Edward_Ng
post Nov 30 2018, 01:06 PM

Getting Started
**
Junior Member
105 posts

Joined: Nov 2016
i only want God Axe 3 star from moonlight. i am a humble man

no one interested with Diene by the way. she so uninteresting to you guys? no one reroll for her??

This post has been edited by Edward_Ng: Nov 30 2018, 01:07 PM
Rei7
post Nov 30 2018, 01:22 PM

Game, anime and headphones ❤️
******
Senior Member
1,669 posts

Joined: Apr 2011



QUOTE(Edward_Ng @ Nov 30 2018, 01:06 PM)
i only want God Axe 3 star from moonlight. i am a humble man

no one interested with Diene by the way. she so uninteresting to you guys? no one reroll for her??
*
Actually a lot of people got reroll for her. I think some aren't interested in her because they care about Elson
Also Diene seems really late go material.. also not easy to get her since it's 1% chance this time. what is more unattractive about the banner is that it's only her as 5* in it. Covenant normal summoning seems more attractive.

I just got Charlotte on another account at 1-4.. seems nice now to see what I get for selective later..
My Tywin acc, I got greedy and tried for Sigret or Sez.... at 29/30 got Vildred instead urgh.. rip this account. Sorry Destina cry.gif
Jigoku
post Nov 30 2018, 04:07 PM

Getting Started
**
Junior Member
288 posts

Joined: Jan 2010

QUOTE(Edward_Ng @ Nov 30 2018, 01:06 PM)
i only want God Axe 3 star from moonlight. i am a humble man

no one interested with Diene by the way. she so uninteresting to you guys? no one reroll for her??
*
QUOTE(Rei7 @ Nov 30 2018, 01:22 PM)
Actually a lot of people got reroll for her. I think some aren't interested in her because they care about Elson
Also Diene seems really late go material.. also not easy to get her since it's 1% chance this time. what is more unattractive about the banner is that it's only her as 5* in it. Covenant normal summoning seems more attractive.

I just got Charlotte on another account at 1-4.. seems nice now to see what I get for selective later..
My Tywin acc, I got greedy and tried for Sigret or Sez.... at 29/30 got Vildred instead urgh.. rip this account. Sorry Destina  cry.gif
*
5* 1% chance to get, when Elson is available and easier to get.

This event somemore help people with Elson to up their skills easily

Strange Jelly.

She dont have heal if i am not wrong and require 5* arti to be able to heal.More of a support than healer.
Rei7
post Nov 30 2018, 04:07 PM

Game, anime and headphones ❤️
******
Senior Member
1,669 posts

Joined: Apr 2011



Trashed 2 more 5* acc at 1-4... One was Basar and the other one Charlotte. Selective.... Sigret and Sez never comes out lol. Maybe should settle with destina next time.

Charlotte so good, really like her, never use her before.
Jigoku
post Nov 30 2018, 04:08 PM

Getting Started
**
Junior Member
288 posts

Joined: Jan 2010

QUOTE(Rei7 @ Nov 30 2018, 04:07 PM)
Trashed 2 more 5* acc at 1-4... One was Basar and the other one Charlotte. Selective.... Sigret and Sez never comes out lol. Maybe should settle with destina next time.

Charlotte so good, really like her, never use her before.
*
Somebody on reroll fever brows.gif

ML Ken is 2k usd last i see unless price sudah drop
Rei7
post Nov 30 2018, 04:11 PM

Game, anime and headphones ❤️
******
Senior Member
1,669 posts

Joined: Apr 2011



QUOTE(Jigoku @ Nov 30 2018, 04:07 PM)
5* 1% chance to get, when Elson is available and easier to get.

This event somemore help people with Elson to up their skills easily

Strange Jelly.

She dont have heal if i am not wrong and require 5* arti to be able to heal.More of a support than healer.
*
Yeah need the artifact. She is a good buffer and more late game so she isn't bad. Just the banner content not attractive, even for whalers.. can't get other 5* characters while trying for her to 120 summon which is meh.

Other gatcha like gbf and starlight stage you can summon 300 or so and get a bunch of other 5* and still can redeem for the banner 5* if you want. Better yet can select which 5* you want. This one you can't so very meh. Have to pay 300usd some more, sure they didn't ask more, but it's just not worth it.
Jigoku
post Nov 30 2018, 04:13 PM

Getting Started
**
Junior Member
288 posts

Joined: Jan 2010

QUOTE(Rei7 @ Nov 30 2018, 04:11 PM)
Yeah need the artifact. She is a good buffer and more late game so she isn't bad. Just the banner content not attractive, even for whalers.. can't get other 5* characters while trying for her to 120 summon which is meh.

Other gatcha like gbf and starlight stage you can summon 300 or so and get a bunch of other 5* and still can redeem for the banner 5* if you want. Better yet can select which 5* you want. This one you can't so very meh. Have to pay 300usd some more, sure they didn't ask more, but it's just not worth it.
*
Only good side i can think of this is if luna ever appear then you can save as much as you can get and throw all to get her.

The no other 5* in the banner is a turn off but i guess gacha games like this is never that generous.Probably need like 2-3 months to gather enough 600 bookmark.

Why cant other gacha company just adopt gbf policy of once every 2-3 months sell a ticket which let you pick any 5* hero you want from the banner.
Rei7
post Nov 30 2018, 04:19 PM

Game, anime and headphones ❤️
******
Senior Member
1,669 posts

Joined: Apr 2011



QUOTE(Jigoku @ Nov 30 2018, 04:13 PM)
Only good side i can think of this is if luna ever appear then you can save as much as you can get and throw all to get her.

The no other 5* in the banner is a turn off but i guess gacha games like this is never that generous.Probably need like 2-3 months to gather enough 600 bookmark.

Why cant other gacha company just adopt gbf policy of once every 2-3 months sell a ticket which let you pick any 5* hero you want from the banner.
*
There is some with the same system. Starlight Stage, idol game I use to play has it as well which is nice. But not scamgatcha like GBF. In Dragalia Lost atm have scamgatcha, guaranteed 5* but random lol. But yeah no selection suptix.

Suptix style in GBF is the best tbh, and why I played the game for so long. All the waifus I want all I was able to get lol. The only way I'm willing to pay. laugh.gif

They might next time maybe, and also double rates. For my main, i'll be saving skystones now. Till there is some other new gatcha implementation. Diene style is a no for me, they might change their ways next time.
Rei7
post Nov 30 2018, 05:52 PM

Game, anime and headphones ❤️
******
Senior Member
1,669 posts

Joined: Apr 2011



Ok done rerolling... 1-4 Sigret. selective Destina. Should be good.
This way I won't ever be disappointed if I don't get Kise laugh.gif
Note it's just alt account
Edward_Ng
post Nov 30 2018, 06:06 PM

Getting Started
**
Junior Member
105 posts

Joined: Nov 2016
QUOTE(Rei7 @ Nov 30 2018, 05:52 PM)
Ok done rerolling... 1-4 Sigret. selective Destina. Should be good.
This way I won't ever be disappointed if I don't get Kise laugh.gif
Note it's just alt account
*
Same with my brother. and he got Kise later in ML summon
Rei7
post Nov 30 2018, 06:15 PM

Game, anime and headphones ❤️
******
Senior Member
1,669 posts

Joined: Apr 2011



QUOTE(Edward_Ng @ Nov 30 2018, 06:06 PM)
Same with my brother. and he got Kise later in ML summon
*
I'm hoping for something good for ml on alt as well, if alt ML is really good I might just abandon main. But I will definitely still do daily login and free summon. Then free ML once month. Surely after a year.. can get Kise xD
Jigoku
post Nov 30 2018, 06:38 PM

Getting Started
**
Junior Member
288 posts

Joined: Jan 2010

QUOTE(Rei7 @ Nov 30 2018, 06:15 PM)
I'm hoping for something good for ml on alt as well, if alt ML is really good I might just abandon main. But I will definitely still do daily login and free summon. Then free ML once month. Surely after a year.. can get Kise xD
*
ahem get ml ken sell for $2k then retired whistling.gif
solaris22
post Nov 30 2018, 07:04 PM

Getting Started
**
Junior Member
65 posts

Joined: Apr 2009
Imo this game still new, turn base gacha game like 7 knight, at first also hard to get 5* heroes, but after a year, they start to give free 5* selective summon since they want to attract new players to play, somemore in this game some 3* heroes is usable and quite good, not like 7 knight, 3* and 4* heroes completely trash.
SUSGreenSamurai
post Nov 30 2018, 07:09 PM

The Green One
*******
Senior Member
2,150 posts

Joined: Feb 2006



Anyone know how to transfer accounts to another person? I want to give away my account since I can’t really cope with playing another gacha game.
bartbarb
post Nov 30 2018, 11:08 PM

Casual
***
Junior Member
393 posts

Joined: Dec 2007
haha, suddenly i got so many character that want to play with. But too little resource & time.

Apart from still leveling Lorina, i just got Kiris(so much wanna use her for the 100% poison), tiera, & the free Bask.
Rei7
post Dec 1 2018, 01:04 AM

Game, anime and headphones ❤️
******
Senior Member
1,669 posts

Joined: Apr 2011



user posted image

Bless alt account.. 3rd 5* in just my 3rd pull after selective laugh.gif
Not waifu but i'll take it
Jigoku
post Dec 1 2018, 11:14 AM

Getting Started
**
Junior Member
288 posts

Joined: Jan 2010

QUOTE(Rei7 @ Dec 1 2018, 01:04 AM)
user posted image

Bless alt account.. 3rd 5* in just my 3rd pull after selective laugh.gif
Not waifu but i'll take it
*
congrats laugh.gif

now all you need is to get Ravi and Haste
Rei7
post Dec 1 2018, 11:36 AM

Game, anime and headphones ❤️
******
Senior Member
1,669 posts

Joined: Apr 2011



QUOTE(Jigoku @ Dec 1 2018, 11:14 AM)
congrats  laugh.gif

now all you need is to get Ravi and Haste
*
I've never seen haste or tenebae in my rerolling ever laugh.gif
Jigoku
post Dec 1 2018, 11:38 AM

Getting Started
**
Junior Member
288 posts

Joined: Jan 2010

QUOTE(Rei7 @ Dec 1 2018, 11:36 AM)
I've never seen haste or tenebae in my rerolling ever  laugh.gif
*
My account? i got 3 fucking tenebrae

We talking about the red hair girl that throw meteor down right? sweat.gif
Rei7
post Dec 1 2018, 12:03 PM

Game, anime and headphones ❤️
******
Senior Member
1,669 posts

Joined: Apr 2011



QUOTE(Jigoku @ Dec 1 2018, 11:38 AM)
My account? i got 3 fucking tenebrae

We talking about the red hair girl that throw meteor down right? sweat.gif
*
Yeah never saw her ever in any of my rerolls or draw, same with Haste and Krau
Jigoku
post Dec 1 2018, 03:19 PM

Getting Started
**
Junior Member
288 posts

Joined: Jan 2010

QUOTE(Rei7 @ Dec 1 2018, 12:03 PM)
Yeah never saw her ever in any of my rerolls or draw, same with Haste and Krau
*
I havent seen ravi sigret a lot of those warrior/assasin class character
sexualpower
post Dec 1 2018, 08:25 PM

Regular
******
Senior Member
1,964 posts

Joined: Jan 2003
From: KL


QUOTE(Rei7 @ Dec 1 2018, 01:04 AM)
user posted image

Bless alt account.. 3rd 5* in just my 3rd pull after selective laugh.gif
Not waifu but i'll take it
*
now, u just need to start playing the game
Rei7
post Dec 1 2018, 10:12 PM

Game, anime and headphones ❤️
******
Senior Member
1,669 posts

Joined: Apr 2011



QUOTE(sexualpower @ Dec 1 2018, 08:25 PM)
now, u just need to start playing the game
*
Yeah playing both on ldplayer on pc lol. Open both, put on auto battle. laugh.gif
Alt is rank 20 already.
Edward_Ng
post Dec 1 2018, 10:17 PM

Getting Started
**
Junior Member
105 posts

Joined: Nov 2016
QUOTE(Rei7 @ Dec 1 2018, 10:12 PM)
Yeah playing both on ldplayer on pc lol. Open both, put on auto battle. laugh.gif
Alt is rank 20 already.
*
you are crazy lol. what emulator u using by the way. is it laging?
Rei7
post Dec 1 2018, 10:22 PM

Game, anime and headphones ❤️
******
Senior Member
1,669 posts

Joined: Apr 2011



QUOTE(Edward_Ng @ Dec 1 2018, 10:17 PM)
you are crazy lol. what emulator u using by the way. is it laging?
*
Mentioned it. LDPlayer. A lot better than Nox. I run like 5 emulator only when rerolling would run like more than 10 but not worth it. Because the fight is a bit random and I can't script it properly, so still need to manual click here and there sometimes.

No lag, depends on your pc spec. You can play the game at low spec as well, 1 core cpu, lower ram, lower resolution, all up to you. If you try make sure to disable root mode, so you can play the game, if on root, cannot play.

I've been doing my work, while autoíng the game for days brows.gif
Jigoku
post Dec 1 2018, 10:49 PM

Getting Started
**
Junior Member
288 posts

Joined: Jan 2010

QUOTE(Rei7 @ Dec 1 2018, 10:22 PM)
Mentioned it. LDPlayer. A lot better than Nox. I run like 5 emulator only when rerolling would run like more than 10 but not worth it. Because the fight is a bit random and I can't script it properly, so still need to manual click here and there sometimes.

No lag, depends on your pc spec. You can play the game at low spec as well, 1 core cpu, lower ram, lower resolution, all up to you. If you try make sure to disable root mode, so you can play the game, if on root, cannot play.

I've been doing my work, while autoíng the game for days  brows.gif
*
i try whole day today to reroll game dont like me.

no 5* at all lol 4 client reroll to 1-4 dont have reset client replay but nothing
Rei7
post Dec 1 2018, 10:54 PM

Game, anime and headphones ❤️
******
Senior Member
1,669 posts

Joined: Apr 2011



QUOTE(Jigoku @ Dec 1 2018, 10:49 PM)
i try whole day today to reroll game dont like me.

no 5* at all lol 4 client reroll to 1-4 dont have reset client replay but nothing
*
I only got one spare if you want after selective.. Not as good la, but I thought if I was lazy rerolling I'd just use it.. Tywin and Vildred.
sexualpower
post Dec 1 2018, 11:28 PM

Regular
******
Senior Member
1,964 posts

Joined: Jan 2003
From: KL


QUOTE(Rei7 @ Dec 1 2018, 10:12 PM)
Yeah playing both on ldplayer on pc lol. Open both, put on auto battle. laugh.gif
Alt is rank 20 already.
*
[offtopic] i am lagging badly on old laptop but plan to buy a desktop that can play smoothly

can recommend your rig specs to me? what spec is important for Emulator?
sexualpower
post Dec 1 2018, 11:28 PM

Regular
******
Senior Member
1,964 posts

Joined: Jan 2003
From: KL


QUOTE(Jigoku @ Dec 1 2018, 10:49 PM)
i try whole day today to reroll game dont like me.

no 5* at all lol 4 client reroll to 1-4 dont have reset client replay but nothing
*
join LYN guild, LYN unite!
Rei7
post Dec 1 2018, 11:37 PM

Game, anime and headphones ❤️
******
Senior Member
1,669 posts

Joined: Apr 2011



QUOTE(sexualpower @ Dec 1 2018, 11:28 PM)
[offtopic] i am lagging badly on old laptop but plan to buy a desktop that can play smoothly

can recommend your rig specs to me? what spec is important for Emulator?
*
Ayo mine is very high end, can check my sig, got info.
I think mid range is quite ok. How many ram, what gpu, and cpu do you have.

I think 8gb ram, and i5 cpu, and a gtx 1050 would be good enough, recommend spec.

This post has been edited by Rei7: Dec 1 2018, 11:38 PM
Jigoku
post Dec 1 2018, 11:39 PM

Getting Started
**
Junior Member
288 posts

Joined: Jan 2010

QUOTE(Rei7 @ Dec 1 2018, 10:54 PM)
I only got one spare if you want after selective.. Not as good la, but I thought if I was lazy rerolling I'd just use it.. Tywin and Vildred.
*
QUOTE(sexualpower @ Dec 1 2018, 11:28 PM)
[offtopic] i am lagging badly on old laptop but plan to buy a desktop that can play smoothly

can recommend your rig specs to me? what spec is important for Emulator?
*
Usually emulator guna CPU virtualization INTEL one

or some guna opengl i think gpu.

so good ram good cpu should be ok d kut i not sure need wait sifu to answer.

wait tmr got one more day i reroll see if i can get haste/sigret or ravi really wanted one of this character to play sad.gif

aint a fan of sausage whistling.gif

This post has been edited by Jigoku: Dec 1 2018, 11:39 PM
Rei7
post Dec 1 2018, 11:41 PM

Game, anime and headphones ❤️
******
Senior Member
1,669 posts

Joined: Apr 2011



QUOTE(Jigoku @ Dec 1 2018, 11:39 PM)
wait tmr got one more day i reroll see if i can get haste/sigret or ravi really wanted one of this character to play sad.gif

aint a fan of sausage  whistling.gif
*
Yala husbando is meh... I'm using Baal for now, but at some point will definitely replace him lol

Since Kise and Sigret somewhat same character in a way, fail safe to not be disappointed if I never get Kise laugh.gif
Rei7
post Dec 2 2018, 12:52 PM

Game, anime and headphones ❤️
******
Senior Member
1,669 posts

Joined: Apr 2011



Have another account,Krau and Sez this time laugh.gif
In case I ever need more alts due to frustration of summoning lol.

Next time can't reroll anymore less than a week left.
Jigoku
post Dec 2 2018, 04:19 PM

Getting Started
**
Junior Member
288 posts

Joined: Jan 2010

QUOTE(Rei7 @ Dec 2 2018, 12:52 PM)
Have another account,Krau and Sez this time laugh.gif
In case I ever need more alts due to frustration of summoning lol.

Next time can't reroll anymore less than a week left.
*
bangwall.gif

berapa kali u reroll ni my number sudah 70 and i saw one 5* which is bodoh basar
Rei7
post Dec 2 2018, 04:32 PM

Game, anime and headphones ❤️
******
Senior Member
1,669 posts

Joined: Apr 2011



QUOTE(Jigoku @ Dec 2 2018, 04:19 PM)
bangwall.gif

berapa kali u reroll ni my number sudah 70 and i saw one 5* which is bodoh basar
*
How many do you summon in each reroll?
Jigoku
post Dec 2 2018, 04:54 PM

Getting Started
**
Junior Member
288 posts

Joined: Jan 2010

QUOTE(Rei7 @ Dec 2 2018, 04:32 PM)
How many do you summon in each reroll?
*
1-4 4 client running use the 4 free summon +3 summon from using skystone.

Usually nothing great i wont bother for another extra 1 summon doing 1-5

total 7-8 summon in 1-4


Edit
game trolling me now 3 5* artifact rod of something,durandal and holy sacrifice

This post has been edited by Jigoku: Dec 2 2018, 05:31 PM
lawliet88
post Dec 2 2018, 05:37 PM

Enthusiast
*****
Junior Member
991 posts

Joined: May 2010
From: Cheras For PPL to Live 1


if u still rerolling now, just go for Angelica / Achates for 1-4 , best healer or even better than destina.

then roll any decent dps at 1-10 (sez, ravi, aramintha, signet) rest of the 5* in the pool is kinda trash

if u wan destina from 1-10, roll 1-4 with decent 4* dps - karina/silk/cidd/clarissa/or even kiris

this game is more on daily progress , and the real roll begin at 10-10


*I got 2 account, my acc with triple 5* actually not that good compare to my acc with 1x 5* , having the good 3*/4* really make a lot diff

This post has been edited by lawliet88: Dec 2 2018, 05:38 PM
Rei7
post Dec 2 2018, 06:58 PM

Game, anime and headphones ❤️
******
Senior Member
1,669 posts

Joined: Apr 2011



QUOTE(Jigoku @ Dec 2 2018, 04:54 PM)
1-4 4 client running use the 4 free summon +3 summon from using skystone.

Usually nothing great i wont bother for another extra 1 summon doing 1-5

total 7-8 summon in 1-4
Edit
game trolling me now 3 5* artifact rod of something,durandal and holy sacrifice
*
Just a bit more bro, later get Haste laugh.gif
Edward_Ng
post Dec 2 2018, 07:09 PM

Getting Started
**
Junior Member
105 posts

Joined: Nov 2016
i just got Elson from ML summon. fuck me and fuck the game lol.

This post has been edited by Edward_Ng: Dec 2 2018, 07:11 PM
Rei7
post Dec 2 2018, 07:21 PM

Game, anime and headphones ❤️
******
Senior Member
1,669 posts

Joined: Apr 2011



QUOTE(Edward_Ng @ Dec 2 2018, 07:09 PM)
i just got Elson from ML summon. fuck me and fuck the game lol.
*
That and Lorina.. omg...adolescence sad.gif
Rei7
post Dec 2 2018, 07:27 PM

Game, anime and headphones ❤️
******
Senior Member
1,669 posts

Joined: Apr 2011



user posted image

Hahahaha. Daily pull from my sausage alt.. got sigret just now
Jigoku
post Dec 2 2018, 08:00 PM

Getting Started
**
Junior Member
288 posts

Joined: Jan 2010

QUOTE(Rei7 @ Dec 2 2018, 07:27 PM)
user posted image

Hahahaha. Daily pull from my sausage alt.. got sigret just now
*
Must be you sucking all the luck away from my reroll mega_shok.gif
Rei7
post Dec 2 2018, 08:40 PM

Game, anime and headphones ❤️
******
Senior Member
1,669 posts

Joined: Apr 2011



QUOTE(Jigoku @ Dec 2 2018, 08:00 PM)
Must be you sucking all the luck away from my reroll  mega_shok.gif
*
Tomorrow i reroll a bit, if got a few I give you laugh.gif
Tell me what you want, i'll try for you.

Gonna open 10 instance tomorrow

This post has been edited by Rei7: Dec 2 2018, 08:47 PM
sexualpower
post Dec 2 2018, 09:29 PM

Regular
******
Senior Member
1,964 posts

Joined: Jan 2003
From: KL


r u guys re-rolling in Global? lai join "LYN" guild
dragontongue88
post Dec 2 2018, 10:04 PM

Casual
***
Junior Member
360 posts

Joined: May 2012


QUOTE(Edward_Ng @ Dec 2 2018, 07:09 PM)
i just got Elson from ML summon. fuck me and fuck the game lol.
*
I feel you bro. I did 3 ML summon, Lorina, Celeste and Arowell. Meanwhile a few others I know getting 4 stars ML. Makes me sad man.

QUOTE(Rei7 @ Dec 2 2018, 08:40 PM)
Tomorrow i reroll a bit, if got a few I give you  laugh.gif
Tell me what you want, i'll try for you.

Gonna open 10 instance tomorrow
*
10 instance sweat.gif Your PC so OP. I ran 3 instance on my laptop sounds like jet engine already. sweat.gif

I follow you guys reroll for alt account. Who knows alt account may have better luck with ML. tongue.gif
Rei7
post Dec 2 2018, 10:05 PM

Game, anime and headphones ❤️
******
Senior Member
1,669 posts

Joined: Apr 2011



QUOTE(dragontongue88 @ Dec 2 2018, 10:04 PM)
I feel you bro. I did 3 ML summon, Lorina, Celeste and Arowell. Meanwhile a few others I know getting 4 stars ML. Makes me sad man.
10 instance sweat.gif Your PC so OP. I ran 3 instance on my laptop sounds like jet engine already.  sweat.gif

I follow you guys reroll for alt account. Who knows alt account may have better luck with ML.  tongue.gif
*
Can more instance but don't wanna push it la. I think 15 also can haha. Just rerolling for fun, won't be long till it's a pain to reroll haha
Jigoku
post Dec 3 2018, 01:35 AM

Getting Started
**
Junior Member
288 posts

Joined: Jan 2010

QUOTE(Rei7 @ Dec 2 2018, 08:40 PM)
Tomorrow i reroll a bit, if got a few I give you  laugh.gif
Tell me what you want, i'll try for you.

Gonna open 10 instance tomorrow
*
You sure ur cpu weak? 10 instance?

Using LDplayer right? I use 1gb ram quite small screen and low dpi also buka 4 already almost 100% cpu usage want panas d sweat.gif
Deckard Cain
post Dec 3 2018, 02:20 AM

Getting Started
**
Junior Member
66 posts

Joined: Jun 2011


Just did ML summons and got 4* General Purgis. Is he any good ah? Any recommended build?
Jigoku
post Dec 3 2018, 02:49 AM

Getting Started
**
Junior Member
288 posts

Joined: Jan 2010

QUOTE(Deckard Cain @ Dec 3 2018, 02:20 AM)
Just did ML summons and got 4* General Purgis. Is he any good ah? Any recommended build?
*
He is good everytime kena hit whole team get combat effectiveness and also can stun pretty good in PVP not bad in PVE as well

too much reroll kept on get sausage fuck this bangwall.gif

This post has been edited by Jigoku: Dec 3 2018, 02:50 AM
Rei7
post Dec 3 2018, 02:59 AM

Game, anime and headphones ❤️
******
Senior Member
1,669 posts

Joined: Apr 2011



QUOTE(Jigoku @ Dec 3 2018, 01:35 AM)
You sure ur cpu weak? 10 instance?

Using LDplayer right? I use 1gb ram quite small screen and low dpi also buka 4 already almost 100% cpu usage want panas d  sweat.gif
*
Never said mine was weak. Tomorrow i'll try and see how many instance I can run. 80% cpu usage i'll stop lol

Last time I reroll other gatcha went overboard, and my cpu 100c.. had to replace thernal paste lol
Deckard Cain
post Dec 3 2018, 04:21 AM

Getting Started
**
Junior Member
66 posts

Joined: Jun 2011


Wah you all damn hardcore... still rerolling ah. I too deep into the game and cannot re roll di. Haha
kitzai
post Dec 3 2018, 06:56 AM

Getting Started
**
Junior Member
172 posts

Joined: Oct 2007
QUOTE(lawliet88 @ Dec 2 2018, 05:37 PM)
if u still rerolling now, just go for Angelica / Achates for 1-4 , best healer or even better than destina.

then roll any decent dps at 1-10 (sez, ravi, aramintha, signet) rest of the 5* in the pool is kinda trash

if u wan destina from 1-10, roll 1-4 with decent 4* dps - karina/silk/cidd/clarissa/or even kiris

this game is more on daily progress , and the real roll begin at 10-10
*I got 2 account, my acc with triple 5* actually not that good compare to my acc with 1x 5* , having the good 3*/4* really make a lot diff
*
Clasriisa as dps good ??
El-LoboSolitario
post Dec 3 2018, 08:46 AM

Getting Started
**
Junior Member
90 posts

Joined: Aug 2012


QUOTE(Edward_Ng @ Nov 30 2018, 01:06 PM)
i only want God Axe 3 star from moonlight. i am a humble man

no one interested with Diene by the way. she so uninteresting to you guys? no one reroll for her??
*
How good is that axegod?

I rolled ML summon twice, all 3* and he's my 1st pull of ML... then one of de ML banshee sister...

First look at his skills kinda tell me this is one guy who delivers coup de grace...

on the other hand, my luck with gacha went awry ever since i started putting some cash, 100 pulls no diene yet puke.gif, probably gonna get it from that pity if I continue, talk about only one 5* with 1% rate in that banner pool, 120 pulls for guarantee is such joke blush.gif ...
but then I was dumb, why would I want a soul weaver that can't heal (contradicting to when she was running around healing de injured in the side story confused.gif )

This post has been edited by El-LoboSolitario: Dec 3 2018, 08:47 AM
Jigoku
post Dec 3 2018, 10:59 AM

Getting Started
**
Junior Member
288 posts

Joined: Jan 2010

QUOTE(El-LoboSolitario @ Dec 3 2018, 08:46 AM)
How good is that axegod?

I rolled ML summon twice, all 3* and he's my 1st pull of ML... then one of de ML banshee sister... 

First look at his skills kinda tell me this is one guy who delivers coup de grace...

on the other hand, my luck with gacha went awry ever since i started putting some cash, 100 pulls no diene yet puke.gif, probably gonna get it from that pity if I continue, talk about only one 5* with 1% rate in that banner pool, 120 pulls for guarantee is such joke blush.gif ...
but then I was dumb, why would I want a soul weaver that can't heal (contradicting to when she was running around healing de injured in the side story confused.gif )
*
They call him the Axe god because of his s2 and s3

S3 can do -defense and hit like a truck,S2 is even better AOE+if you kill a target which you usually do because you hit like a truck you will get another turn.

Diene can heal but you need the 5* artifiact to compliment her otherwise she is just support

QUOTE(Deckard Cain @ Dec 3 2018, 04:21 AM)
Wah you all damn hardcore... still rerolling ah. I too deep into the game and cannot re roll di. Haha
*
No the character i want no matter what progress i go through i wont be happy


QUOTE(kitzai @ Dec 3 2018, 06:56 AM)
Clasriisa as dps good ??
*
She is okay in Hunt Dragon, story as well not very good but okay enough.
Abyss is meh and Arena (depend on how you build her)

This post has been edited by Jigoku: Dec 3 2018, 11:15 AM
El-LoboSolitario
post Dec 3 2018, 12:09 PM

Getting Started
**
Junior Member
90 posts

Joined: Aug 2012


QUOTE(Jigoku @ Dec 3 2018, 10:59 AM)
Diene can heal but you need the 5* artifiact to compliment her otherwise she is just support

*
hmm.gif
O well, I had awful poo luck in her banner after 100 draws... screw it... instead I got the new 5* warrior ART twice though, but then which 5* arti you talking about that does her some favor confused.gif

This post has been edited by El-LoboSolitario: Dec 3 2018, 12:10 PM
Jigoku
post Dec 3 2018, 12:43 PM

Getting Started
**
Junior Member
288 posts

Joined: Jan 2010

QUOTE(El-LoboSolitario @ Dec 3 2018, 12:09 PM)
hmm.gif
O well, I had awful poo luck in her banner after 100 draws... screw it...  instead I got the new 5* warrior ART twice though, but then which 5* arti you talking about that does her some favor  confused.gif
*
Rod of Amarayliss

Max lvl ally with lowest hp will be healed 24%

Diene S2,S3 is not an attack skills right so pair with that artifact both her S2,S3 will heal anyone with the lowest hp.


Edward_Ng
post Dec 3 2018, 01:04 PM

Getting Started
**
Junior Member
105 posts

Joined: Nov 2016
QUOTE(El-LoboSolitario @ Dec 3 2018, 08:46 AM)
How good is that axegod?

I rolled ML summon twice, all 3* and he's my 1st pull of ML... then one of de ML banshee sister... 

First look at his skills kinda tell me this is one guy who delivers coup de grace...

on the other hand, my luck with gacha went awry ever since i started putting some cash, 100 pulls no diene yet puke.gif, probably gonna get it from that pity if I continue, talk about only one 5* with 1% rate in that banner pool, 120 pulls for guarantee is such joke blush.gif ...
but then I was dumb, why would I want a soul weaver that can't heal (contradicting to when she was running around healing de injured in the side story confused.gif )
*
Congratulation on God Axe roll. u wont regret getting him. i see him one shot ML Ken in Arena many many times.


QUOTE(Jigoku @ Dec 3 2018, 10:59 AM)
They call him the Axe god because of his s2 and s3

S3 can do -defense and hit like a truck,S2 is even better AOE+if you kill a target which you usually do because you hit like a truck you will get another turn.

Diene can heal but you need the 5* artifiact to compliment her otherwise she is just support
No the character i want no matter what progress i go through i wont be happy
She is okay in Hunt Dragon, story as well not very good but okay enough.
Abyss is meh and Arena (depend on how you build her)
*
what character you want already arr?? rclxub.gif rclxub.gif sweat.gif

This post has been edited by Edward_Ng: Dec 3 2018, 01:05 PM
Jigoku
post Dec 3 2018, 01:26 PM

Getting Started
**
Junior Member
288 posts

Joined: Jan 2010

QUOTE(Edward_Ng @ Dec 3 2018, 01:04 PM)
Congratulation on God Axe roll. u wont regret getting him. i see him one shot ML Ken in Arena many many times.
what character you want already arr?? rclxub.gif  rclxub.gif  sweat.gif
*
Me want Luna but she no yet in global bangwall.gif

I can settle down with Mommy Sigret,Yufine,Rose all the waifu whistling.gif

My previous account full husband or mage puke.gif

Basar,3 fucking tenebria,ludwig i think i got all 4* 5* mage not a single warrior/thief 4* 5*

This post has been edited by Jigoku: Dec 3 2018, 01:27 PM
Rei7
post Dec 3 2018, 01:37 PM

Game, anime and headphones ❤️
******
Senior Member
1,669 posts

Joined: Apr 2011



Reroll time laugh.gif
El-LoboSolitario
post Dec 3 2018, 01:54 PM

Getting Started
**
Junior Member
90 posts

Joined: Aug 2012


QUOTE(Jigoku @ Dec 3 2018, 12:43 PM)
Rod of Amarayliss

Max lvl ally with lowest hp will be healed 24%

Diene S2,S3 is not an attack skills right so pair with that artifact both her S2,S3 will heal anyone with the lowest hp.
*
I see, thanks for the info nod.gif ... dead certain now I am not gonna waste time on her tongue.gif

QUOTE(Edward_Ng @ Dec 3 2018, 01:04 PM)
Congratulation on God Axe roll. u wont regret getting him. i see him one shot ML Ken in Arena many many times.

*
O'my... but way out of gold, & resources sweat.gif blush.gif
all his offensive skills does more dmg the lower the hp of the target...
plus, seems like he s gonna get his SC soon?
Btw, are asia & global in the same progress content wise?

This post has been edited by El-LoboSolitario: Dec 3 2018, 01:57 PM
antt00
post Dec 3 2018, 02:33 PM

RescuE
********
All Stars
10,873 posts

Joined: Apr 2009
Walao. U all still rerolling. Start playing with your luckiest account already lar. That being said I got no more 5* after the 1-10 30 pull. sad.gif
lawliet88
post Dec 3 2018, 02:36 PM

Enthusiast
*****
Junior Member
991 posts

Joined: May 2010
From: Cheras For PPL to Live 1


QUOTE(kitzai @ Dec 3 2018, 06:56 AM)
Clasriisa as dps good ??
*
she is one of the best char for lvling ur trash unit (fodder units to let ur other unit eat and rank up)
somewhat similar to sze

her role is mainly make ur fodder lvling/event farming life easier
lawliet88
post Dec 3 2018, 02:39 PM

Enthusiast
*****
Junior Member
991 posts

Joined: May 2010
From: Cheras For PPL to Live 1


QUOTE(El-LoboSolitario @ Dec 3 2018, 08:46 AM)
How good is that axegod?

I rolled ML summon twice, all 3* and he's my 1st pull of ML... then one of de ML banshee sister... 

First look at his skills kinda tell me this is one guy who delivers coup de grace...

on the other hand, my luck with gacha went awry ever since i started putting some cash, 100 pulls no diene yet puke.gif, probably gonna get it from that pity if I continue, talk about only one 5* with 1% rate in that banner pool, 120 pulls for guarantee is such joke blush.gif ...
but then I was dumb, why would I want a soul weaver that can't heal (contradicting to when she was running around healing de injured in the side story confused.gif )
*
that's how pity rate work in gacha theses day , it somehow consider generous already if u breakdown the pull ( 12x 10pulls) compare to some games and its a trap design for whales rolleyes.gif
this game don't need to spend at all unless u diehard wan to compete in the pvp rank
Rei7
post Dec 3 2018, 02:41 PM

Game, anime and headphones ❤️
******
Senior Member
1,669 posts

Joined: Apr 2011



QUOTE(antt00 @ Dec 3 2018, 02:33 PM)
Walao. U all still rerolling. Start playing with your luckiest account already lar. That being said I got no more 5* after the 1-10 30 pull. sad.gif
*
One more alt account then i'll stop cool2.gif
5 in total for alt account, just for ML rolls.. at least can get 5 ML roll chance every month rclxm9.gif
El-LoboSolitario
post Dec 3 2018, 03:04 PM

Getting Started
**
Junior Member
90 posts

Joined: Aug 2012


QUOTE(lawliet88 @ Dec 3 2018, 02:39 PM)
that's how pity rate work in gacha theses day , it somehow consider generous already if u breakdown the pull ( 12x 10pulls) compare to some games and its a trap design for whales  rolleyes.gif
this game don't need to spend at all unless u diehard wan to compete in the pvp rank
*
Well ya, learned it the hardway for this one, after all this was my 2nd gacha games I spent abit... but should've found out from the statistics after few hundreds pull... i doubt even with 1k sample size, the rate still won't get any close to their claim, much like 20% off their stated rate as you counted till your last draw (look at how they guarantee only at 120 instead of 100 which made it 1% exactly)... it became even clearer as soon as I got more crystals and drew more... o'well, just appreciated them by supporting them for bringing a nicer game in a long time but that would be the last for me too, i could spend on console games instead blush.gif ...

This post has been edited by El-LoboSolitario: Dec 3 2018, 03:06 PM
Edward_Ng
post Dec 3 2018, 03:39 PM

Getting Started
**
Junior Member
105 posts

Joined: Nov 2016
QUOTE(El-LoboSolitario @ Dec 3 2018, 03:04 PM)
Well ya, learned it the hardway for this one, after all this was my 2nd gacha games I spent abit... but should've found out from the statistics after few hundreds pull... i doubt even with 1k sample size, the rate still won't get any close to their claim, much like 20% off their stated rate as you counted till your last draw (look at how they guarantee only at 120 instead of 100 which made it 1% exactly)... it became even clearer as soon as I got more crystals and drew more... o'well, just appreciated them by supporting them for bringing a nicer game in a long time but that would be the last for me too, i could spend on console games instead blush.gif ...
*
For me i just buy the monthly pack which cost me Rm16-RM19 per month. treat it as support and and subscription fee.
El-LoboSolitario
post Dec 3 2018, 03:48 PM

Getting Started
**
Junior Member
90 posts

Joined: Aug 2012


QUOTE(Edward_Ng @ Dec 3 2018, 03:39 PM)
For me i just buy the monthly pack which cost me Rm16-RM19 per month. treat it as support and and subscription fee.
*
Haha, i did that first, then rank up... then flipped them middle finger and that's it... continue as F2P from now on blush.gif
Deckard Cain
post Dec 3 2018, 09:11 PM

Getting Started
**
Junior Member
66 posts

Joined: Jun 2011


QUOTE(El-LoboSolitario @ Dec 3 2018, 03:48 PM)
Haha, i did that first, then rank up... then flipped them middle finger and that's it... continue as F2P from now on blush.gif
*
How much did you spend already? I spend on other games but their rates better. I havent spend on this yet. Just save and summon so far and see how it goes
El-LoboSolitario
post Dec 4 2018, 10:57 AM

Getting Started
**
Junior Member
90 posts

Joined: Aug 2012


QUOTE(Deckard Cain @ Dec 3 2018, 09:11 PM)
How much did you spend already? I spend on other games but their rates better. I havent spend on this yet. Just save and summon so far and see how it goes
*
just one monthly pack & rank up 1-40... which was about 150?
but this was as much I would spend though since any more I might as well invest in freakin' full retail AAA titles or perhaps newer gen consoles, at least I get something for certain unlike gacha

And for E7 at current rate, my take is not wise to spend for gacha except buyin' resources as F2P and P2P are essentially the same in the RNG department for gacha... that pity system is an insult to anyone who spent but with horrible luck when quite a number of F2P don't even need pity to get the banner unit... at least wait till there is advantage in spending over F2P such like those JP gacha system implemented premium banner & normal one for F2Ps... just my two cent, since I tried 101 pull & still not getting Diene then, it was so salty when I saw lots of F2P gettin her in way less tries blush.gif

This post has been edited by El-LoboSolitario: Dec 4 2018, 10:59 AM
Deckard Cain
post Dec 4 2018, 04:09 PM

Getting Started
**
Junior Member
66 posts

Joined: Jun 2011


QUOTE(El-LoboSolitario @ Dec 4 2018, 10:57 AM)
just one monthly pack & rank up 1-40... which was about 150?
but this was as much I would spend though since any more I might as well invest in freakin' full retail AAA titles or perhaps newer gen consoles, at least I get something for certain unlike gacha

And for E7 at current rate, my take is not wise to spend for gacha except buyin' resources as F2P and P2P are essentially the same in the RNG department for gacha... that pity system is an insult to anyone who spent but with horrible luck when quite a number of F2P don't even need pity to get the banner unit... at least wait till there is advantage in spending over F2P such like those JP gacha system implemented premium banner & normal one for  F2Ps... just my two cent, since I tried 101 pull & still not getting Diene then, it was so salty when I saw lots of F2P gettin her in way less tries  blush.gif
*
Yeah I play more to JP gacha like FFBE which have better deals on in banner with sure to get units. Actually f2p can really go far depending on how dedicated a person is lol. I played Summoners war as f2p for 4 years and at end game with high rank. Anyway, this game is going in a good direction. Theres constant buffs nerfs changes... Summoners war only 3.months 1 time lol..

I just pulled Tenebria. Whooopp
Rei7
post Dec 5 2018, 05:33 AM

Game, anime and headphones ❤️
******
Senior Member
1,669 posts

Joined: Apr 2011



Rofl my main finally got a 2nd 5 star..
I was summoning a lot on Cecilia banner and never got her but finally she appeared on covenant.

Thought i'll never see any 5 star ever on my main laugh.gif
El-LoboSolitario
post Dec 5 2018, 02:34 PM

Getting Started
**
Junior Member
90 posts

Joined: Aug 2012


QUOTE(Deckard Cain @ Dec 4 2018, 04:09 PM)
Yeah I play more to JP gacha like FFBE which have better deals on in banner with sure to get units. Actually f2p can really go far depending on how dedicated a person is lol. I played Summoners war as f2p for 4 years and at end game with high rank. Anyway, this game is going in a good direction. Theres constant buffs nerfs changes... Summoners war only 3.months 1 time lol..

I just pulled Tenebria. Whooopp
*
well, if i like a gacha game, I only wish to collect all the heroes, never into pvp content, but then all gacha games so far are just going too far including this, I doubt it is even doable before de server shut down if not whaling! Sure it may change after some time just like many gacha game would, but I will just play as F2P now...

Sigh, I have only 14 pulls left to guarantee Diene in her banner, and got an hunch I will only get her through PITY system... ranting.gif
Rei7
post Dec 5 2018, 03:38 PM

Game, anime and headphones ❤️
******
Senior Member
1,669 posts

Joined: Apr 2011



user posted image

Still no haste and yuffine, but got Tanabae laugh.gif
Gonna keep rerolling till I get Haste or Yuffine. mega_shok.gif
Deckard Cain
post Dec 5 2018, 05:30 PM

Getting Started
**
Junior Member
66 posts

Joined: Jun 2011


Rip my Global account ML summon. Get useless 4* and 3*.... But easier to clear compared to my 1st clear in Asia. Sticking to playing and collecting resources to buy summon.

Haste and Tenebria cannot get from selective summon... from covenant.. haha

This post has been edited by Deckard Cain: Dec 5 2018, 05:31 PM
Rei7
post Dec 6 2018, 03:36 AM

Game, anime and headphones ❤️
******
Senior Member
1,669 posts

Joined: Apr 2011



user posted image

Finally she came home rclxm9.gif wub.gif
Deckard Cain
post Dec 6 2018, 03:37 AM

Getting Started
**
Junior Member
66 posts

Joined: Jun 2011


QUOTE(Rei7 @ Dec 6 2018, 03:36 AM)
user posted image

Finally she came home  rclxm9.gif  wub.gif
*
CongratZzz!!!
El-LoboSolitario
post Dec 6 2018, 07:41 AM

Getting Started
**
Junior Member
90 posts

Joined: Aug 2012


QUOTE(Deckard Cain @ Dec 5 2018, 05:30 PM)
Haste and Tenebria cannot get from selective summon... from covenant.. haha
*
IIRC saw on reddit, krau is not in the roster as well, and a few more other than aforementioned ...
solaris22
post Dec 6 2018, 11:12 AM

Getting Started
**
Junior Member
65 posts

Joined: Apr 2009
QUOTE(Rei7 @ Dec 6 2018, 03:36 AM)
user posted image

Finally she came home  rclxm9.gif  wub.gif
*
Congrats, is it u got her from ur main acc? I never get anything nice from daily free summon, not even 4* sigh
Rei7
post Dec 6 2018, 03:10 PM

Game, anime and headphones ❤️
******
Senior Member
1,669 posts

Joined: Apr 2011



QUOTE(solaris22 @ Dec 6 2018, 11:12 AM)
Congrats, is it u got her from ur main acc? I never get anything nice from daily free summon, not even 4* sigh
*
Nah this one is my last alt haha. 1-4 reroll. I just thought i'd make another one since pre reg is going away.

Now I have like 6 alt just to get ML summon once a month. Gonna clear all of it till 10-10 first. Since Kise is that hard to get, no choice, easier to get her this way. Can't be unlucky forever, at some point I might just get her at least.

I'm thinking of abandoning my main, but few days back I got Ceci on main. This is the first time I got a 5* outside of selective for my main. My main has the worse luck compared to all my alt, which has like 3 5* or more. Free summon I got some nice stuff but mostly just 4* or 5* artifact only.
Jigoku
post Dec 6 2018, 03:36 PM

Getting Started
**
Junior Member
288 posts

Joined: Jan 2010

QUOTE(Rei7 @ Dec 6 2018, 03:10 PM)
Nah this one is my last alt haha. 1-4 reroll. I just thought i'd make another one since pre reg is going away.

Now I have like 6 alt just to get ML summon once a month. Gonna clear all of it till 10-10 first. Since Kise is that hard to get, no choice, easier to get her this way. Can't be unlucky forever, at some point I might just get her at least.

I'm thinking of abandoning my main, but few days back I got Ceci on main. This is the first time I got a 5* outside of selective for my main. My main has the worse luck compared to all my alt, which has like 3 5* or more. Free summon I got some nice stuff but mostly just 4* or 5* artifact only.
*
My main can be say lucky but not because it kept on give me 5* mages and mostly males.

meanwhile for 5* artifact all is warrior/thief but no mage artifact card lol.

Got my Sigret Haste alt but this time macam terbalik no 4* warrior/thief arti but got banyak for mage sweat.gif
El-LoboSolitario
post Dec 6 2018, 04:17 PM

Getting Started
**
Junior Member
90 posts

Joined: Aug 2012


QUOTE(Rei7 @ Dec 6 2018, 03:10 PM)
Nah this one is my last alt haha. 1-4 reroll. I just thought i'd make another one since pre reg is going away.

Now I have like 6 alt just to get ML summon once a month. Gonna clear all of it till 10-10 first. Since Kise is that hard to get, no choice, easier to get her this way. Can't be unlucky forever, at some point I might just get her at least.

I'm thinking of abandoning my main, but few days back I got Ceci on main. This is the first time I got a 5* outside of selective for my main. My main has the worse luck compared to all my alt, which has like 3 5* or more. Free summon I got some nice stuff but mostly just 4* or 5* artifact only.
*
Better than mine, bro... my main is my only acc... just got my 4th 5* in Diene Banner... that was after 120th draws... bangwall.gif vmad.gif ranting.gif

Rei7
post Dec 6 2018, 04:48 PM

Game, anime and headphones ❤️
******
Senior Member
1,669 posts

Joined: Apr 2011



QUOTE(Jigoku @ Dec 6 2018, 03:36 PM)
My main can be say lucky but not because it kept on give me 5* mages and mostly males.

meanwhile for 5* artifact all is warrior/thief but no mage artifact card lol.

Got my Sigret Haste alt but this time macam terbalik no 4* warrior/thief arti but got banyak for mage  sweat.gif
*
You got Haste tho, that's like the only 5* I never got in my reroll

QUOTE(El-LoboSolitario @ Dec 6 2018, 04:17 PM)
Better than mine, bro... my main is my only acc... just got my 4th 5* in Diene Banner... that was after 120th draws...  bangwall.gif  vmad.gif  ranting.gif
*
It is not too late to reroll still laugh.gif
I thought the best way to get what I want is having a bunch of accounts lol. Because yeah shitty rates
El-LoboSolitario
post Dec 6 2018, 05:06 PM

Getting Started
**
Junior Member
90 posts

Joined: Aug 2012


QUOTE(Rei7 @ Dec 6 2018, 04:48 PM)
You got Haste tho, that's like the only 5* I never got in my reroll
It is not too late to reroll still laugh.gif
I thought the best way to get what I want is having a bunch of accounts lol. Because yeah shitty rates
*
Urgghh, it's actually too late sad.gif
already bought monthly & rank-up pack with this acc doh.gif
o'well, just take my time n hope for the best as it progress blush.gif
Rei7
post Dec 6 2018, 05:26 PM

Game, anime and headphones ❤️
******
Senior Member
1,669 posts

Joined: Apr 2011



QUOTE(El-LoboSolitario @ Dec 6 2018, 05:06 PM)
Urgghh, it's actually too late  sad.gif 
already bought monthly & rank-up pack with this acc  doh.gif
o'well, just take my time n hope for the best as it progress  blush.gif
*
This is why I never spend early in gacha games. Will usually spend when I got my waifu, or if there is a 5* selector banner. Monthly, rank up pack can wait, until I get Kise in one of my accounts laugh.gif
Jigoku
post Dec 6 2018, 05:50 PM

Getting Started
**
Junior Member
288 posts

Joined: Jan 2010

QUOTE(Rei7 @ Dec 6 2018, 04:48 PM)
You got Haste tho, that's like the only 5* I never got in my reroll
It is not too late to reroll still laugh.gif
I thought the best way to get what I want is having a bunch of accounts lol. Because yeah shitty rates
*
yes will play and see how i did 15 pull bookmark got nothing great as well.

i hope luck not all wasted to get Haste. bangwall.gif

I got another Alt very good pull but one problem all water type only

got Sez,tizwin,karin,clarissa,corin will kept on pull 1 hero everyday to see how this one fair.
Rei7
post Dec 6 2018, 06:15 PM

Game, anime and headphones ❤️
******
Senior Member
1,669 posts

Joined: Apr 2011



My 3rd ML pull, not Kise, but good enough

user posted image
Jigoku
post Dec 6 2018, 06:24 PM

Getting Started
**
Junior Member
288 posts

Joined: Jan 2010

QUOTE(Rei7 @ Dec 6 2018, 06:15 PM)
My 3rd ML pull, not Kise, but good enough

user posted image
*
Now all you need is Krau.

Ress Krau use one of his skills cant remember which one can 1 shot opponent on the other side.

gg got Phylis not bad can maybe try use her for defense team



This post has been edited by Jigoku: Dec 6 2018, 06:26 PM
Rei7
post Dec 6 2018, 06:51 PM

Game, anime and headphones ❤️
******
Senior Member
1,669 posts

Joined: Apr 2011



QUOTE(Jigoku @ Dec 6 2018, 06:24 PM)
Now all you need is Krau.

Ress Krau use one of his skills cant remember which one can 1 shot opponent on the other side.

gg got Phylis not bad can maybe try use her for defense team
*
Krau I got on a different account laugh.gif

Anyway glad you are back playing, don't be too salty bro, just enjoy the game laugh.gif
Jigoku
post Dec 6 2018, 07:01 PM

Getting Started
**
Junior Member
288 posts

Joined: Jan 2010

QUOTE(Rei7 @ Dec 6 2018, 06:51 PM)
Krau I got on a different account  laugh.gif

Anyway glad you are back playing, don't be too salty bro, just enjoy the game  laugh.gif
*
Gonna be like you if ml summon sark proceed to next account whistling.gif
Deckard Cain
post Dec 6 2018, 07:02 PM

Getting Started
**
Junior Member
66 posts

Joined: Jun 2011


I think got 2 or 3 5* and 1 or 2 ML 4* with good healer can go a long way already. If Of course Arena is different story but for farming mode just the few good mons can help progress. Right now I need a knight for stabil wyvern 7 in auto. Don't know the new Bartz good or not
Jigoku
post Dec 6 2018, 07:15 PM

Getting Started
**
Junior Member
288 posts

Joined: Jan 2010

QUOTE(Deckard Cain @ Dec 6 2018, 07:02 PM)
I think got 2 or 3 5* and 1 or 2 ML 4* with good healer can go a long way already. If Of course Arena is different story but for farming mode just the few good mons can help progress. Right now I need a knight for stabil wyvern 7 in auto. Don't know the new Bartz good or not
*
or you be like me on my previous acc befriend all the Sez/Ravi you see those lvl60+5+8

then you can use them to help u lvl fodder.

You can lvl then tell me dont have much resources to train so many up to 50.

From what i read he is a good in places with lots of debuff etc like certain abyss floor
Deckard Cain
post Dec 6 2018, 07:59 PM

Getting Started
**
Junior Member
66 posts

Joined: Jun 2011


QUOTE(Jigoku @ Dec 6 2018, 07:15 PM)
or you be like me on my previous acc befriend all the Sez/Ravi you see those lvl60+5+8

then you can use them to help u lvl fodder.

You can lvl then tell me dont have much resources to train so many up to 50.

From what i read he is a good in places with lots of debuff etc like certain abyss floor
*
Ya i have both sez and Ravi. Now I just solo farm on the new event world difficulty to level fodder. Planning to 6* lorina coz almost done with specialty change. I just focusing on levelling monster to help me speed up and go higher Hunt. Need lots of gear. Zzzzz.

I might try level the bartz and see. He seems good with immunity and ya for higher abyss.
Rei7
post Dec 6 2018, 08:38 PM

Game, anime and headphones ❤️
******
Senior Member
1,669 posts

Joined: Apr 2011



That feel when you get Yuffine with 5 bookmark, but you're playing your Yuffine account... nuuuuuuuuuuuuuuuuuuuuuuuuuuuuuuuuuuuuuu
solaris22
post Dec 6 2018, 09:19 PM

Getting Started
**
Junior Member
65 posts

Joined: Apr 2009
Omg, Ravi and the holy trinity gonna be nerf, kiris too. Korean just came out with next week major patch note.
Deckard Cain
post Dec 6 2018, 09:25 PM

Getting Started
**
Junior Member
66 posts

Joined: Jun 2011


QUOTE(solaris22 @ Dec 6 2018, 09:19 PM)
Omg, Ravi and the holy trinity gonna be nerf, kiris too. Korean just came out with next week major patch note.
*
The holy trinity means the tieria Elson and that ML 3* healer? It's broken and I think fair nerf. That combo can kill everything in the game lol.
Rei7
post Dec 6 2018, 09:25 PM

Game, anime and headphones ❤️
******
Senior Member
1,669 posts

Joined: Apr 2011



Ravi already got a nerf before... interesting..

Good thing I never use any of the mentioned nerf units. Feelsgoodman
solaris22
post Dec 6 2018, 09:29 PM

Getting Started
**
Junior Member
65 posts

Joined: Apr 2009
My apologies, Ravi and Kiris doesn't get nerf again, dev just include their name with the compensation program for those build kiris and Ravi before their nerf, sorry for the translation
solaris22
post Dec 6 2018, 09:31 PM

Getting Started
**
Junior Member
65 posts

Joined: Apr 2009
QUOTE(Deckard Cain @ Dec 6 2018, 09:25 PM)
The holy trinity means the tieria Elson and that ML 3* healer? It's broken and I think fair nerf. That combo can kill everything in the game lol.
*
Elson getting double nerf, first is the Def buff nerf and I think his s1 get nerf too, luckily I didn't 6* my Elson
Deckard Cain
post Dec 6 2018, 09:35 PM

Getting Started
**
Junior Member
66 posts

Joined: Jun 2011


QUOTE(solaris22 @ Dec 6 2018, 09:31 PM)
Elson getting double nerf, first is the Def buff nerf and I think his s1 get nerf too, luckily I didn't 6* my Elson
*
I almost 6* him.. luckily I read about him being nerfed. But that 3* combo is too broken. Can do giant wyvern abyss banshee 10. It's an undying combo haha. Immortal trinity. Ravi nerf no nerf also I hardly use.
Rei7
post Dec 6 2018, 09:38 PM

Game, anime and headphones ❤️
******
Senior Member
1,669 posts

Joined: Apr 2011



Tieria, Elson, Lycoris, ML Axe 3*, and Sashe Ithanes is getting the nerf.

Dingo, Coli, Yuffine and Baal getting the buff.
solaris22
post Dec 6 2018, 09:40 PM

Getting Started
**
Junior Member
65 posts

Joined: Apr 2009
Imo, Cidd should be nerf, he's too op at arena, his s3 is like Luna skill, doesn't care about element. I saw a video Cidd did 12k damage on a full buff Cecilia, talking about element weakness sigh
Rei7
post Dec 6 2018, 09:46 PM

Game, anime and headphones ❤️
******
Senior Member
1,669 posts

Joined: Apr 2011



QUOTE(solaris22 @ Dec 6 2018, 09:40 PM)
Imo, Cidd should be nerf, he's too op at arena, his s3 is like Luna skill, doesn't care about element. I saw a video Cidd did 12k damage on a full buff Cecilia, talking about element weakness sigh
*
Nah they won't nerf that much when it comes to 4* and above.
They just want to nerf 3* so that you will spend or play more to get the better units. You get the idea.
Jigoku
post Dec 6 2018, 11:27 PM

Getting Started
**
Junior Member
288 posts

Joined: Jan 2010

QUOTE(Deckard Cain @ Dec 6 2018, 09:35 PM)
I almost 6* him.. luckily I read about him being nerfed. But that 3* combo is too broken. Can do giant wyvern abyss banshee 10. It's an undying combo haha. Immortal trinity. Ravi nerf no nerf also I hardly use.
*
I think you havent seen 4* 5* that destroy 10 even faster that the holy trinity.

To use holy trinity for golem wyvern banshee 10, you need to have first 9k-10k hp, to tank them and high enough speed to constantly hit dont forget also max lvl artifact and +15 gear.

I am pretty sure if given any of the +15 gear and max lvl artifact on any 4* or 5* hero they can be as good as holy trinity.


QUOTE(solaris22 @ Dec 6 2018, 09:40 PM)
Imo, Cidd should be nerf, he's too op at arena, his s3 is like Luna skill, doesn't care about element. I saw a video Cidd did 12k damage on a full buff Cecilia, talking about element weakness sigh
*
Cidd are scary af but like Rei7 say they wont destroy their cash cow 4* or 5*.

The idea is if any 3* combo thats viable to clear content will be nerf so you will do more pull.


QUOTE(Rei7 @ Dec 6 2018, 09:46 PM)
Nah they won't nerf that much when it comes to 4* and above.
They just want to nerf 3* so that you will spend or play more to get the better units. You get the idea.
*
I am kinda happy that my main was ban and i got my money back

btw your yufine account gonna be syok d she gonna be at least top tier after the buff

since she is already pretty good

4* 5* raw stats buff what next lol whistling.gif

This post has been edited by Jigoku: Dec 6 2018, 11:56 PM
Rei7
post Dec 7 2018, 12:34 AM

Game, anime and headphones ❤️
******
Senior Member
1,669 posts

Joined: Apr 2011



Yeah pretty hype for Yufine buff, wish I didn't get another Yufine on the same account tho. But whatever haha.

Reroll life is pretty good, i'm now super satisfied with the game. Only getting Kise would make me overjoyed, the rest all good hahaha.
Jigoku
post Dec 7 2018, 12:51 AM

Getting Started
**
Junior Member
288 posts

Joined: Jan 2010

QUOTE(Rei7 @ Dec 7 2018, 12:34 AM)
Yeah pretty hype for Yufine buff, wish I didn't get another Yufine on the same account tho. But whatever haha.

Reroll life is pretty good, i'm now super satisfied with the game. Only getting Kise would make me overjoyed, the rest all good hahaha.
*
That account basically telling you to get it to lvl60 whistling.gif
El-LoboSolitario
post Dec 7 2018, 07:37 AM

Getting Started
**
Junior Member
90 posts

Joined: Aug 2012


QUOTE(Jigoku @ Dec 6 2018, 06:24 PM)
Now all you need is Krau.

Ress Krau use one of his skills cant remember which one can 1 shot opponent on the other side.

gg got Phylis not bad can maybe try use her for defense team
*
I believe you were talkin' about his S3 which he rode a horse n charge forwards... in the story chapter, use NPC krau when with full health, it deals 1k+, but when his HP was around 50~60% IIRC, that skill dealt 5k+ on the same boss shocking.gif , of cos the npc probably has max skill enhancement... his S2 is also scary sweat.gif ... although they have long CD ... wanted him so bad but seem like a unit only whales can handle, IMHO blush.gif ...

QUOTE(Deckard Cain @ Dec 6 2018, 07:02 PM)
I think got 2 or 3 5* and 1 or 2 ML 4* with good healer can go a long way already.
Plus, you need to gear up properly which is just as troublesome as gettin' de hero you wanted so bad blush.gif ...

This post has been edited by El-LoboSolitario: Dec 7 2018, 08:00 AM
kwwk87
post Dec 7 2018, 10:36 AM

Getting Started
**
Junior Member
245 posts

Joined: Sep 2010
From: /k/uala Lumpur
Not sure if playing "Epic 7" or "Rerolling Account: The Mobile Game"
Edward_Ng
post Dec 7 2018, 02:57 PM

Getting Started
**
Junior Member
105 posts

Joined: Nov 2016
i am in total bad luck since Diene banner start whereas my friend luck is very good since Diene banner. i got no 5 star heroes after spending more than 300 bookmarks. my friend who roll around 100-200 bookmark got Iseria Yuffie, Diene, Surine, 5 star artifact. this is really started to be very demotivating and now the nerf of mostly 3 star characters.

i guess this is what it is. LOL
Jigoku
post Dec 8 2018, 12:27 PM

Getting Started
**
Junior Member
288 posts

Joined: Jan 2010

QUOTE(Edward_Ng @ Dec 7 2018, 02:57 PM)
i am in total bad luck since Diene banner start whereas my friend luck is very good since Diene banner. i got no 5 star heroes after spending more than 300 bookmarks. my friend who roll around 100-200 bookmark got Iseria Yuffie, Diene, Surine, 5 star artifact. this is really started to be very demotivating and now the nerf of mostly 3 star characters.

i guess this is what it is. LOL
*
Your luck ran out liao.

Anyway the 20 free bookmark and 300 skystone already removed.

Those who want to reroll or planning to reroll good luck to you you can only get 1 5* from selective now
sexualpower
post Dec 9 2018, 12:30 AM

Regular
******
Senior Member
1,964 posts

Joined: Jan 2003
From: KL


anyone here wan to join us at "LYN guild" in Global?
El-LoboSolitario
post Dec 10 2018, 11:10 AM

Getting Started
**
Junior Member
90 posts

Joined: Aug 2012


QUOTE(Edward_Ng @ Dec 7 2018, 02:57 PM)
i am in total bad luck since Diene banner start whereas my friend luck is very good since Diene banner. i got no 5 star heroes after spending more than 300 bookmarks. my friend who roll around 100-200 bookmark got Iseria Yuffie, Diene, Surine, 5 star artifact. this is really started to be very demotivating and now the nerf of mostly 3 star characters.

i guess this is what it is. LOL
*
we were on the same boat, man... I got Diene in her banner at 121th roll... so that was like half of what you spent, and those 3* dupes? while there were many of them, i pretty much got heroes like Rima, Rima, Rima, mucacha, Rima ... mighty yaksha, mighty yaksha, sword of morning, mighty yaksha... what an odd of variances hmm.gif ...
Rei7
post Dec 10 2018, 11:13 AM

Game, anime and headphones ❤️
******
Senior Member
1,669 posts

Joined: Apr 2011



Might take a while till I get serious again on this game. Busy in Smash Bros Ultimate.

Hoping for that 5* free summon pull that I will never get. Lol
Edward_Ng
post Dec 10 2018, 11:58 AM

Getting Started
**
Junior Member
105 posts

Joined: Nov 2016
QUOTE(El-LoboSolitario @ Dec 10 2018, 11:10 AM)
we were on the same boat, man... I got Diene in her banner at 121th roll... so that was like half of what you spent, and those 3* dupes? while there were many of them, i pretty much got heroes like Rima, Rima, Rima, mucacha, Rima ... mighty yaksha, mighty yaksha, sword of morning, mighty yaksha... what an odd of variances hmm.gif ...
*
i am too tired with all these heroes collection aka Gacha titles. so little content while expect us to keep on summon for all these characters. Better spend money on real game with value.
El-LoboSolitario
post Dec 10 2018, 02:22 PM

Getting Started
**
Junior Member
90 posts

Joined: Aug 2012


QUOTE(Edward_Ng @ Dec 10 2018, 11:58 AM)
i am too tired with all these heroes collection aka Gacha titles. so little content while expect us to keep on summon for all these characters. Better spend money on real game with value.
*
Exactly, man...
disillusioned after realizing that amount to get only 10% of the heroes could buy me a freakin' AAA titles already blush.gif
If aim for 100%, might as well buy PS4 or perhaps save up to buy PS5 & still possibly have enough 2 get few games... n can also re-sell unsure.gif
just kill time now with it, n let RNG work its way for de gacha...
Edward_Ng
post Dec 10 2018, 02:48 PM

Getting Started
**
Junior Member
105 posts

Joined: Nov 2016
QUOTE(El-LoboSolitario @ Dec 10 2018, 02:22 PM)
Exactly, man...
disillusioned after realizing that amount to get only 10% of the heroes could buy me a freakin' AAA titles already blush.gif 
If aim for 100%, might as well buy PS4 or perhaps save up to buy PS5 & still possibly have enough 2 get few games... n can also re-sell  unsure.gif
just kill time now with it, n let RNG work its way for de gacha...
*
Hahaha if you know how to think this way you are safe. some people cannot think properly just rush out spent the money and regret later.
solaris22
post Dec 10 2018, 03:13 PM

Getting Started
**
Junior Member
65 posts

Joined: Apr 2009
I just play which ever hero the gacha give me, so far my 4 ml summon, lorina lorina otillie otillie. 😂
Jigoku
post Dec 10 2018, 03:14 PM

Getting Started
**
Junior Member
288 posts

Joined: Jan 2010

Waiting for my delusional ml Ken from monthly ml summon
pcwei
post Dec 10 2018, 04:14 PM

New Member
*
Junior Member
19 posts

Joined: Sep 2009
Hi all, my guild is doing recruitment for active player. Below are some of the information.

Region: Asia Server

Guild Name: Companion

Level: 11

We are casual guild with daily active scroll, daily donation aid, and helpful member in discord channel. Please add me in discord ( ForceMe#1955 ) if you are interesting to joining us.

We looking for player with rank 35 and above.

Thanks,
pcwei
post Dec 10 2018, 04:15 PM

New Member
*
Junior Member
19 posts

Joined: Sep 2009
Sorry for double post, as my browser lagged.

Thanks

This post has been edited by pcwei: Dec 10 2018, 04:16 PM
Rei7
post Dec 10 2018, 04:25 PM

Game, anime and headphones ❤️
******
Senior Member
1,669 posts

Joined: Apr 2011



If mobile game is the only game you play then, need to fix that somehow xD
Jigoku
post Dec 10 2018, 05:44 PM

Getting Started
**
Junior Member
288 posts

Joined: Jan 2010

QUOTE(Rei7 @ Dec 10 2018, 04:25 PM)
If mobile game is the only game you play then, need to fix that somehow xD
*
PC gaming now so sad all is about loot boxes or cash grab.

Hopefully next year will be better but I doubt
Rei7
post Dec 10 2018, 08:13 PM

Game, anime and headphones ❤️
******
Senior Member
1,669 posts

Joined: Apr 2011



QUOTE(Jigoku @ Dec 10 2018, 05:44 PM)
PC gaming now so sad all is about loot boxes or cash grab.

Hopefully next year will be better but I doubt
*
There is a lot of games out there that has non of those, check carefully xD

3 days without playing E7 because I was attending a LAN party opened my eye a bit. Thinking i'll be playing less of it for now. Plus my waifu Kise not gonna be as awesome as well soon. Developers destroying all the waifus I like in every stupid gacha game that isn't from Japan. Should just stick with JP gacha honestly lol.
Edward_Ng
post Dec 10 2018, 11:32 PM

Getting Started
**
Junior Member
105 posts

Joined: Nov 2016
just gotten Diene. lol
Jigoku
post Dec 10 2018, 11:43 PM

Getting Started
**
Junior Member
288 posts

Joined: Jan 2010

QUOTE(Rei7 @ Dec 10 2018, 08:13 PM)
There is a lot of games out there that has non of those, check carefully xD

3 days without playing E7 because I was attending a LAN party opened my eye a bit. Thinking i'll be playing less of it for now. Plus my waifu Kise not gonna be as awesome as well soon. Developers destroying all the waifus I like in every stupid gacha game that isn't from Japan. Should just stick with JP gacha honestly lol.
*
Indiegame best bet lu but not much of my interest now.

Want play RD2 but no PS4 waiting for ahem to come PC

Thank god today capcom mhw announcement not so sad got hope again.

Which one of your waifu they nerf again, i dont think i got read any also and your yufine getting buff no?
Rei7
post Dec 10 2018, 11:44 PM

Game, anime and headphones ❤️
******
Senior Member
1,669 posts

Joined: Apr 2011



QUOTE(Jigoku @ Dec 10 2018, 11:43 PM)
Indiegame best bet lu but not much of my interest now.

Want play RD2 but no PS4 waiting for ahem to come PC

Thank god today capcom mhw announcement not so sad got hope again.

Which one of your waifu they nerf again, i dont think i got read any also and your yufine getting buff no?
*
Yeah MHW expansion woot!

I heard Kise will be nerfed sad.gif
Jigoku
post Dec 10 2018, 11:48 PM

Getting Started
**
Junior Member
288 posts

Joined: Jan 2010

QUOTE(Rei7 @ Dec 10 2018, 11:44 PM)
Yeah MHW expansion woot!

I heard Kise will be nerfed sad.gif
*
MHW ICEWORLD BABE. but i died a little when they mention PC will get a bit late why cant we get same date release bangwall.gif


I will say first, from my days of playing BDO,AION,TERA, and watching my masochist friend who continue playing them.

I can honestly say KOREAN dev dont understand balance at all laugh.gif

Only balance is their bank account balance.

If Kise getting nerf, then all ML should just go into normal roll as well

This post has been edited by Jigoku: Dec 10 2018, 11:49 PM
Rei7
post Dec 10 2018, 11:52 PM

Game, anime and headphones ❤️
******
Senior Member
1,669 posts

Joined: Apr 2011



QUOTE(Jigoku @ Dec 10 2018, 11:48 PM)
MHW ICEWORLD BABE. but i died a little when they mention PC will get a bit late why cant we get same date release  bangwall.gif
I will say first, from my days of playing BDO,AION,TERA, and watching my masochist friend who continue playing them.

I can honestly say KOREAN dev dont understand balance at all  laugh.gif

Only balance is their bank account balance.

If Kise getting nerf, then all ML should just go into normal roll as well
*
With immunity set heard kise is rip
solaris22
post Dec 11 2018, 12:41 AM

Getting Started
**
Junior Member
65 posts

Joined: Apr 2009
QUOTE(Rei7 @ Dec 10 2018, 11:52 PM)
With immunity set heard kise is rip
*
Immunity set only for the first turn, and I assume it's not easy to get whole set with right sub Stat coz only raid drop it.

This post has been edited by solaris22: Dec 11 2018, 12:42 AM
Edward_Ng
post Dec 11 2018, 12:52 AM

Getting Started
**
Junior Member
105 posts

Joined: Nov 2016
QUOTE(pcwei @ Dec 10 2018, 04:14 PM)
Hi all, my guild is doing recruitment for active player. Below are some of the information.

Region: Asia Server

Guild Name: Companion

Level: 11

We are casual guild with daily active scroll, daily donation aid, and helpful member in discord channel. Please add me in discord ( ForceMe#1955 ) if you are interesting to joining us.

We looking for player with rank 35 and above.

Thanks,
*
will try to have a look on your guild if my current guild suck up. will bring few of my friends over if happened.
xiaopuyo
post Dec 11 2018, 08:14 AM

~UR Rarity~
******
Senior Member
1,928 posts

Joined: Aug 2009
From: Penang, Malaysia



lol , woke up , roll for free summon ,got yufine flex.gif

This post has been edited by xiaopuyo: Dec 11 2018, 08:15 AM
stevenryl86
post Dec 11 2018, 10:28 AM

Regular
******
Senior Member
1,766 posts

Joined: Feb 2008
QUOTE(Edward_Ng @ Dec 11 2018, 12:52 AM)
will try to have a look on your guild if my current guild suck up. will bring few of my friends over if happened.
*
Reroll and start at Global,

1. Less competitive in arena (not many big whale)
2. Active guild here with active group chat
3. Game reset at 6pm


pcwei
post Dec 11 2018, 11:07 AM

New Member
*
Junior Member
19 posts

Joined: Sep 2009
QUOTE(Edward_Ng @ Dec 11 2018, 12:52 AM)
will try to have a look on your guild if my current guild suck up. will bring few of my friends over if happened.
*
Sure, the door is always open. We still have few slot empty. Currently lv12 now.

Thanks,
Rei7
post Dec 11 2018, 11:15 AM

Game, anime and headphones ❤️
******
Senior Member
1,669 posts

Joined: Apr 2011



I should be playing more soon, side tracked playing other games. Still hoping for Kise at some point wub.gif
Jigoku
post Dec 11 2018, 12:24 PM

Getting Started
**
Junior Member
288 posts

Joined: Jan 2010

QUOTE(Rei7 @ Dec 11 2018, 11:15 AM)
I should be playing more soon, side tracked playing other games. Still hoping for Kise at some point  wub.gif
*
WUT?

What happen to super smash bro laugh.gif
Rei7
post Dec 11 2018, 12:47 PM

Game, anime and headphones ❤️
******
Senior Member
1,669 posts

Joined: Apr 2011



QUOTE(Jigoku @ Dec 11 2018, 12:24 PM)
WUT?

What happen to super smash bro laugh.gif
*
Still playing la cool2.gif

Just finally going to slack of from E7 and play a bit. Didn't even care to do any dailies, and just daily login je laugh.gif
El-LoboSolitario
post Dec 11 2018, 01:56 PM

Getting Started
**
Junior Member
90 posts

Joined: Aug 2012


The more I look at hero journal... the more I wishing those damn 3* Dark & Light heroes got de eff outta ML summon pool...
Why would these "NON-ML" heroes in the Moonlight Summon when Hero Journal shows otherwise, they are just normal heroes in the 7th world but with Dark & Light attribute unlike real Moonlight which are either Alter ego or dimensional beings blah blah blah, and look at that galaxy bookmark's description: used to summon unique heroes who might not normally be found in this world... blush.gif Frankly, either they did a poor translation or KR Developer being 'incoherent' n must be dropouts who fails at literacy or a little bit of both rolleyes.gif
sexualpower
post Dec 11 2018, 05:39 PM

Regular
******
Senior Member
1,964 posts

Joined: Jan 2003
From: KL


QUOTE(stevenryl86 @ Dec 11 2018, 10:28 AM)
Reroll and start at Global,

1. Less competitive in arena (not many big whale)
2. Active guild here with active group chat
3. Game reset at 6pm
*
come join "LYN" in global:
>> lv11 guild, members since day 1
>> inclues 6 of us LYN kaki
>> Challenger / Master
>> Veteran gacha gamers
>> we use LINE chat
sexualpower
post Dec 11 2018, 05:40 PM

Regular
******
Senior Member
1,964 posts

Joined: Jan 2003
From: KL


QUOTE(Edward_Ng @ Dec 11 2018, 12:52 AM)
will try to have a look on your guild if my current guild suck up. will bring few of my friends over if happened.
*
u r anytime welcomed to "LYN" too, bro
Jigoku
post Dec 11 2018, 08:19 PM

Getting Started
**
Junior Member
288 posts

Joined: Jan 2010

QUOTE(El-LoboSolitario @ Dec 11 2018, 01:56 PM)
The more I look at hero journal... the more I wishing those damn 3* Dark & Light heroes got de eff outta ML summon pool...
Why would these "NON-ML" heroes in the Moonlight Summon when Hero Journal shows otherwise, they are just normal heroes in the 7th world but with Dark & Light attribute unlike real Moonlight which are either Alter ego or dimensional beings blah blah blah, and look at that galaxy bookmark's description: used to summon unique heroes who might not normally be found in this world... blush.gif Frankly, either they did a poor translation or KR Developer being 'incoherent' n must be dropouts who fails at literacy or a little bit of both rolleyes.gif
*
I tell you if 3* removed from ML summon confirm everyone happy but this is KR dev we talking about.

They will force their shit down your throat not the other way around
sexualpower
post Dec 11 2018, 09:17 PM

Regular
******
Senior Member
1,964 posts

Joined: Jan 2003
From: KL


3star getting nerfed may be an issue tomorrow onwards
Rei7
post Dec 11 2018, 09:26 PM

Game, anime and headphones ❤️
******
Senior Member
1,669 posts

Joined: Apr 2011



I really don't mind as much about 3 stars getting nerfed, but there is a high chance that a specialty change will revert them back tooriginal which is fine. My problem would be if they nerf 4* and 5*, if they do it to a lot of characters, it just means I should avoid korean mobage, already avoiding chinese mobage, so all that is left is japanese mobage which still has little to no issues when it comes to balancing.. I forgot that korean developers are garbage when it comes to balancing, this can be said to a lot of their mmo games lol
Jigoku
post Dec 11 2018, 10:07 PM

Getting Started
**
Junior Member
288 posts

Joined: Jan 2010

QUOTE(sexualpower @ Dec 11 2018, 09:17 PM)
3star getting nerfed may be an issue tomorrow onwards
*
QUOTE(Rei7 @ Dec 11 2018, 09:26 PM)
I really don't mind as much about 3 stars getting nerfed, but there is a high chance that a specialty change will revert them back tooriginal which is fine. My problem would be if they nerf 4* and 5*, if they do it to a lot of characters, it just means I should avoid korean mobage, already avoiding chinese mobage, so all that is left is japanese mobage which still has little to no issues when it comes to balancing.. I forgot that korean developers are garbage when it comes to balancing, this can be said to a lot of their mmo games lol
*
Specialty change is a grind and not all are out yet.
If they want to nerf them please get the specialty change out as well dont nerf then tell me few months later keluar.
Since they dont record all those kill/quest etc and time gate you behind them.

At this rate of the game right they will be buffing/nerfing almost every month/weekly, forcing you to change gear set/skills etc.
IMO is not fun and frustrating, To those who enjoy it no comment other than good luck.

Current trend is basically telling you to pull 4* 5* hero cuz they are buffing them. Meanwhile 3* getting the shaft because they work better.

Rei7
post Dec 11 2018, 10:12 PM

Game, anime and headphones ❤️
******
Senior Member
1,669 posts

Joined: Apr 2011



QUOTE(Jigoku @ Dec 11 2018, 10:07 PM)
Specialty change is a grind and not all are out yet.
If they want to nerf them please get the specialty change out as well dont nerf then tell me few months later keluar.
Since they dont  record all those kill/quest etc and time gate you behind them.

At this rate of the game right they will be buffing/nerfing almost every month/weekly, forcing you to change gear set/skills etc.
IMO is not fun and frustrating, To those who enjoy it no comment other than good luck.

Current trend is basically telling you to pull 4* 5* hero cuz they are buffing them. Meanwhile 3* getting the shaft because they work better.
*
It's really shitty, especially the devs.. The compensation is literally nothing as well. All the time spent grinding for that particular unit. Give our time back laugh.gif
Edward_Ng
post Dec 11 2018, 10:18 PM

Getting Started
**
Junior Member
105 posts

Joined: Nov 2016
they are nerfting my Elson and Tiera, lucky i got Diene finally so i can swap my gear from Elson to Diene. as for Tiera no idea have to find a new good debuffer.
Jigoku
post Dec 11 2018, 11:06 PM

Getting Started
**
Junior Member
288 posts

Joined: Jan 2010

QUOTE(Rei7 @ Dec 11 2018, 10:12 PM)
It's really shitty, especially the devs.. The compensation is literally nothing as well. All the time spent grinding for that particular unit. Give our time back  laugh.gif
*
Ikr at least someone that agree with me that the compensation is nothing.

Meanwhile in Reddit or discord all those sjw White Knight be like we got compensation and should not whine.
Don't forget they also plant a seed of doubt in us whenever we see a good hero we will think " it's gonna be nerf next week or next month again"

Edward_Ng
post Dec 12 2018, 01:15 AM

Getting Started
**
Junior Member
105 posts

Joined: Nov 2016
For me gacha is always a scam practice aka gambling in gaming industry.

Imagine i myself playing RPG games since i am young. a games e.g Chrono Cross with more than 50 characters to choose from and i only pay one price which is 60USD for a finish product where there is a start and there is an end for its story.

and now they are putting all these 50 chracters into random loot box where i have to spent money to get them. Imagine if this is a console game max will only be USD20-USD30 max with their current content.
El-LoboSolitario
post Dec 12 2018, 08:19 AM

Getting Started
**
Junior Member
90 posts

Joined: Aug 2012


QUOTE(Jigoku @ Dec 11 2018, 08:19 PM)
I tell you if 3* removed from ML summon confirm everyone happy but this is KR dev we talking about.

They will force their shit down your throat not the other way around
*
Of course, never expected they would do so... I doubt even if it's a japanese firm they would pull something like this that could be detrimental to their business model...

but i just felt like dissing their poor literacy, making the lores or rather the game universe so cheesy all in sudden when u saw someone like Elson ( huh.gif wtf was he doing in that pool with all those "alter/supreme/extraterrestial beings")... trolling them just to feel better biggrin.gif ...

QUOTE(Edward_Ng @ Dec 12 2018, 01:15 AM)
For me gacha is always a scam practice aka gambling in gaming industry.

*
Honestly, while initially hating it, DLC is still an acceptable way to get extra contect e.g characters comparing to de gacha system or imitator loot box...

QUOTE(Rei7 @ Dec 11 2018, 09:26 PM)
I really don't mind as much about 3 stars getting nerfed, but there is a high chance that a specialty change will revert them back tooriginal which is fine. My problem would be if they nerf 4* and 5*, if they do it to a lot of characters, it just means I should avoid korean mobage, already avoiding chinese mobage, so all that is left is japanese mobage which still has little to no issues when it comes to balancing.. I forgot that korean developers are garbage when it comes to balancing, this can be said to a lot of their mmo games lol
*
Yah, specialty change may sound like it reversing the nerf... just like Kluri S1's perk 20% CR was just dropped to 15% for Falconer Kluri, but then in the skill tree, you can push it back up to 20%, just need extra investment of Greater runes, n alot of them shakehead.gif ...

on the other hand, i haven't played japanese gacha for long except one, Grand Summoners, which they actually did nerf 2 units since debut 2years ago, though received backlash! so later on, they instead did it like creating new heroes overshadowing those early heroes, made them look like junks, and then design contents where you could hardly keep up or totally unviable with most heroes of the past... developers are trolls, lol

This post has been edited by El-LoboSolitario: Dec 12 2018, 08:37 AM
Jigoku
post Dec 12 2018, 05:54 PM

Getting Started
**
Junior Member
288 posts

Joined: Jan 2010

QUOTE(El-LoboSolitario @ Dec 12 2018, 08:19 AM)
Of course, never expected they would do so... I doubt even if it's a japanese firm they would pull something like this that could be detrimental to their business model...

but i just felt like dissing their poor literacy, making the lores or rather the game universe so cheesy all in sudden when u saw someone like Elson ( huh.gif wtf was he doing in that pool with all those "alter/supreme/extraterrestial beings")... trolling them just to feel better biggrin.gif ...
Honestly, while initially hating it, DLC is still an acceptable way to get extra contect e.g characters comparing to de gacha system or imitator loot box...
Yah, specialty change may sound like it reversing the nerf... just like Kluri S1's perk 20% CR was just dropped to 15% for Falconer Kluri, but then in the skill tree, you can push it back up to 20%, just need extra investment of Greater runes, n alot of them shakehead.gif ...

on the other hand, i haven't played japanese gacha for long except one, Grand Summoners, which they actually did nerf 2 units since debut 2years ago, though received backlash! so later on, they instead did it like creating new heroes overshadowing those early heroes, made them look like junks, and then design contents where you could hardly keep up or totally unviable with most heroes of the past... developers are trolls, lol
*
Patch got delay again not sure whats wrong but another 24-48h delay.

Depend on which JP gacha games its a hit or miss some is bad like GUMI,FFBE,FGO etc etc.

Meanwhile some had good name like GBF, most of the good mobile game i was recommended if you want jp is from CYGAMES.
There is a few i just cant remember their name now.

Meanwhile China had 2 mobile gacha which is pretty good and f2p friendly Azur Lane,Girl Frontline.

I play AL and even i can reach PVP rank 1 without spending a dime and getting character here is a grind but at least you will get them eventually.
If i am nt wrong if you do daily you can get about 2-3 pull per day and if you save them for banner then you can just pull from there or just grind from maps.


Rei7
post Dec 12 2018, 06:00 PM

Game, anime and headphones ❤️
******
Senior Member
1,669 posts

Joined: Apr 2011



Japanese dev this days can't nerf or players can ask a refund. Gacha characters ofc, not free one's and etc. But it is alright to buff any that isn't a problem. Grand Summoners? When was that, that you play it. New laws kinda applied only a few years back when Granblue caused a lot of problem for consumer. Thus introduction of guaranteed characters after pulling a certain amount of summon like Diene banner. But Japanese gacha you can pick some other character after pulling a lot in the selector list.

Also the other rules that I mentioned. If characters gets nerfed, players can ask for a refund. So yeah dev won't dare to give a refund. That's a lot of players to refund, for those who are pulling on a certain banner. Seems fair and a win for players. So yeah developers are more careful when it comes to balancing characters and releasing them. Good example is Merlin in Fate Go and a bunch of other character in other games laugh.gif

This rules aren't enforced in KR, if not they won't dare nerf shit haha. But yeah those that smilegate nerf are mostly 3* for now outside of like Ravi being 5*. And the balancing seems alright for me, not that bad. Still nerfing is bad, they should play test longer and do their jobs properly smh

This post has been edited by Rei7: Dec 12 2018, 06:02 PM
Jigoku
post Dec 12 2018, 06:36 PM

Getting Started
**
Junior Member
288 posts

Joined: Jan 2010

QUOTE(Rei7 @ Dec 12 2018, 06:00 PM)
Japanese dev this days can't nerf or players can ask a refund. Gacha characters ofc, not free one's and etc. But it is alright to buff any that isn't a problem. Grand Summoners? When was that, that you play it. New laws kinda applied only a few years back when Granblue caused a lot of problem for consumer. Thus introduction of guaranteed characters after pulling a certain amount of summon like Diene banner. But Japanese gacha you can pick some other character after pulling a lot in the selector list.

Also the other rules that I mentioned. If characters gets nerfed, players can ask for a refund. So yeah dev won't dare to give a refund. That's a lot of players to refund, for those who are pulling on a certain banner. Seems fair and a win for players. So yeah developers are more careful when it comes to balancing characters and releasing them. Good example is Merlin in Fate Go and a bunch of other character in other games laugh.gif

This rules aren't enforced in KR, if not they won't dare nerf shit haha. But yeah those that smilegate nerf are mostly 3* for now outside of like Ravi being 5*. And the balancing seems alright for me, not that bad. Still nerfing is bad, they should play test longer and do their jobs properly smh
*
Elson Job change animation laugh.gif kr stove community

» Click to show Spoiler - click again to hide... «


From what i read a lot of those reddit people kept on say the rules you mention dont exist or something. no such law in jp or something like that.
then again epic seven got banyak white knight that die die want defend their game.

The balance they did on Ravi or Kiris that one i understand and should be balanced
but Holy Trinity wont work without max Joker artifact and +15 gear that get their hp to 8-10k minimum.
and also resistance to the dragon w10 attack.

Basically without specific +15 gear set and joker artifact its pretty much useless.I have them and i cant do w10 dragon cuz i dont have the gear or +30 joker
To those who disagree let me show you example of other heroes that deserve to nerf i meant balance as well.





This post has been edited by Jigoku: Dec 12 2018, 06:49 PM
DSLevantine
post Dec 12 2018, 06:57 PM

New Member
*
Newbie
26 posts

Joined: Mar 2009
QUOTE(Jigoku @ Dec 11 2018, 10:07 PM)
Specialty change is a grind and not all are out yet.
If they want to nerf them please get the specialty change out as well dont nerf then tell me few months later keluar.
Since they dont  record all those kill/quest etc and time gate you behind them.

At this rate of the game right they will be buffing/nerfing almost every month/weekly, forcing you to change gear set/skills etc.
IMO is not fun and frustrating, To those who enjoy it no comment other than good luck.

Current trend is basically telling you to pull 4* 5* hero cuz they are buffing them. Meanwhile 3* getting the shaft because they work better.
*
Thank you. I can see this game is going down same path as path of exile. I sincerely think that forcing player to change gear/skill every patch means the dev has no respect for player's time.
Rei7
post Dec 12 2018, 07:35 PM

Game, anime and headphones ❤️
******
Senior Member
1,669 posts

Joined: Apr 2011



QUOTE(Jigoku @ Dec 12 2018, 06:36 PM)
Elson Job change animation  laugh.gif  kr stove community

» Click to show Spoiler - click again to hide... «


From what i read a lot of those reddit people kept on say the rules you mention dont exist or something. no such law in jp or something like that.
then again epic seven got banyak white knight that die die want defend their game.
*
Lol don't rely on shitty reddit it is full of normies and retards who doesn't know shit what they are talking about. There is no rules in Japan mostly regarding gacha regulation, but all the big players such as the big 6 self regulate this rules so that government won't interfere with their business and punish them

https://www.lexology.com/library/detail.asp...c3-6a148a6100e2

Please read that and stop relying on reddit. After reading that you will know why gacha games in Japanese mobage or so similar to each other, because they all agree on set of rules and regulate themselves so it won't be anti-consumer much and to protect their own interest.
Rei7
post Dec 12 2018, 07:43 PM

Game, anime and headphones ❤️
******
Senior Member
1,669 posts

Joined: Apr 2011



QUOTE(DSLevantine @ Dec 12 2018, 06:57 PM)
Thank you. I can see this game is going down same path as path of exile. I sincerely think that forcing player to change gear/skill every patch means the dev has no respect for player's time.
*
Yup that's what I'm thinking as well, literally no respect in our play time. That is why at the moment, i'll just be passively playing, not as serious much until, I see signs of improvements.. if it gets worse, might as well abandon it at some point
Jigoku
post Dec 12 2018, 08:01 PM

Getting Started
**
Junior Member
288 posts

Joined: Jan 2010

QUOTE(Rei7 @ Dec 12 2018, 07:35 PM)
Lol don't rely on shitty reddit it is full of normies and retards who doesn't know shit what they are talking about. There is no rules in Japan mostly regarding gacha regulation, but all the big players such as the big 6 self regulate this rules so that government won't interfere with their business and punish them

https://www.lexology.com/library/detail.asp...c3-6a148a6100e2

Please read that and stop relying on reddit. After reading that you will know why gacha games in Japanese mobage or so similar to each other, because they all agree on set of rules and regulate themselves so it won't be anti-consumer much and to protect their own interest.
*
thanks for the link and info.

All i can say because of those people in reddit mobage games just kept on ripping player off because they are the water fish whistling.gif
Rei7
post Dec 12 2018, 08:07 PM

Game, anime and headphones ❤️
******
Senior Member
1,669 posts

Joined: Apr 2011



QUOTE(Jigoku @ Dec 12 2018, 08:01 PM)
thanks for the link and info.

All i can say because of those people in reddit mobage games just kept on ripping player off because they are the water fish whistling.gif
*
It's ok la. Can't do much anyway, reddit is still pretty toxic for me haha, I only use reddit to search for solutions for new problems in games and etc, outside of that not much.

So how now? Still playing ke? I just daily login for now. Waiting for the patch and see what's next. Also interested to know more about the next dev note. See if they are listening or being an ignorant fool haha
Jigoku
post Dec 12 2018, 08:15 PM

Getting Started
**
Junior Member
288 posts

Joined: Jan 2010

QUOTE(Rei7 @ Dec 12 2018, 08:07 PM)
It's ok la. Can't do much anyway, reddit is still pretty toxic for me haha, I only use reddit to search for solutions for new problems in games and etc, outside of that not much.

So how now? Still playing ke? I just daily login for now. Waiting for the patch and see what's next. Also interested to know more about the next dev note. See if they are listening or being an ignorant fool haha
*
Same as you lol just do daily log in and do the daily for 1 bookmark laugh.gif

meanwhile playing Destiny Child looking at my waifu Chang'e

This post has been edited by Jigoku: Dec 12 2018, 08:16 PM
Rei7
post Dec 12 2018, 08:29 PM

Game, anime and headphones ❤️
******
Senior Member
1,669 posts

Joined: Apr 2011



QUOTE(Jigoku @ Dec 12 2018, 08:15 PM)
Same as you lol just do daily log in and do the daily for 1 bookmark  laugh.gif

meanwhile playing Destiny Child looking at my waifu Chang'e
*
That game pretty much took the style of the song, art and theme from Persona and SMT game. laugh.gif

Not gonna look elsewhere now, if I want to find a new moba gonna pick a japanese one.
Jigoku
post Dec 12 2018, 08:32 PM

Getting Started
**
Junior Member
288 posts

Joined: Jan 2010

QUOTE(Rei7 @ Dec 12 2018, 08:29 PM)
That game pretty much took the style of the song, art and theme from Persona and SMT game. laugh.gif

Not gonna look elsewhere now, if I want to find a new moba gonna pick a japanese one.
*
Yea, bring back the persona and i assume SMT is shin megami tensei vibe and not many people will like it.

but so far so good since start of game give you 3-5 5* character but as usual not all are good but ok la
stevenryl86
post Dec 12 2018, 10:16 PM

Regular
******
Senior Member
1,766 posts

Joined: Feb 2008
After 1 month and 1 week


sexualpower
post Dec 13 2018, 12:03 AM

Regular
******
Senior Member
1,964 posts

Joined: Jan 2003
From: KL


QUOTE(stevenryl86 @ Dec 12 2018, 10:16 PM)
After 1 month and 1 week


*
whoaaaa! congrats, bro!
Rei7
post Dec 13 2018, 01:28 AM

Game, anime and headphones ❤️
******
Senior Member
1,669 posts

Joined: Apr 2011



Dark Kise, can't wait to never get her laugh.gif

user posted image
user posted image

This post has been edited by Rei7: Dec 13 2018, 01:29 AM
solaris22
post Dec 13 2018, 03:53 AM

Getting Started
**
Junior Member
65 posts

Joined: Apr 2009
QUOTE(stevenryl86 @ Dec 12 2018, 10:16 PM)
After 1 month and 1 week


*
Congrats bro, I got my commander lorina today too and got Yuna 2 days ago, grind is real for Yuna

This post has been edited by solaris22: Dec 13 2018, 06:05 AM
El-LoboSolitario
post Dec 13 2018, 08:10 AM

Getting Started
**
Junior Member
90 posts

Joined: Aug 2012


QUOTE(Jigoku @ Dec 12 2018, 05:54 PM)
Patch got delay again not sure whats wrong but another 24-48h delay...
*
Ya, I was wondering too why I haven't seen any update yet... not sure if Asia server follows global time zone...
Though this is a major update, may take whole day considering they have tendency to extend blush.gif ...

I am too lazy to play gacha game (unless I really enjoy de gameplay), especially those that are spin-off from mother series, e.g. FFBE etc...
Some more like recent fan-service titles i.e arc the lad, yuyuhakusho, even Sage series from last week... though I had good luck pullin rarest heroes, I just couldn't stand watchin' my favorite heroes skill set/arsenal went through down-sizing, or rather they do it in such a way you must get different style of that same hero in order to play with their other skill sets, which mean more Gacha puke.gif ... gacha gameplay is de lamest n insult to classic shakehead.gif , might as well take out my ps2, psp or emulator to replay those old classic titles blush.gif

btw, you brought up a good point many didn't seem to realize... or even E7 developer neglected... the GEARS set up... without these, even a meta team with poor gear sets with low enhancement can only be as good or worse than Pearlhorizon+Jecht+Jenna+Hurado with fully enhanced gear sets ... And those times to get viable gear set and desired substats are just as mundane as killing x number of these & those creatures, I almost got bored from farming at one point...

QUOTE(Rei7 @ Dec 12 2018, 06:00 PM)
Japanese dev this days can't nerf or players can ask a refund. Gacha characters ofc, not free one's and etc. But it is alright to buff any that isn't a problem. Grand Summoners? When was that, that you play it....
*
It was released end of 2016... I also learned of the ruling regarding gacha, but it's more like forcing the dev to indicate Gacha system is a Gamble, by informing the consumers the risk of using it in one way... there may be more details to it but I forgot most, probably an addendum to refund policy in Japan ONLY?

I actually don't mind they nerf or not, more like whether I can enjoy the full content (collect all heroes of course blush.gif ) ... yet paying amount that I can play many other AAA titles just to enjoy ONE game content, that's awfully absurd!!! of course, for reason i stated above for some fan-service gacha games, I probably won't even bother playing too long due to deterioration of gaming experience (e.g. Arc the lad, I couldn't stand Tosh/Iga skill animation, and only 3 skills out of their 8+ skill sets shakehead.gif ).

Logically, they shouldn't even nerf 3*, aside from F2P, for players who spent real cash, most of their rolls were also these bunches 3*... They should only buff the rarer 4* and 5*, and if they care so much to troll F2P, they could just make it a Premium download, otherwise they are penalizing P2W which where all the hates came from (whales excluded). A law should be drafted to give a big F for these developers or else consumers can't do anything when their T&C policy is working against them...

This post has been edited by El-LoboSolitario: Dec 13 2018, 08:44 AM
ChaoGuGu
post Dec 13 2018, 10:00 AM

Getting Started
**
Junior Member
138 posts

Joined: Jun 2008
Well i guess the patch got delayed again. I am a really hyped for this patch as they finally nerf Tiera and Elson. Tiera is everywhere in Arena (master and challenger rank), completing Abyss 50 and doing Hunt 10. Definitely she gonna get nerf at some point. She is like so much better than most of the 5 stars (Some are really thrash and need their skills to shine).

Also, they are releasing ML summons and Hazel's speciality change (Speculation). Preparing 12 biji stones to do 2 summons!

Jigoku
post Dec 13 2018, 12:06 PM

Getting Started
**
Junior Member
288 posts

Joined: Jan 2010

QUOTE(El-LoboSolitario @ Dec 13 2018, 08:10 AM)
Ya, I was wondering too why I haven't seen any update yet... not sure if Asia server follows global time zone...
Though this is a major update, may take whole day considering they have tendency to extend blush.gif ...

I am too lazy to play gacha game (unless I really enjoy de gameplay), especially those that are spin-off from mother series, e.g. FFBE etc...
Some more like recent fan-service titles i.e arc the lad, yuyuhakusho, even Sage series from last week... though I had good luck pullin rarest heroes, I just couldn't stand watchin' my favorite heroes skill set/arsenal went through down-sizing, or rather they do it in such a way you must get different style of that same hero in order to play with their other skill sets, which mean more Gacha  puke.gif  ... gacha gameplay is de lamest n insult to classic shakehead.gif , might as well take out my ps2, psp or emulator to replay those old classic titles blush.gif

btw, you brought up a good point many didn't seem to realize... or even E7 developer neglected... the GEARS set up... without these, even a meta team with poor gear sets with low enhancement can only be as good or worse than Pearlhorizon+Jecht+Jenna+Hurado with fully enhanced gear sets ... And those times to get viable gear set and desired substats are just as mundane as killing x number of these & those creatures, I almost got bored from farming at one point... 
It was released end of 2016... I also learned of the ruling regarding gacha, but it's more like forcing the dev to indicate Gacha system is a Gamble, by informing the consumers the risk of using it in one way... there may be more details to it but I forgot most, probably an addendum to refund policy in Japan ONLY?

I actually don't mind they nerf or not, more like whether I can enjoy the full content (collect all heroes of course blush.gif ) ... yet paying amount that I can play many other AAA titles just to enjoy ONE game content, that's awfully absurd!!! of course, for reason i stated above for some fan-service gacha games, I probably won't even bother playing too long due to deterioration of gaming experience (e.g. Arc the lad, I couldn't stand Tosh/Iga skill animation, and only 3 skills out of their 8+ skill sets shakehead.gif ).

Logically, they shouldn't even nerf 3*, aside from F2P, for players who spent real cash, most of their rolls were also these bunches 3*... They should only buff the rarer 4* and 5*, and if they care so much to troll F2P, they could just make it a Premium download, otherwise they are penalizing P2W which where all the hates came from (whales excluded). A law should be drafted to give a big F for these developers or else consumers can't do anything when their T&C policy is working against them...
*
not just dev even the players from reddit,youtuber and discord neglected eq set up and artifact.
Youtuber like Scionstorm and a few joker who are obviously sponsored to talk good about the game.

Those people who show you that they clear any content are with max gears so i dont understand the nerf on 3* but like i say before kr dev cant do balancing well
and they are very stubborn and only do whats best to balance their bank account $$$ kaching kaching.

The thing about PVP tieria being used a lot now is because our server is just 1 month old, go and check KR top 100 ranking and you will see Tieria is not use as much as global.
In fact they use more ML summon like Kise,Corvus,ML Ken and a few more other ML character.

The 2 below deserve the nerf.
Not sure if anyone of you seen the pre nerf Ravi she was able to do w7 or w6 lvl56 Golem while she is lvl36.
Kiris was able to stack 6 poison debuff on a golem in 2 turn because of her s3 short CD then they nerf it so you can at most do 3 poison debuff.

poison debuff each debuff = 5% of enemy max hp
the one that should be nerf should be poison debuff imo.

meanwhile burn and bleed is based on attack of the caster

please correct me if i am wrong i dont own any hero that can do burn or bleed i only get this from reading in reddit and discord.

This post has been edited by Jigoku: Dec 13 2018, 12:15 PM
El-LoboSolitario
post Dec 13 2018, 03:08 PM

Getting Started
**
Junior Member
90 posts

Joined: Aug 2012


QUOTE(Jigoku @ Dec 13 2018, 12:06 PM)

Not sure if anyone of you seen the pre nerf Ravi she was able to do w7 or w6 lvl56 Golem while she is lvl36.
Kiris was able to stack 6 poison debuff on a golem in 2 turn because of her s3 short CD then they nerf it so you can at most do 3 poison debuff.

poison debuff each debuff = 5% of enemy max hp

meanwhile burn and bleed is based on attack of the caster

please correct me if i am wrong i dont own any hero that can do burn or bleed i only get this from reading in reddit and discord.
*
I had kiris but barely use her, though saw video about her in abyss 80 2 slowly kill de targets while his team just focus on surviving...
but then I did get freakin' multi poison and bleeding stacks from banshe hunt too, 3 rows of RED markin' on top of my heroes status bar ranting.gif , may be they should nerf de banshee B**** in the hunt too, lol...

still, apparently it's a case Dev wanna troll players! cos both of them ain't game changing in arena, unlike shadow rose, Challenger dominiel etc...


Rei7
post Dec 13 2018, 03:33 PM

Game, anime and headphones ❤️
******
Senior Member
1,669 posts

Joined: Apr 2011



Ofc la guys, you don't compare 60usd games and mobage games..
No way a mobage game is more satisfying than a 60usd AAA game.

That is why E7 and other gacha games for me is just a side game for me, I only play the game on auto mode as well, if there is no auto battle I definitely won't play it that much. I still buy at least 1 60usd game a month to play. E7 just a side thing smile.gif
Edward_Ng
post Dec 13 2018, 07:06 PM

Getting Started
**
Junior Member
105 posts

Joined: Nov 2016
user posted image

this guy is trying too hard.

This post has been edited by Edward_Ng: Dec 13 2018, 07:35 PM
Jigoku
post Dec 13 2018, 08:06 PM

Getting Started
**
Junior Member
288 posts

Joined: Jan 2010

QUOTE
[Update] December's Second Update Notes

1. New Hero Kaillon
2. New ML characters Maid Chloe, Assasin Cidd
3. New Artifacts
4. Kaillon and Chellestis Rate Up (Not a Limited Banner)
5. Side Story Part 2
6. Opening of Raid-type Labyrinth : Royal Capital of Azmakallis
7. Kaillon Challenge
8. Hero/Artifact Balance changes and bug fixes
9. Addition of hero recall system
10. Other improvements and bug fixes
ENGLAND PATCH NOTES


GGWP on Cidd already op af now got his ML version whistling.gif

still waiting for english one

but here you go
Character that i think if i spend 1 year also most probably wont get
Kaillion skill animation damn nice







This post has been edited by Jigoku: Dec 13 2018, 08:26 PM
Jigoku
post Dec 13 2018, 08:22 PM

Getting Started
**
Junior Member
288 posts

Joined: Jan 2010

From what i can understand from google translate kr version.

Tieria passive only affects allies now and lost def break. Elson cd on buff is now 6 turns. Rikoris 2 no longers heals.

dead holy trinity
Edward_Ng
post Dec 13 2018, 08:36 PM

Getting Started
**
Junior Member
105 posts

Joined: Nov 2016
QUOTE(Jigoku @ Dec 13 2018, 08:22 PM)
From what i can understand from google translate kr version.

Tieria passive only affects allies now and lost def break. Elson cd on buff is now 6 turns. Rikoris 2 no longers heals.

dead holy trinity
*
LOL they really want Elson and Tiera to die. time to recall.
Jigoku
post Dec 13 2018, 08:41 PM

Getting Started
**
Junior Member
288 posts

Joined: Jan 2010

QUOTE(Edward_Ng @ Dec 13 2018, 08:36 PM)
LOL they really want Elson and Tiera to die. time to recall.
*
They did not just kill trinity synergy they even kill their own kit.

Tieria without armor debuff, Elson buff now is 6 turn and Rikoris health regen got removed.

If i want speed i will take Silk lol.

defense buff now minus 16% instead of 15% previously mentioned.

For the raid tmr you guys need to clear world difficulty 5-9 only you can do.

To those who havent clear wont be able to do the raid.

This coming new raid and etc not much rewards other than 10 bookmark from challenging the new banner hero.

and i hate the box rewards you get from the raid rng box to get chance of galaxy/covenant bookmark gold etc

rei7

Immunity set only need 2 part to be immune to all debuff in first turn.

and if we follow labyrinth tier always 1 higher, this raid gear if you dont get it then gg

This post has been edited by Jigoku: Dec 13 2018, 09:35 PM
Edward_Ng
post Dec 13 2018, 09:41 PM

Getting Started
**
Junior Member
105 posts

Joined: Nov 2016
QUOTE(Jigoku @ Dec 13 2018, 08:41 PM)
They did not just kill trinity synergy they even kill their own kit.

Tieria without armor debuff, Elson buff now is 6 turn and Rikoris health regen got removed.

If i want speed i will take Silk lol.

defense buff now minus 16% instead of 15% previously mentioned.

For the raid tmr you guys need to clear world difficulty 5-9 only you can do.

To those who havent clear wont be able to do the raid.

This coming new raid and etc not much rewards other than 10 bookmark from challenging the new banner hero.

and i hate the box rewards you get from the raid rng box to get chance of galaxy/covenant bookmark gold etc

rei7

Immunity set only need 2 part to be immune to all debuff in first turn.

and if we follow labyrinth tier always 1 higher,  this raid gear if you dont get it then gg
*
Oh i see . you need complete chapter 5-9 ? ok i go finish it now thanks for the note lol.. by the way Yuna also can give speed and attack buff if u dun want Silk.
Jigoku
post Dec 13 2018, 09:46 PM

Getting Started
**
Junior Member
288 posts

Joined: Jan 2010

QUOTE(Edward_Ng @ Dec 13 2018, 09:41 PM)
Oh i see . you need complete chapter 5-9 ? ok i go finish it now thanks for the note lol.. by the way Yuna also can give speed and attack buff if u dun want Silk.
*
i want hp regen+speed lol

but thanks about yuna only problem with Yuna is her dmg on s1/s3 is pretty MEH.

please update how is the raid i dont think i will be able to do this raid since i am still at 10-6 normal lol.


Yufine also got a pretty good buff

solaris22
post Dec 13 2018, 09:58 PM

Getting Started
**
Junior Member
65 posts

Joined: Apr 2009
Imo Elson still usable, equip him with candle artifact and raise his skill level which is 5 turn CD, plus soul burn his skill CD is 2 turns, cmiiw.
Jigoku
post Dec 13 2018, 10:02 PM

Getting Started
**
Junior Member
288 posts

Joined: Jan 2010

QUOTE(solaris22 @ Dec 13 2018, 09:58 PM)
Imo Elson still usable, equip him with candle artifact and raise his skill level which is 5 turn CD, plus soul burn his skill CD is 2 turns, cmiiw.
*
except his only heal left will be from S2, The only reason he use rod of ama 5* artifact is so his S3 can heal as well he is missing one heal.

I mean sure you can use with it with candle but it just felt lacking. its pretty obvious now Diene is suppose to be replacement for Elson now.

And of course if you dont have any buffer other than Elson then keep him i guess.

This post has been edited by Jigoku: Dec 13 2018, 10:05 PM
Edward_Ng
post Dec 13 2018, 10:07 PM

Getting Started
**
Junior Member
105 posts

Joined: Nov 2016
For me if you have Diene, totally no way i will use Elson. 5 turn is bad enough even with candle. candle best works if the cd is 3 turns. 5 turns is too much might as well find another support.
Jigoku
post Dec 13 2018, 10:07 PM

Getting Started
**
Junior Member
288 posts

Joined: Jan 2010

QUOTE(Edward_Ng @ Dec 13 2018, 10:07 PM)
For me if you have Diene, totally no way i will use Elson. 5 turn is bad enough even with candle. candle best works if the cd is 3 turns. 5 turns is too much might as well find another support.
*
Exactly

anyway just found out the Kayron banner got no 120 guarantee its just rate up banner.

good luck to those who pull he seems pretty nice
Edward_Ng
post Dec 13 2018, 11:21 PM

Getting Started
**
Junior Member
105 posts

Joined: Nov 2016
just beaten world difficulty 5-9 . now i think i should be ready for tomorrow Raid.
solaris22
post Dec 13 2018, 11:45 PM

Getting Started
**
Junior Member
65 posts

Joined: Apr 2009
QUOTE(Jigoku @ Dec 13 2018, 10:07 PM)
Exactly

anyway just found out the Kayron banner got no 120 guarantee its just rate up banner.

good luck to those who pull he seems pretty nice
*
I'm still waiting for krau or Luna banner 😂
Jigoku
post Dec 14 2018, 12:02 AM

Getting Started
**
Junior Member
288 posts

Joined: Jan 2010

QUOTE(solaris22 @ Dec 13 2018, 11:45 PM)
I'm still waiting for krau or Luna banner 😂
*
Krau is really good both pve/pvp

Luna enough say have you all seen the video i posted 30k-50k dmg haba haba and waifu material as well.

whistling.gif

user posted image

rei7

i found your kise

This post has been edited by Jigoku: Dec 14 2018, 11:59 AM
Edward_Ng
post Dec 14 2018, 03:54 PM

Getting Started
**
Junior Member
105 posts

Joined: Nov 2016
First try on the on one of the raid boss during my lunch hour and lose hard. LOL



4 Pages  1 2 3 > » Top
 

Change to:
| Lo-Fi Version
0.1544sec    0.43    6 queries    GZIP Disabled
Time is now: 25th November 2025 - 08:19 AM