Outline ·
[ Standard ] ·
Linear+
Aircond placement vs window and curtains, Aircond on top of curtain = ugly?
|
TSboyan
|
Sep 18 2022, 05:24 PM, updated 4y ago
|
Getting Started

|
Maybe it's me, but having an aircond on top of curtain (and its railing) is a bit ugly. Sample:  Unfortunately, that's where my aircond point is roughly, and due to prefab wall (and potentially low ceiling height) - it's hard to hack and relocate the point somewhere further (or use cassette AC).  Looking online, I've found a potential solution - a pelmet to house the curtain, and to install the aircond onto. Anyone done anything similar, and have any tips (e.g clearance needed for curtain, material within the plaster ceiling pelmet so that aircond can be installed on etc etc. Thanks in advance!
|
|
|
|
|
|
fireballs
|
Sep 18 2022, 06:20 PM
|
|
Install at another wall. Put at window means your copper pipe will be visible when open window
|
|
|
|
|
|
mini orchard
|
Sep 18 2022, 07:03 PM
|
|
Use white wooden blinds. It looks neater. The panels are bigger compared to aluminium.
|
|
|
|
|
|
TSboyan
|
Sep 18 2022, 07:36 PM
|
Getting Started

|
QUOTE(mini orchard @ Sep 18 2022, 07:03 PM) Use white wooden blinds. It looks neater. The panels are bigger compared to aluminium. Meaning something like this? The blinds would be below the aircond?  I guess it's ok. But I'm trying to achieve that look where the curtain hangs off the ceiling, full height, so that the room feels bigger.
|
|
|
|
|
|
TSboyan
|
Sep 18 2022, 07:43 PM
|
Getting Started

|
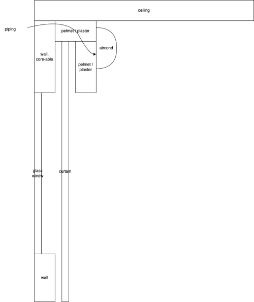
QUOTE(fireballs @ Sep 18 2022, 06:20 PM) Install at another wall. Put at window means your copper pipe will be visible when open window I'm thinking something like this - if we take the side profile
|
|
|
|
|
|
TSboyan
|
Sep 18 2022, 07:44 PM
|
Getting Started

|
oh i see the potential problem, the piping cannot run upwards.
the other solution is to walk the pipe within / along the pelmet, to the end of the wall, and then punch thru to the outer wall
This post has been edited by boyan: Sep 18 2022, 07:45 PM
|
|
|
|
|
|
corad
|
Sep 18 2022, 07:54 PM
|
|
if you don't have / not planing to re-use the wall mounted ac ... then buy a ceiling mounted cassette type ac ?
|
|
|
|
|
|
TSboyan
|
Sep 18 2022, 07:56 PM
|
Getting Started

|
QUOTE(corad @ Sep 18 2022, 07:54 PM) if you don't have / not planing to re-use the wall mounted ac ... then buy a ceiling mounted cassette type ac ?  Yup possible too though I need to double check the ceiling height. I think it's 10' - that's quite low. I need at least 11' to install a cassette AC.
|
|
|
|
|
|
stormer.lyn
|
Sep 18 2022, 07:57 PM
|
|
QUOTE(boyan @ Sep 18 2022, 07:44 PM) oh i see the potential problem, the piping cannot run upwards. the other solution is to walk the pipe within / along the pelmet, to the end of the wall, and then punch thru to the outer wall Or, make the curtain NOT rise up to the top of the ceiling, so that the pipes can run downhill. After all, once in the pelmet, doesn't matter if the curtain goes up to the ceiling as you can't see it anyway.  If you absolutely need the drain pipe to run uphill, there is this condensation pump available, usually about RM 200. But it brings it's own aesthetic problems
|
|
|
|
|
|
TSboyan
|
Sep 18 2022, 08:00 PM
|
Getting Started

|
> After all, once in the pelmet, doesn't matter if the curtain goes up to the ceiling as you can't see it anyway.
Awesome point! Yeah I thought about that illusion too. In fact, it's easier to also install and manage the curtain that way (and cheaper).
|
|
|
|
|
|
stormer.lyn
|
Sep 18 2022, 08:16 PM
|
|
QUOTE(boyan @ Sep 18 2022, 08:00 PM) > After all, once in the pelmet, doesn't matter if the curtain goes up to the ceiling as you can't see it anyway. Awesome point! Yeah I thought about that illusion too. In fact, it's easier to also install and manage the curtain that way (and cheaper). Actually it is pretty common to install a wall unit on a "false beam" made out of sheetrock when you have a RC wall that cannot be hacked, leading to not having anything surface mounted. Something like this:  Since it is high up the "beam" does not affect the space, the air cond looks like it is mounted on the beam. I've done entire false walls (small sized walls!) to hide piping and wiring.
|
|
|
|
|
|
fireballs
|
Sep 19 2022, 10:51 AM
|
|
Later if slight vibration, the whole box will hum Better put at solid wall
|
|
|
|
|
|
mini orchard
|
Sep 19 2022, 12:16 PM
|
|
QUOTE(boyan @ Sep 18 2022, 07:36 PM) Meaning something like this? The blinds would be below the aircond?  I guess it's ok. But I'm trying to achieve that look where the curtain hangs off the ceiling, full height, so that the room feels bigger. I did for the all bedrooms ...
|
|
|
|
|
|
TSboyan
|
Sep 19 2022, 01:14 PM
|
Getting Started

|
QUOTE(mini orchard @ Sep 19 2022, 12:16 PM) I did for the all bedrooms ...
Yeah gotta say it's not too bad. I might fall back to this for the bedrooms if what I'm planning does not work out. That being said I've the same situation even for my living room, and putting blinds probably doesn't work as well.
|
|
|
|
|